

传统的健康科普是展板、手册、一堂讲座,而“技能”健康科普是让你在听Rap的时候就能把知识点记住!
在“沪九条”政策利好的大背景下,上海在今年七月重磅推出全国“健康Rap秀”。12月14日下午,首届全国“健康Rap秀”科普创新邀请赛在嘉定区嘉亭荟城市生活广场燃情收官,16组从全国19个省(市、自治区)突围的选手同台竞技,用潮流说唱传递健康知识,以炸裂舞台诠释科普力量,线上线下近40万观众共同见证这场健康与创意的巅峰对决!
“高糖饮料啤酒不离口被脂肪肝喜欢,你让嘴都管不住的自己情何以堪......”活动上,节奏明快、歌词朗朗上口的说唱声伴随着观众阵阵掌声,将室内气氛推向高潮。

“很精彩,歌词里传递的情感很真实,感觉就像把妈妈的叮咛唱了出来,很亲切。”“90后”观众唐杨燕告诉记者,动感的旋律让她听第一遍副歌就能跟唱,又嗨又长知识,她希望把这些歌都加入歌单。
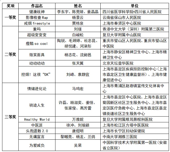
活动现场,由嘉定区中心医院、菊园新区社区卫生服务中心、医疗急救中心、嘉定镇街道社区卫生服务中心医护人员共同创作的《骑迹人生》,以外卖骑手的交通安全与健康管理为主题,将目光投向这座城市中奔波忙碌的群体。

“我们每天接诊、做健康宣教,发现外卖、快递小哥因为平时忙于奔波,很少关注自身的健康问题,他们值得被大家看到。”该作品主创人员之一、来自菊园新区社区卫生服务中心的顾淑奕表示,嘉定区域内医疗资源丰富,各级医院、社区卫生服务中心在疾病防控、健康促进方面积累了大量经验。“这次创作,我们整合了健康管理、应急救护等多个条线的专业知识,把骑行姿势保护、疲劳预防、急救知识等,用说唱的形式做一个‘轻量化’打包。”
作为此次活动的主办方之一,嘉定近年来通过整合区内医疗卫生、文化创意、文旅场景及融媒体平台等多方力量,不仅在传统健康宣教上持续发力,更积极探索短视频、直播、文创市集、说唱大赛等新兴形式,让健康知识“活”起来、“潮”起来。
本次比赛的评委之一、知名主持人林海在接受采访时说道:“今天站在台上的,很多是来自临床一线的医生、护士。他们脱下白大褂,以看过生死后的那份沉稳走向舞台后所呈现出的自信、活力和创作力,令我吃惊。”他表示,选手们在舞台上展现的不仅是专业的医学科普能力,更是当代医疗团队“能文能武”的精神面貌。
“这样的舞台给了医务工作者宣泄情绪的机会,他们在日常工作中承受了很多负能量,而他们又用实际行动告诉大家,远离负能量的最好的方式是你先守住自己的健康底线,我觉得这个是特别能够感染现场所有的朋友的。”林海说道。
点燃全国热情
一场健康科普的“破圈”实验
本次大赛虽落地上海嘉定,但参赛者来自天南海北,作品题材涵盖减重管理、无痛分娩、控烟劝导、心理健康、合理用药等多元议题,堪称一场全国健康科普创作力量的“大阅兵”。
来自北京天坛普华医院的神经外科医生张天翼,凭借一首《动动动动》点燃现场。歌词中,“奶茶甜甜圈,全部都是热量炸弹”“只要行动起来,慢性病都会集体下岗”等段落,把减重知识说得既直白又“上头”。

“这样的全国性赛事,为医生提供了一个非常新颖的交流平台。”张天翼向记者表示,健康科普需要“破圈”,而说唱这种年轻人喜爱、传播力强的形式,正是打破医学与公众之间知识壁垒的良好尝试。“我们平时忙于临床,交流多是学术会议,但像这样用艺术形式表达健康理念,能激发出完全不一样的创作灵感。”张天翼说道。
作为本次大赛的“健康Rap秀推广大使”,著名钢琴演奏家孔祥东在现场表示:“音乐面前人人平等,健康也同样。”孔祥东认为,大赛的成功举办,彰显了主办方在健康传播上的前瞻性。“健康守护我们的身体,音乐守护我们的灵魂,那么这次健康Rap秀其实是一个从‘0到1’、从无到有的创举。我希望类似的活动可以越来越多,让全世界都感受到这份热情。”孔祥东说道。
为进一步助力健康中国建设,落实“沪九条”,在成功打造全国首档大型健康科普电视脱口秀节目《健康脱口秀》的基础上,今年7月,上海推出全国首个融合说唱艺术与健康科普的大型公益活动——“健康Rap秀”科普创新邀请赛,以创新形式掀起全民健康科普热潮。从盛夏的全国集结到秋冬的特训打磨,再到11月复赛的“神仙打架”,历经数月,这场跨越南北的科普盛宴迎来终极对决。
决赛现场既有《无痛宣言》为女性健康发声,也有《情绪进化论》关注心理健康;既有《控烟!这很“OK”》呼吁公共环境共建,也有《中医派》展现传统医学魅力。多元的作品成为健康中国行动的创新实践与上海健康科普品牌建设的生动注脚。

未来,“健康Rap秀”的创新实践将持续延伸,进一步探索健康科普与潮流文化的深度融合,让更多人在动感旋律中汲取健康智慧,让科普传播更有趣、更有力,让健康生活理念真正融入每个人的日常。
市爱卫办主任、市卫生健康委副主任陆韬宏,嘉定区委常委、宣传部部长顾惠文,团市委副书记唐志宇,中国健康促进与教育协会副会长余金明出席活动并颁奖。


撰稿:徐宸逸
摄像:姚卓林






点赞分享给身边的人