提前两天抵达 适应环境、储备能量 需要美食来治愈! 冲过终点线的激动时刻 更需要美食来庆祝 八大热门商圈及十大人气店 点击图片查看大图



这份专为上海长滩半马跑者打造的
《赛前补给+赛后恢复终极逛吃地图》
就是为你量身定制的完美攻略!
无论你是提前抵达的“先遣队”
还是刚刚完赛的“勇士”
跟着这张地图走
绝对不迷路!

点击图片查看大图
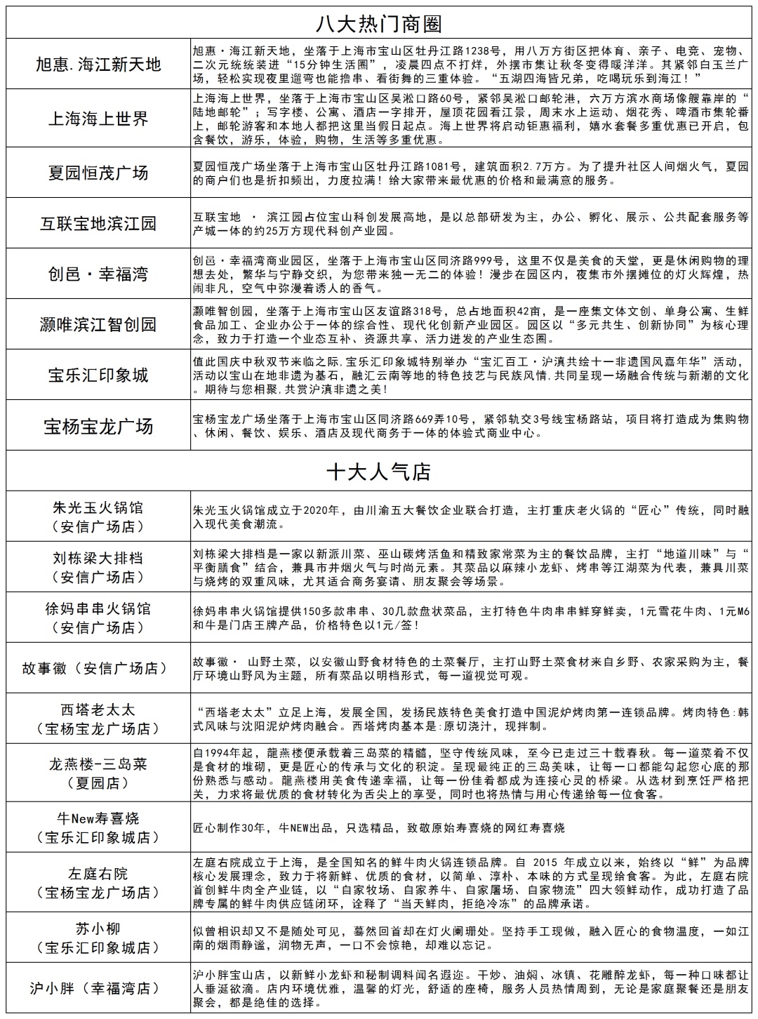
我们以赛事起点/终点为核心,为你精准圈出赛道附近的8大热门商圈——无论是提前适应时的悠闲探索,还是赛后与跑友的欢庆相聚,总有一个地方适合你。8大商圈、10家好店,从赛前到赛后,承包你的整个跑马周末。
跟着我们,逛对地方、
吃准招牌,让你的跑马之旅
从胃到心都圆满!

半马推荐
1.【重要通知】2025长滩半马赛事期间宝山体育中心部分区域限时封闭管理公告
2.2025上海长滩半程马拉松交通管制通告
3.赛讯|赛道守护者已就位,2025上海长滩半程马拉松急救跑者名单公布
4.赛讯|锁定你的专属“兔子”,2025上海长滩半程马拉松官方配速员阵容正式揭晓!
5.【一赛四“美”】宝山“美”游:逃离人挤人!来宝山解锁小众松弛感假期
6.【一赛四“美”】宝山“美”食:一口非遗,一味传承,用味蕾邂逅一场非遗之旅
7.【一赛四“美”】宝山“美”景:滨江工业风or文艺范?江南古韵or自然风光?你想要的这都有!
8.上海长滩半马纪念邮折隆重推出,将奔跑记忆印入“国家名片”!
9.2025上海长滩半马赛道全揭秘|一条会讲故事的滨江跑道
通讯员:段楚雯
编辑:王之仪(实习)
资料:宝山体育
*转载请注明来自上海宝山官方微信