市道运中心介绍,2025年10月,本市驾培行业共受理热线工单1175件。其中,涉及驾培机构投诉的工单达1130件,在这些投诉中,退费类诉求为1022件。值得关注的是,约三分之一的学员在处理退费事宜时,无法提供与驾培机构签订的培训合同作为有效的退费依据,这在一定程度上给学员维护自身权益及投诉处理工作带来了阻碍。详见↓
10月驾培机构投诉率排序
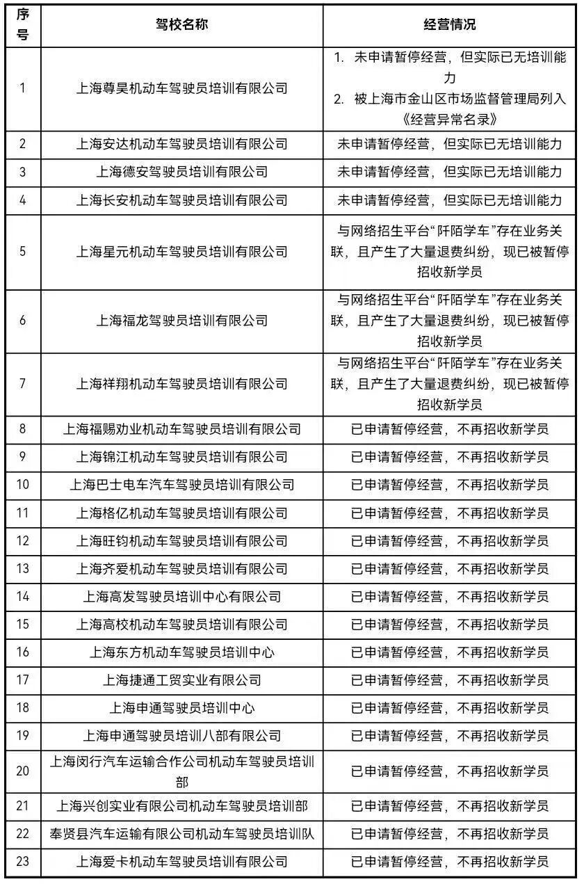
2025年10月投诉率位列前10的驾培机构

注:投诉率以市道运中心接到的2025年10月份驾机构投诉量(工单量)与该驾培机构核定的培训能力数量之比例。
学车建议
1
认准官方渠道,选择驾培机构
若市民需选择驾培机构,可以通过以下渠道,查询本市具有培训经营备案资质的驾培机构名录。
上海市交通委员会便民服务板块:
访问网址https://jtw.sh.gov.cn/bmxx/。
上海市机动车驾驶员培训行业网站:www.shjpxh.org.cn。
2
签订培训合同,规范报名流程
报名时,请前往驾培机构设立的经营服务窗口办理相关手续。要与驾培机构签订由本市市场监管局会同相关部门制定的《上海市机动车驾驶培训服务合同(示范文本)》。建议仔细研读并确认合同中明确约定的合同期限、培训内容、培训学时、培训服务地点、培训费用、退学退费规则以及违约责任等关键要件,要仔细研读并确认,这些关键要件能够有效保障合法权益。
签订《培训合同》后,按照合同约定的金额和方式缴纳学车费用,同时务必妥善保管好《培训合同》以及培训费发票凭证,这是您维权的重要依据。此外,学员有权拒绝支付《培训合同》约定以外的任何费用,如遇不合理收费要求,可保留证据并进行投诉。
3
遵守学时确认规则,科学规划学车时间
培训期间,学员需严格按照规定操作在车载计时设备进行签到和签退,每次培训完成后,务必在《教学日志》(培训手册)上签字确认,以此记录您的培训时长。当学员完成《机动车驾驶培训教学与考试大纲》中各个教学部分的培训学时后,应及时登录微信公众号“上海计时驾培服务平台”,仔细核对确认所有学时是否真实有效,确认无误后,学员方可预约相应科目考试。
建议计划报名学车的市民提前了解《机动车驾驶培训教学与考试大纲》中的学时要求,这不仅便于学员更好地规划学车计划,还有助于您扎实掌握安全文明驾驶技能,为日后安全文明出行奠定坚实基础。

手机扫一扫打开《机动车驾驶培训教学与考试大纲》 ↑
4
妥善留存相关证据,理性维护合法权益
在学车进程中,倘若学员遇到驾培机构或教练员教学服务质量不佳的状况,应第一时间收集并妥善留存各类相关证据,可通过“上海计时驾培服务平台”查询公示的投诉电话,向所属驾培机构如实反映问题,积极寻求解决办法。
若在学车期间发生涉及培训合同条款履行争议、退费纠纷等情况,市民务必保留好关键证据(包含但不限于《培训合同》、发票凭证等),建议先主动与驾培机构协商,争取达成双方都满意的解决方案。倘若协商未能成功,市民可依据培训合同条款,向上海仲裁委员会申请提出仲裁程序高效解决纠纷,也可以向人民法院提起民事诉讼,通过司法途径维护自身合法权益。
贴心提示
近期,根据对驾培行业投诉数据的分析,管理部门发现“网络招生平台”“低价”“熟人推荐的教练”“微信转账给教练”等成为投诉中出现频率较高的关键词。为了帮助学员顺利学车,切实保障学员的合法权益,提醒在报名时注意以下几点:

为了维护教学双方的合法权益,请认准官方渠道,遵守相关规定并及时留存凭证,保证学车过程中流程的合法性和规范性,从源头规避合法权益受到侵害的风险。
来源:市道运中心
精彩看点
11月20日起,本市将新增一大波“特别”的停车场
浦东往返虹桥地区将更快捷!本市这条轨道交通线路建设迎来关键节点
注意!最新上海出租汽车乘客满意度测评发布
特别声明
因条件所限,本号刊登的新媒体作品可能在转引之前无法与相关权利人联系授权,出现转引图片、文字和视频素材未署名等情况。在此,热忱欢迎相关权利人与编辑部联系,我方将及时更正或删除。邮箱:2361720808@qq.com
上海市交通委宣传展示中心