
根据《互联网新闻信息服务管理规定》(国家互联网信息办公室令第1号),通过互联网站、应用程序、论坛、博客、微博客、公众账号、即时通信工具、网络直播等形式向社会公众提供互联网新闻信息服务,应当取得互联网新闻信息服务许可。
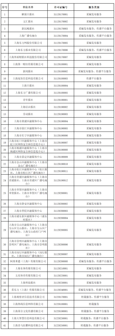
截至2025年9月30日,由上海市互联网信息办公室批准的互联网新闻信息服务单位共36家,分别是:解放日报社、文汇报社、新民晚报社、上海广播电视台、上海东方网股份有限公司、上海东方报业有限公司、上海界面财联社科技股份有限公司、上海第一财经传媒有限公司、新闻报社、上海阅客信息科技有限公司、上海日报社、上海东方广播有限公司、青年报社、上海法治报社、劳动报社、上海市黄浦区融媒体中心、上海市徐汇区融媒体中心、上海市长宁区融媒体中心、上海市虹口区融媒体中心(上海市虹口区网络安全和信息化中心)、上海市杨浦区融媒体中心(上海市杨浦区网络安全和信息化中心)、上海市嘉定区融媒体中心、上海市金山区融媒体中心(上海市金山广播电视台)、上海市松江区融媒体中心(松江报社、上海市松江区广播电视台)、上海市青浦区融媒体中心(上海市青浦报社、上海市青浦区广播电视台)、上海市奉贤区融媒体中心(上海市奉贤报社、上海市奉贤区广播电视台)、上海市静安区融媒体中心、上海市普陀区融媒体中心、上海市浦东新区融媒体中心(浦东时报社)、上海市宝山区融媒体中心(上海市宝山区宝山报社、上海市宝山区广播电视台、上海宝山政府门户网站)、上海市崇明区融媒体中心(上海市崇明区广播电视台、上海市崇明报社)、上海市闵行区融媒体中心(闵行报社、上海闵行广播电视台)、阿基米德(上海)传媒有限公司、上海东体传媒有限公司、五星体育传媒有限公司、上海科技报社、看东方(上海)传媒有限公司。
许可服务形式包括:互联网站23个,应用程序35个,网络直播1个,公众账号463个,其他11个,共计533个服务项。
另,上海属地内的上海观察者信息技术有限公司、上海基分文化传播有限公司、上海大智慧信息科技有限公司、上海喜马拉雅科技有限公司由国家互联网信息办公室颁发《互联网新闻信息服务许可证》,准许其从事互联网新闻信息转载、传播平台服务。上海热线信息网络有限公司由国家互联网信息办公室颁发《互联网新闻信息服务许可证》,准许其从事互联网新闻信息转载服务。
一、上海获得互联网新闻信息服务许可的单位信息(共41家)

二、上海批准的互联网新闻信息服务许可服务形式
(一)互联网站许可信息(共23个)

(二)应用程序许可信息(共35个)

(三)网络直播许可信息(共1个)

(四)公众账号许可信息(共463个)





(五)其他服务形式许可信息(共11个)
