
11月5日至7日,以“科技融智创新 产业新质发展 北斗服务全球”为主题的第二届中国测绘地理信息大会在浙江德清成功召开。本次大会由自然资源部指导,中国地理信息产业协会、中国测绘学会和中国卫星导航定位协会共同主办,汇聚了政府部门领导、两院院士、行业专家及全国相关领域企事业单位代表近万人,共商测绘地理信息事业发展大计。上海市测绘地理信息产业协会(以下简称“上海协会”)任芝浩会长带队参加了此次盛会。
大会开幕式上,自然资源部党组成员、副部长庄少勤,浙江省委常委、常务副省长徐文光等领导发表讲话深刻阐述测绘地理信息在数字生态文明新阶段作为新质生产力的重要地位与发展机遇。中国地理信息产业协会李维森会长致开幕辞。会议期间颁发了多项行业重要奖项,并发布了系列权威产业发展与科技创新报告。李德仁等多位院士围绕时空智能、大地测量基准、人工智能与地球科学、测绘地理信息新工科、自然资源“一张图”等前沿方向作了精彩的高端论坛报告。



会议期间,上海协会积极组织并参与了多项活动。11月6日上午,在上海市规划和自然资源局庄澜总工程师的带领下,上海地区众多参会单位代表集中参观了位于博览会现场的上海参展单位展台,重点走访了上海市测绘院、华测导航、南方测绘(上海公司)、司南导航等共计十余家来自上海的行业单位展台,深入了解各单位在测绘地理信息技术、北斗导航应用、高端装备制造、空间信息服务等领域的最新成果、创新产品与解决方案。此次集中参观交流,充分展现了上海测绘地理信息产业的整体实力、技术优势与创新活力,也加强了上海单位与全国同行的互动与合作。

此外,上海协会参会代表还认真聆听大会主论坛、高端论坛及部分分论坛报告,积极参与“测绘地理信息+北斗”之夜等活动,并与全国各地的协会、学会及企事业单位代表进行了广泛的交流,共同探讨行业发展趋势、技术创新路径与合作机遇。

通过此次参会,上海市测绘地理信息产业协会不仅及时掌握了国家宏观政策导向与行业前沿动态,也有效宣传和展示了上海地区测绘地理信息产业的发展成就,进一步提升了上海协会在行业内的凝聚力和影响力。上海协会将以此次大会为契机,继续发挥桥梁纽带作用,团结带领广大会员单位,深入贯彻落实大会精神,积极拥抱科技革命与产业变革,推动测绘地理信息与数字经济、实体经济深度融合,为上海乃至全国测绘地理信息产业的高质量发展和中国式现代化建设贡献上海智慧与力量。
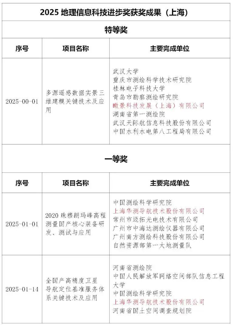
本届大会颁布了多项行业权威奖项,上海地区多家单位及项目表现突出,在科技进步、优秀工程、百强企业等多个评选中斩获殊荣,集中展现了沪上测绘地理信息产业的强劲创新活力与整体实力水平。主要获奖情况列示如下表:




