
你有没有留意过,手环背面总在一闪一闪地发着绿光或红光?这些看似神秘的灯光,其实是手环监测心率和血氧的“秘密武器”。这些数据的可信度如何?背后又藏着哪些技术秘密呢?

省流版
1.智能手环通过绿光监测心率,利用血液流动对光线反射的变化计算心跳频率。
2.手环借助红光和红外光测量血氧,依据不同血红蛋白对光吸收的差异推算血氧饱和度。
3.静息状态下数据较可靠,运动或血氧偏低时误差增大,适合日常健康趋势参考,不能替代专业医疗设备。
手环背面的绿光和红光到底是什么?
绿光:捕捉你的每一次心跳
智能手环采用光电容积脉搏波描记(PPG)技术,借助波长约520nm的绿光照射手腕部位皮下血管。根据血液透光率随心脏搏动发生的周期性变化,手环可检测到反射光的波动强度,并将这些变化转换为电信号,从而还原心跳节奏。

图1:心率监测的原理
原理
想象你的血管像一条“小河”,河里流淌着许多“红色小船”(红细胞)。手环发出的绿光,就像一台对着河流拍摄的摄像机:
心脏收缩时→河流”瞬间变宽,“小船”密度增加→更多绿光被“小船”吸收→手环接收到反射回的光变弱
心脏舒张时→“河流”恢复平静,“小船”分散开来→更多绿光被反射回来→手环看到的光重新变亮
手环通过捕捉这种“亮–暗–亮”的脉动性变化循环,就能计算出心跳次数。比如10秒内测到12次循环,心率就是 12×6=72次/分钟。
红光&红外光:判断你的血氧水平
智能手环可以通过发射660nm红光和940nm红外光,利用血液中两种血红蛋白对不同波长光线的吸收差异,检测血液对光线的吸收程度,从而计算出血氧饱和度(SpO₂)。
原理
假如把血液比作是一杯双色鸡尾酒:
上层红色:含氧血(主成分为氧合血红蛋白,可携带氧气,吸收红外线、反射红光)
下层暗红色:u缺氧血(主成分为脱氧血红蛋白,不携带氧气,吸红光、反射红外线)


图2:红光与红外光作用原理
而手环背面的红光和红外光就像两把特殊手电筒,吸收红外光越多,说明含氧血越多;吸收红光越多,说明血氧越低。同时打开两把手电筒照手腕,通过计算红光和红外光被吸收多少,就能算出血液鸡尾酒里鲜红色占几成——这就是血氧百分比!
计算公式:血氧饱和度(SpO₂)=(红外光吸收量-红光吸收量)/(红外光吸收量+红光吸收量)×100%(公式文字灰色)
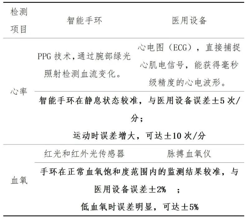
手环测的数据到底准不准?是智商税吗?
智能手环作为现代科技与健康管理的结合体,已有多项报道对比其与医用设备在实际测量中的表现,具体数据如下表所示。

2025年《BMC Palliative Care》中的一项研究对比了两种可穿戴设备(腕戴式和采用单导联心电图的胸壁式传感器)在住院姑息患者中的实际应用效果,结果显示,腕戴设备心率监测可靠性>99%,但血氧仅45.1%可靠性。
总体来看,智能手环在某些健康指标的监测上表现接近医用设备,但在某些细节上仍存在差距。因此,手环更适合日常趋势观察,而不能替代医疗设备,尤其在身体出现异常时,应以专业仪器为准。
参考文献:
1.图片1、2参考:网易新闻https://www.163.com/dy/article/JPBQD4IH0517NQQE.html.
2.Shcherbina, A.; Mattsson, C.M.; Waggott, D.; Salisbury, H.; Christle, J.W.; Hastie, T.; Wheeler, M.T.; Ashley, E.A. Accuracy in Wrist-Worn, Sensor-Based Measurements of Heart Rate and Energy Expenditure in a Diverse Cohort. J. Pers. Med. 2017, 7, 3. https://doi.org/10.3390/jpm7020003.
3.腕部与臂部可穿戴设备在不同强度体力活动中的心率监测准确性验证研究https://www.ebiotrade.com/NEWSF/2025-6/20250606134942724.htm
4.智能手表心率监测技术解析:PPG与ECG的差异及12导联Holter的重要性https://m.zol.com.cn/diybbs/d34448_37077.html
/健康科普
供 稿:徐 菁
编 辑:王恬宇
审 稿:洪新宇
