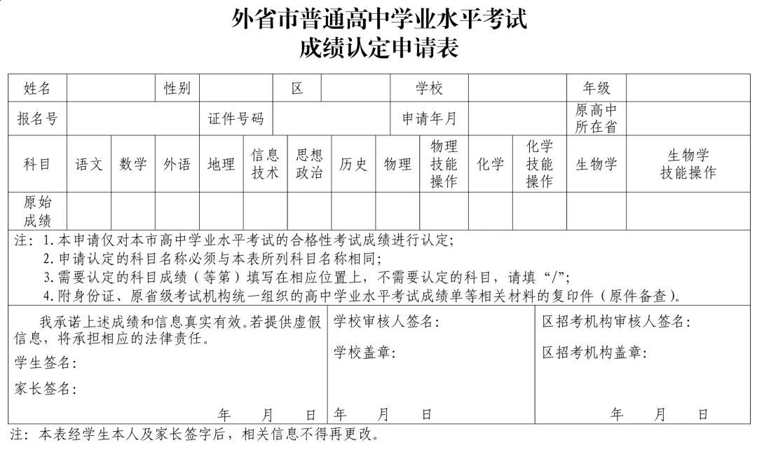
《上海市教育考试院关于2026年上海市 普通高中学业水平考试的实施细则》 一.考试方式与安排 高中学业水平考试由上海市教育考试院统一命题、统一评卷,市和区招生考试机构负责考试的组织和实施工作。 (一)考试方式 语文、数学、外语为合格性考试。语文、数学考试采用闭卷笔试方式,考试时间均为90分钟。外语考试分为闭卷笔试和听说测试,笔试不含听力,考试时间为90分钟;听说测试(含听力),采用人机对话方式分批次开考,时间为30分钟。 思想政治、历史、地理、物理、化学、生物学分合格性和等级性考试,考试时间均为60分钟。1月合格性考试采用机考方式,多科混排同时开考;6月合格性考试采用闭卷笔试方式。物理、化学和生物学合格性考试另设技能操作测试,测试时间均为15分钟。 信息技术为合格性考试,采用机考方式分批次开考,考试时间为60分钟。 (二)考试安排 1.合格性考试 2.等级性考试 考试于5月上旬举行,具体考试日期和时间待2026年全国法定节假日安排通知发布后确定。 二.成绩呈现与报告 (一)分值与等第 各科目考试满分为100分。其中外语闭卷笔试满分为80分,听说测试满分为20分。 合格性考试成绩分合格、不合格两类。由市级教育部门统一组织的语文、数学、外语、思想政治、历史、地理、物理、化学、生物学和信息技术科目,合格性考试的合格分数线以考试分数的标准分值划定。 等级性考试成绩以等级呈现,按获得该次考试有效成绩的考生(即缺考或未得分的考生除外)总数的相应比例划分等级,位次由高到低为A+、A、B+、B、B-、C+、C、C-、D+、D、E共五等11级,其中A+约占5%,A、B+、B、B-、C+、C、C-、D+各约占10%,D、E共约占15%,E为考试有效成绩低于标准分值或约占5%。 (二)成绩处理 上海市教育考试院将依照科学规范的程序对高中学业水平考试成绩进行数据统计和处理。 三.报名与报考 高中学业水平考试报名、报考工作由上海市教育考试院中招办具体负责。 (一)报名 1.报名对象 首次参加考试的上海市普通高中在籍学生通过其学籍所在学校集体报名,学生基本信息由上海市中小学生学籍信息管理系统提供。 首次参加考试的高中阶段其他学校在校学生、年满18周岁的社会人员、取得初中毕业或结业证书的社会人员(以下简称“其他考生”)通过网上报名、现场确认的方式进行报名。 已参加过高中学业水平考试报名的学生无需再次报名,可直接进行报考。 每位学生完成报名后,取得高中学业水平考试报名号,报名号是学生在考试中唯一的身份识别号码,遵循“一人一号,多次使用,动态管理”的原则。 2.报名时间 高中学业水平考试组织两次报名。 第一次报名时间为2025年11月,可报考2026年1月的思想政治、历史、地理、物理、化学、生物学合格性考试,以及2026年1月的语文、数学、外语合格性考试。 第二次报名时间为2026年3月,可报考2026年思想政治、历史、地理、物理、化学、生物学等级性考试,以及2026年6月的思想政治、历史、地理、物理、化学、生物学、信息技术合格性考试。 具体报名时间,以正式公布的报名文件为准。 (二)报考 学生完成报名后进行相应科目的报考,完成报考后须核对报考信息并签字确认,方能参加该科目的考试。 1.合格性考试报考要求 上海市普通高中在籍学生均须报考合格性考试;具有上海市普通高中学籍的外籍学生可自愿报考合格性考试;学生在休学期间不得参加报考。 上海市普通高中在籍学生中留级、办理正式休学手续后复学,或因其他原因未参加相应年级相应科目合格性考试的学生,均须按目前所在年级报考相应科目的合格性考试。 (1)语数外合格性考试 语数外合格性考试仅限上海市普通高中高三年级在籍学生报考。参加春考或秋季高考的上海市普通高中高三年级在籍学生可用春考或秋季高考的语文、数学、外语成绩替代相应科目的合格性考试成绩(以合格/不合格呈现)。 (2)思想政治、历史、地理、物理、化学、生物学、信息技术合格性考试 2026年1月的思想政治、历史、地理、物理、化学、生物学6门科目报考对象及要求为:凡报考过相关科目的考生,因缺考或成绩不合格,可选择报考对应科目;未取得相关科目合格成绩的高三在籍在读学生和参加2026年高考报名的“其他考生”,可选择报考相关科目。 2026年6月的思想政治、历史、地理、物理、化学、生物学、信息技术7门合格性考试报考对象及要求为:高一在校生只能报考信息技术科目;高二、高三在校生及“其他考生”可选择报考思想政治、历史、地理、物理、化学、生物学、信息技术等科目。 2.等级性考试报考要求 合格性考试成绩合格的考生方可报考相应科目的等级性考试。参加过上海市高中学业水平考试的往届生若已取得该科目的合格成绩,可直接报考该科目的等级性考试。 考生报名参加高考时(高考报名成功即视为参加,下同),其选定的等级性考试不得超过3门科目,且均只能参加一次考试,报考后不可更换考试科目。 (三)外省市转学进入上海市就读学生的报考工作 由外省市转学进入上海市普通高中就读的学生(须学籍转入上海市,下同),若已参加过外省市省级(或直辖市、自治区,下同)教育考试机构统一组织的高中学业水平考试,可持成绩单等相关材料,在合格考报名期间申请上海市高中学业水平考试相应科目的考试成绩认定。 成绩认定仅限于上海市高中学业水平合格性考试科目。物理、化学、生物学、思想政治、地理、历史6门科目等级性考试成绩不予认定。 考生申请认定的外省市普通高中学业水平考试成绩经上海市教育考试院认定为合格后,不可再参加其已认定科目的合格性考试。 学生也可报考上海市相应科目的合格性考试,其在外省市参加的相应科目高中学业水平考试(或会考)的成绩不再予以认定。 未转学进入上海市普通高中就读的“其他考生”如需申请外省市成绩认定,可参照外省市成绩转入管理办法执行。 四.考务管理 (一)考试组织 合格性考试和等级性考试由市和区招生考试机构负责组织和实施工作。监考教师由区招生考试机构按照“同一考场内的监考教师和考生不得全部来自同一所学校,本校学生不得安排在本校考点参加考试”的原则进行安排。 考试按照全市规定的时间和考务要求统一进行。笔试科目和外语听说测试须在标准化考点进行。信息技术科目考试由各区招生考试机构负责本辖区内考点设置、考场编排。 物理、化学、生物学3门科目技能操作测试由上海市教育考试院统一命题、统一制定评分标准,高中学校在统一时间段内组织实施,采用现场评分的方式进行。区招考机构选聘2名测试监察员到各考点,负责监督指导考试管理和测评标准的执行情况。 (二)试卷保管 试卷保管工作根据教育部、国家保密局相关规定执行。试卷根据保密规定印刷,试卷的领取和保管由市、区有关部门及学校按规定做好保密管理工作。 (三)评卷安排 高中学业水平考试实行全市统一网上评卷,评卷教师的选聘工作另行发文。评卷工作将严格按照上海市教育委员会的要求,切实做到安全保密、规范管理、统一标准、严守纪律。 (四)成绩复核 考生若对本人的考试成绩有异议,可在成绩公布后的规定时段内,通过“上海招考热线”网站(www.shmeea.edu.cn)申请成绩复核。成绩复核主要核查答题纸姓名、报名号等是否与考生本人对应,试题有无漏评、漏阅,小题得分是否漏计,各小题得分合成后是否与提供给考生的成绩一致等。不重新评卷,不予查阅答卷。复核结果由上海市教育考试院通过“上海招考热线”网站(www.shmeea.edu.cn)反馈考生。 五.其他说明 (一)合格性考试“合格”成绩始终有效。等级性考试成绩仅当年有效。 (二)自2026年起,不再统一制作并发放高中学业水平考试纸质成绩单。考生可自行登录“一网通办”—“教育考试专栏”,申请开具考试电子成绩证明。 2026年1月上海市普通高中学业 水平合格性考试报名工作安排 一、报名报考方式 各区、梅山后方基地考试招生机构(以下简称“区招考机构”)通过登录上海市高中学业水平考试信息管理系统(以下简称“考试管理系统”)组织本区普通高中在籍在读学生(以下简称“在校生”)。 高中阶段其他学校在校学生、年满18周岁的社会人员、取得初中毕业或结业证书的社会人员(以下简称“其他考生”)由本人通过网上报名和现场确认的方式完成报名和报考工作。 1.在校生报名报考 在校生报名报考和相关信息确认时间为:2025年11月27日10:00至11月29日16:00。 在校生通过其学籍所在学校集体报名报考,其基本信息由本市普通高中学籍管理系统提供。各学校根据所在区安排的时间组织本校学生对报名报考信息进行确认。若学生基本信息有误,可向其学籍所在学校提出更改申请,按上海市中小学学籍管理系统修改要求进行更正。 2.其他考生报名报考 其他考生由本人通过网上报名和现场确认的方式完成报名报考。 (1)网上报名:考生可于11月27日10:00至11月29日16:00登录上海市教育考试院“上海招考热线”网站首页(网址:www.shmeea.edu.cn)的“考试报名”栏目进行网上报名报考。报名参加2026年高考的考生,在选择合格性考试报名区时,须与高考报名报考区一致。 (2)现场确认:考生完成网上报名报考后,须进行报名报考信息的现场确认。若未在规定时间内完成确认,视为本次报名报考无效。现场确认时间为11月28日至11月29日(9:00至11:00,13:00至16:00),请考生与家长持网上报名所用的有效证件和初中毕(结)业证书[年满18周岁的考生可不提供初中毕(结)业证书]到报名地所在的区招考机构办理现场确认手续,考生和家长应仔细核对报名报考信息确认表上的信息,并签字确认。现场确认地点详见↓ 首次报名参加本市高中学业水平考试的考生须先进行网上注册,准确填写考生个人基本信息和报考科目信息,并在线上传本人照片,确认提交后不得更改。完成网上报名报考和现场确认后,取得报名号,报名号是考生参加高中学业水平考试唯一的身份识别号码,遵循“一人一号,多次使用,动态管理”的原则。 已参加过本市高中学业水平考试的考生可凭当年注册时填写的有效证件号或已获得的学业考报名号登录,登录初始密码为证件号中不含字母的后6位数字。如需更改系统内的姓名和证件号码,须向区招考机构提供变更申请书和公安机关出具的变更证明原件及复印件。 3.其他说明 考生不得再次报考已合格科目的合格性考试。 根据《上海市教育委员会关于印发的通知》(沪教委基〔2014〕22号),经体育行政部门和教育行政部门确认的学生运动员,参加本市普通高中学业水平考试可选考6门科目(其中,思想政治、语文、数学、外语为必考科目)且考试成绩合格是获得毕业证书的条件之一。国际课程班学生参加本市普通高中学业水平考试思想政治、语文、历史、地理科目考试且成绩合格是申请毕业证书的条件之一。 所有考生完成报名报考后,学校、区统一打印报名报考信息确认表,由学生本人和家长核对签字确认,信息一经确认不得修改。考生签字后的报名报考确认表由学校、区保管备查,保存期三年。区招考机构通过考试管理系统,统计本区报名、报考情况,打印报名、报考汇总表并加盖公章后于12月2日报市教育考试院中招办。 二、外省市成绩认定 在2025年6月高中学业水平考试报名期间已提交并审核通过外省市成绩认定申请的考生,本次无须再申请。 在校生可持省级考试机构统一组织的高中学业水平考试成绩单等相关材料、身份证原件和复印件于11月27日向学籍所在学校提出申请,填写《外省市普通高中学业水平考试成绩认定申请表》(详见↓)。学校于11月27日当日通过考试管理系统进行外省市成绩认定申报。 未转学进入本市普通高中就读的其他考生如需申请外省市成绩认定,可参照外省市成绩认定管理办法执行。考生持省级考试机构统一组织的高中学业水平考试成绩单等相关材料原件和复印件、身份证原件和复印件于11月27日(9:00—11:00,13:00—16:00)到报名地所在的区招考机构提交申请,填写《外省市普通高中学业水平考试成绩认定申请表》。区招考机构通过考试管理系统进行外省市成绩认定申报。 区招考机构于11月27日完成本区相关学生的申请和审核。经市教育考试院审核后,区招考机构于11月28日向考生反馈外省市成绩认定结果。考生签字确认的《外省市普通高中学业水平考试成绩认定确认表》一式两份,一份由考生本人留存,一份由区招考机构保管备查,保存期三年。 三、成绩公布 1月合格性考试成绩的具体查询时间及渠道另行通知。

