秋天来了,水果扎堆上市,正是大饱口福的好时节!可你知道吗?苹果、香蕉、柑橘这些常吃的 “日常款”,居然可能藏着用药风险?看似无害的水果,会不会悄悄影响药效?甚至引发不适?这些问题直接关乎每个人的用药安全,千万不能掉以轻心。
丨酸性水果
苹果、猕猴桃、山楂、葡萄、梨、橘子(含柑子、橙子、柚子、金橘)、柠檬、乌梅、橄榄等,含有大量有机酸,不宜与碱性药物和磺胺类药物同服,如:
(1)碳酸氢钠、复方氢氧化铝等碱性药物降低疗效
(2)酸性环境中磺胺类药物容易结晶形成结石,疗效降低
丨香蕉
香蕉具有降血压、防治胃溃疡、抗抑郁等作用含有较多矿物质如钾、镁、铁等元素 ;与氨苯蝶啶、阿米洛利等保钾利尿药及补钾药物同食,可能导致高钾血症 ;含有5-羟色胺:能降低胃酸水平,可能干扰喹诺酮类抗菌药的吸收过程,影响药效 。
丨柿子
柿子补充微量元素和降低血压。含有较多的鞣酸,能与铁剂生成沉淀,影响药物的吸收,降低药物的疗效,刺激胃肠道,引起胃肠绞痛。
丨葡萄柚(别称西柚)
葡萄柚具有皮薄、果肉红等特点。含有天然维生素P、丰富的维生素C和叶酸、可溶性纤维素且含糖分较少。具有心血管保护作用,有利于保持健康状态
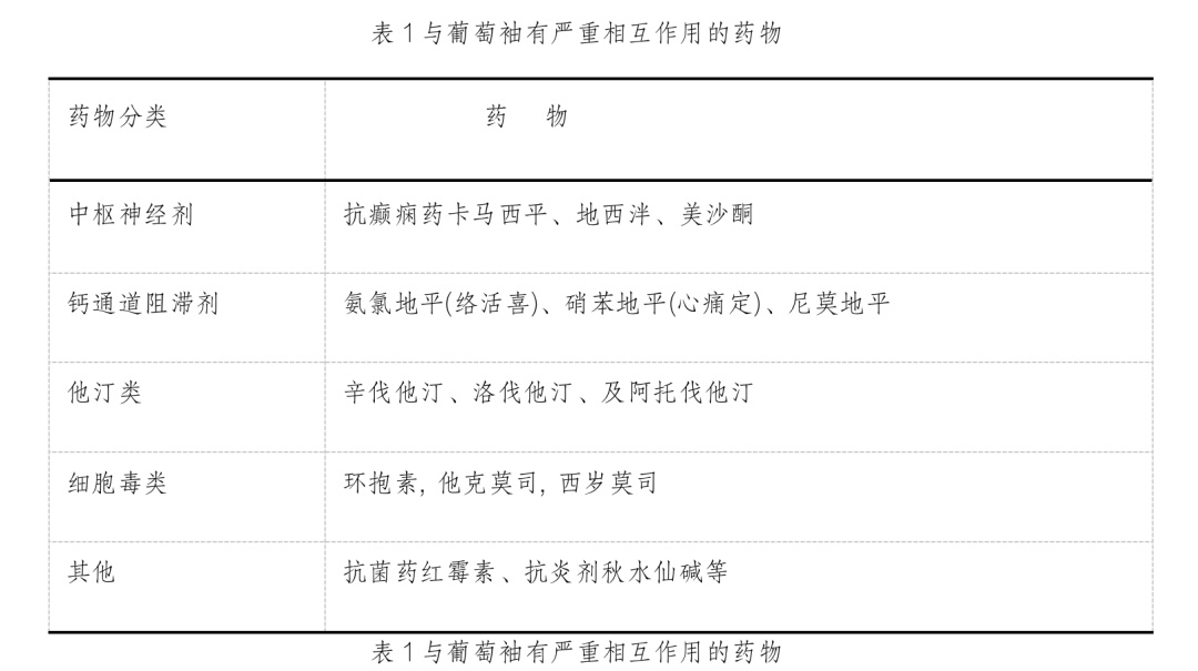
服用与葡萄柚相互作用的药物时,避免食用葡萄柚,药物可与葡萄柚发生药物相互作用(如他汀类降脂药、钙通道阻滞剂),具体见表1。

相互作用导致的药物副作用,包括猝死、急性肾衰竭、呼吸衰竭、肠胃出血等。主要通过影响肠上皮细胞和肝脏细胞内CYP3A4酶(参与了大约50%的药物的生物代谢)的活性,从而导致进入血液的药量倍增。药物在体内的浓度即会上升,超过一定浓度即会引起不良反应,甚至达到中毒水平。

另葡萄柚富含的柚苷、柑桔素(黄酮类化合物)抑制P-gp、OATP1A2等药物转运体,使药物的生物利用度大大增加,使药物疗效下降 (表2);P-gp和CYP3A4具有广泛重叠的底物,且二者在小肠中同时存在,它们能够相互协调起到共同限制口服药物生物利用度的作用 。
注意:
许多柑橘类水果及其果汁如柑橘、橙子、柚子等,其它水果如石榴、杨桃等也可与药物发生类似的药物相互作用,但研究不多。如果说明书中有“体内经CYP3A4酶代谢”字样,即有可能受水果中呋喃香豆素的影响,要加以注意。
欢迎转发点赞
水果虽好,
可别“盲目吃”,
科学吃、放心吃,
才是对自己负责哦。

撰文丨马安翠 药剂科进修药师
审核丨李娟 副主任药师
编辑丨祁洁