
金秋十月,丹桂飘香。2025年青浦“敬老月”系列活动温情启幕。今年敬老月以“弘扬孝亲敬老美德,共建老年友好社会”为主题,通过主题活动、文化浸润、健康服务、权益保护等形式,全方位营造敬老爱老社会氛围,助力银发经济发展,切实提升老年人的获得感、幸福感与安全感。
我们诚挚相邀各位老年朋友们走出家门,携手乐享惬意银龄岁月,共赴这场充满温情的重阳之约!诚挚相邀各位中青年朋友们陪伴父母度过一个难忘的重阳节。
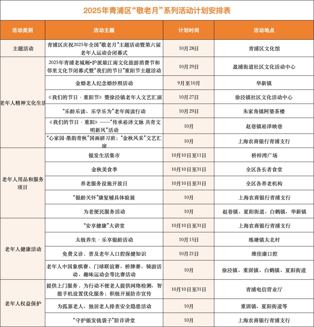
区老龄办、区民政局、区体育局将联合举办2025年全国“敬老月”主题活动暨青浦区第六届老年人运动会闭幕式。届时,将有精彩的表演和丰富的活动,共同庆祝这个属于老年人的节日。
区文旅局等部门举办2025年青浦老城厢・沪派最江南文化旅游消费节和邻里文化节闭幕式暨“我们的节日”重阳节主题活动,让老年人感受传统文化的魅力。
“水墨丹青·画说中华古韵”社区书画展将为城北社区老年书画社成员搭建展示平台,提升居民幸福感。
文艺演出《红灯记》将献上红色文化盛宴,传递尊老暖心服务。
华新镇将开展金婚老人纪念婚纱照活动,留下幸福的回忆。徐泾镇、朱家角镇、赵巷镇、上海农商银行青浦支行等开展各类老年人文艺汇演、阅读行动、国画研习班、戏曲进社区等活动,丰富老年人的精神生活。
区民政局举办“银发生活集市”,让老年人现场体验老年健康、旅居康养、康复辅具等高质量用品和服务。
同时,“金秋美食季”鼓励社区长者食堂推出“敬老月”专属套餐及优惠体验服务。
还有“银发创意项目”征集、“养老服务设施开放日”、敬老月助老便民咨询服务活动、老年数字教育进社区、“银龄关怀”康复辅具体验展等活动,为老年人提供全方位的服务和关怀。
长三角示范区执委会、区民政局、区人社局、区医保局等联合举办2025年首届长三角示范区养老护理员职业技能大赛。
区卫健委将开展老年人心脑血管疾病防治宣传活动(现场宣传和义诊活动)和健康同心圆健康进社区活动,提升老年人健康管理意识。
老年基金会青浦代表处、上海农商银行青浦支行、上海银行青浦支行等开展各类健康讲座、体育比赛、义诊等活动,关注老年人的身体健康。
区司法局将开展老年人法律援助主题宣讲、权益保护专场普法宣传及法律服务“绿色通道”专项行动。
青浦电信营业厅将开展上门服务,为行动不便老人提供网络检测、智能手机设置优化服务;重固镇、夏阳街道开展为孤寡老人、独居老人排查安全隐患活动。
青浦区“敬老月”,期待您的参与,让我们一起为老年人创造一个温暖、幸福的节日!
备注:以上活动具体开展时间以相关单位及街镇公告为准。
点击查看大图↓


资料:区民政局
编辑:沈千慧
责任编辑:孙晨(首席)
转载请注明来自“绿色青浦”官方微信