


关于上海市消防救援队伍
2025年面向社会招录消防员的公告
为有效履行防范化解重大安全风险、应对处置各类灾害事故的职责使命,根据《国家综合性消防救援队伍消防员招录办法》(人社部发〔2021〕58号,以下简称《招录办法》)等法规政策,现就上海市消防救援队伍2025年面向社会招录消防员相关事项公告如下:
招录计划
在本市面向社会招录消防员400名。其中,高校应届毕业生200名、退役士兵134名、社会青年66名。
招录条件与范围
(一)具有上海市户籍或持有《上海市居住证》的男性公民;
(二)遵守宪法和法律,拥护中国共产党领导和社会主义制度;
(三)志愿加入国家综合性消防救援队伍;
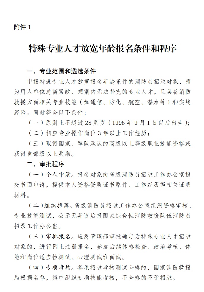
(四)年龄为18周岁以上、22周岁以下,出生时间为2002年9月1日至2007年8月31日。大学专科以上学历人员、解放军和武警部队退役士兵、具有2年以上灭火救援实战经验的政府专职消防队员和政府专职林业扑火队员,年龄可以放宽至24周岁(2000年9月1日以后出生)。对消防救援工作急需的特殊专业人才,经应急管理部批准年龄可以进一步放宽,原则上不超过28周岁(1996年9月1日以后出生);
(五)具有高中以上文化程度;
(六)身体和心理健康;
(七)具有良好的品行;
(八)法律、法规规定的其他条件。
高校应届毕业生须为参加全国普通高等学校(含研究生培养单位)招生统一考试,取得全日制大学专科以上学历和相应学位的2025年应届毕业生。国家统一招生的2023年、2024年普通高等学校毕业生离校时和择业期内(国家规定择业期为两年)未落实工作单位,其户口、档案、组织关系仍保留在原毕业学校,或者保留在各级毕业生就业主管部门(毕业生就业指导服务中心)、各级人才交流服务机构和各级公共就业服务机构的毕业生,可以按应届毕业生对待。
退役士兵须为解放军或武警部队服役期满退役士兵,以作战部队退役义务兵为主。
年龄放宽至24周岁的政府专职消防队员和政府专职林业扑火队员,须在基层一线灭火救援岗位(按基层站、队战斗班组人员编组认定)工作,具有2年以上直接从事消防救援实战经历。
网上报名与资格审查
消防员招录采用网上报名的方式,资格审查采取网上初审、现场复核的方式进行。
(一)网上注册报名。招录对象可在2025年6月27日23时后、7月18日18时前登录国家综合性消防救援队伍消防员招录平台(电脑端网址:https://xfyzl.119.gov.cn),查询浏览招录信息、注册报名。
招录对象根据本人身份类别,对应选择人员类型(高校应届毕业生、退役士兵或者社会青年),填报个人信息进行账号注册和实名认证。退役士兵招录对象不得隐瞒服役经历选择“高校应届毕业生”或“社会青年”注册,一经发现取消招录资格。
招录对象凭注册账号、密码登录报名系统进入相应报名通道。按系统提示录入报考意向、调剂志愿、学历经历、表彰奖励等信息,并上传证件照片和居住证、退伍证等图片。报名证件照片包括本人近期1寸免冠正面彩色照片(须为蓝色或白色背景,295×413像素,jpg或jpeg格式)和身份证照片(横向拍摄身份证正、反面,身份证须整体处于居中位置,不留边框,确保清晰,jpg或jpeg格式),证件照片需经系统工具核验通过后方可上传。具有全日制大学专科以上学历的招录对象须填写所学专业及专业代码(可在消防员招录平台通知公告栏查询)。年龄放宽至24周岁的政府专职消防队员和政府专职林业扑火队员,须提交上级主管单位人事部门出具的2年以上消防救援实战工作经历证明。提供虚假报名信息的,取消招录资格。
招录对象可按照个人情况选择在户籍地省份或经常居住地省份报名。具有上海市户籍的招录对象选择“在户籍地省份报名”,不具有上海市户籍但持有《上海市居住证》的招录对象选择“在经常居住地省份报名”。报名意向栏设有调剂选项,如选择服从调剂,可按个人意向在“同队伍跨省”(志愿在所选队伍内进行全国范围调剂)、“跨省跨队伍”(志愿在全国范围内的两支队伍间进行调剂)选项中进行选择。服从调剂人员录取几率更高。
申请特殊专业人才放宽年龄报名的,7月10日前由本人向上海市消防员招录工作办公室提交书面申请和相关证件证书复印件,经上海市消防员招录工作办公室组织审核、公示并报应急管理部审批同意后,办理网上注册报名。标准条件和办理程序见附件1。
招录对象也可联系上海市消防救援总队下辖各支队,现场了解情况、上网填写报名信息。招录对象须凭注册账号、密码打印准考证,查询招录进度,请务必牢记。
(二)网上初审。2025年6月27日23时至7月20日18时,上海市消防员招录工作办公室对招录对象报名信息进行初审,确认招录对象是否具有报名资格。招录对象报名后可登录招录平台查询网上初审结果。历次消防员招录中录用备案后非正当原因擅自离职的招录对象,初审不予通过。
网上初审前,招录对象可自行修改报名信息或注销注册信息。
网上初审通过后,报名信息原则上不得修改。招录对象发现报名信息或选择注册人员类型有误确需修改的,须由本人在报名系统中提出申请、说明事由,经上海市消防员招录工作办公室审批后,自行修改信息重新提交审核或注销后再次注册报名。对报名信息不完整或选择注册人员类型有误初审未通过的,招录对象应根据报名系统提示,自行修改信息重新提交审核或注销后再次注册报名。初审发现不符合条件范围的,招录对象可在报名系统中提出修改信息申请,详细说明修改事由,报上海市消防员招录工作办公室审核、国家综合性消防救援队伍消防员招录工作办公室确认后,自行修改信息重新提交审核或注销后再次注册报名。修改信息申请仅限1次,招录对象须于7月16日18时前申报,逾期不再受理。
(三)现场复核。招录对象根据网上初审结果,按上海市消防员招录工作办公室通知要求,由本人携带身份证(居住证)、户口簿、毕业证(学位证)、学信网学籍查询材料、退伍证、立功受奖等证件证书、个人征信报告等原件和复印件参加现场复核。按应届毕业生类别报名人员,须提供高考成绩单、新生录取名册等证明参加过全国普通高等学校(含研究生培养单位)招生统一考试的佐证材料;2023年、2024年普通高等学校毕业生,还须提供未落实工作单位的相关佐证材料。年龄放宽至24周岁的政府专职消防队员和政府专职林业扑火队员,须提供本人2年以上消防救援实战工作经历证明和劳动合同、缴纳社保材料。通过复核的,须认真阅读《国家综合性消防救援队伍2025年消防员招录知情书》(附件2),并在《国家综合性消防救援队伍消防员招录报名登记表》上签字确认。拒不签字的,取消报名资格。
报名信息不实或不符合招录条件范围的,复核不予通过。
体格检查与考核测试
通过资格审查的招录对象,持身份证、准考证参加体格检查、政治考核、体能测试和岗位适应性测试、心理测试、面试,具体顺序、时间、地点等安排,由上海市消防员招录工作办公室另行通知。
(一)体格检查。在指定的我市区级以上综合性医院进行,参照《应征公民体格检查标准》(陆勤人员)执行,不合格的不予招录。招录对象对体格检查结果有疑问、申请复检的,经上海市消防员招录工作办公室同意,可以进行一次复检,体格检查结果以复检结论为准;对可以通过服用药物或其他治疗手段影响检查结果的项目不予复检。基于消防救援职业的特殊要求,对已评定残疾等级和有严重伤病治疗记录等不适宜从事消防救援工作的,不予招录。
(二)政治考核。参照征兵政治考核要求进行。不符合政治考核有关规定的,不予招录。
(三)体能测试和岗位适应性测试。按照《国家综合性消防救援队伍2025年消防员招录体能测试、岗位适应性测试项目及标准》(附件3)执行,均实行量化评分。其中:体能测试单项有效成绩为1分~15分,总成绩最高40分;岗位适应性测试单项测试成绩达到一般、中等、良好、优秀等次的,分别计2.5分、5分、7.5分、10分,总成绩最高40分,单项测试成绩未达到一般等次的不予计分;体能测试、岗位适应性测试任一单项未取得有效成绩的,不予招录。
(四)心理测试。心理测试采用消防员招录心理测查系统进行,由系统自动评判“合格”或“不合格”。心理测试不合格的,不予招录。
(五)面试。面试参考事业单位公开招聘人员做法实施,面试实行量化评分,满分100分,低于60分的为“不合格”。面试不合格的,不予招录。
公示与录用
(一)公示。根据高校应届毕业生、退役士兵、社会青年三类招录对象的总成绩和优先录用规则分别排名。总成绩(总分120分)=体能测试成绩(总分40分)+岗位适应性测试成绩(总分40分)+面试成绩(总分100分)×40%,计算总成绩时四舍五入,保留小数点后两位。综合体格检查、政治考核、心理测试情况,原则上按不超过招录计划130%的数量分类确定拟录用(待补录)人员名单,在招录平台通知公告栏向社会公示,公示时间为5个工作日。招录对象公示前须签订入队承诺书,拒不签订承诺书的取消录用。
对符合下列条件且招录考核测试合格的招录对象予以优先录用,按照优先顺序分别为:
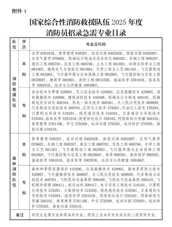
1.参加全国普通高等学校(含研究生培养单位)招生统一考试且取得全日制大学本科以上学历和相应学位的急需专业(专业目录见附件4)毕业生,荣立个人三等功以上奖励的退役士兵、政府专职消防队员和政府专职林业扑火队员;
2.参加全国普通高等学校(含研究生培养单位)招生统一考试,取得全日制大学本科以上学历和相应学位的非急需专业毕业生,取得全日制大学专科学历的急需专业毕业生。
同一招录对象符合多项优先录用条件的,取其可享受最高优先顺序的一项条件。同类优先招录对象依据本人总成绩排名从高到低排序,总成绩相同的,依次以岗位适应性测试、体能测试、面试成绩为排序依据,相应成绩高者排名在前。个人三等功以上奖励应为按照《中国人民解放军纪律条令》或《应急管理系统奖励暂行规定》组织实施的立功受奖项目。
对中共党员、荣获“三好学生”“优秀团员”等表彰的人员、放宽报名年龄条件的特殊专业人才,同等条件下优先录用。
(二)录用和入职训练。根据公示情况,确定录用人员名单。对没有问题或者反映问题不影响录用的,按照规定程序办理录用手续;对有严重问题并查有实据的,不予录用;对反映有严重问题,但一时难以查实的,暂缓录用,待查实并作出结论后再决定是否录用。
新录用消防员参加为期一年的入职训练。入职训练3个月内,组织开展政治考核复查、体格检查复检、心理测试复测。健全重点观察、专项体检、加压测试、病历调查等隐性病发现验证机制,将腰椎间盘突出、半月板损伤、韧带损伤、强直性脊柱炎等影响从事消防救援工作的疾病纳入体格检查复检范围。复查复检复测任何一项不合格的取消录用。对录用后未报到,或入职训练2个月内退出的,可以从公示的待补录人员中按排名顺序补录,此后不再补录。
复查复检复测合格的签订入职训练协议,明确双方权利义务,办理录用备案手续。根据《招录办法》有关规定,对入职训练期满考核不合格,或者有其他不适宜从事消防救援工作情形的,取消录用。
新录用消防员工作5年(含入职训练期)内不得辞职,非正当原因擅自离职的,此后不得再次参加消防员招录,并记入相关人员信用记录。入职训练期间非正当原因擅自离职的,须退还个人工资,补缴体格检查复检费、训练伙食费等。
职业发展与保障
国家发展改革委员会、教育部、财政部、人力资源社会保障部、交通运输部、退役军人事务部等部委与应急管理部联合出台《关于做好国家综合性消防救援队伍人员有关优待工作的通知》(应急〔2019〕84号)、《关于保障国家综合性消防救援队伍人员交通出行优待权益有关事项的通知》(交运规〔2019〕4号),以及中共上海市委办公厅、上海市人民政府办公厅出台的《关于加强上海市消防救援队伍职业保障的意见》(沪委办〔2020〕31号)等文件,均明确了国家综合性消防救援队伍人员在就业创业、子女就学、住房医疗、交通出行、参观游览等方面享受专门优待政策。
经批准录用的消防员,入职训练期满考核合格的,按照《中华人民共和国消防救援衔条例》规定,授予相应消防救援衔,由上海市消防救援总队在我市行政区域内统一分配。工作满规定年限,根据个人能力素质、现实表现和岗位空缺情况,可按规定比例逐级晋升。优秀业务骨干可通过招生考试择优选拔到中国消防救援学院培养,毕业时按有关政策,实行多种方式就业。具有全日制大学本科以上学历的消防员,根据干部补充需要,符合规定条件的可通过公务员考试择优录用为干部。
消防员实行与其职务职级序列相衔接、符合消防救援职业特点的工资等待遇保障政策制度。1年入职训练期内待遇暂按照预备消防士(一档)标准执行。
消防员实行全程退出机制,经组织批准从国家综合性消防救援队伍退出的消防员,按照有关规定予以安置。
纪律与监督
消防员招录坚持信息公开、过程公开、结果公开,主动接受社会监督。此次招录不指定考核选拔辅导用书,不举办也不委托任何机构举办辅导培训班。上海市消防救援总队及下辖支队公布联系(举报)电话(附件5),及时解答有关咨询,受理相关举报投诉并按有关规定调查处理。
上海市消防员招录工作办公室
2025年6月27日





来源:上海消防
编辑:焦倩倩