编译:公子欣
在快节奏的现代生活中
能量饮料
因其提神醒脑、补充体力的功效而备受青睐
然而
一项发表于《自然》的最新研究
却给日常饮品中的常见成分——牛磺酸
贴上了一个意想不到的标签:
它可能是
白血病进展的“隐形推手”
同时也是
治疗白血病的新希望

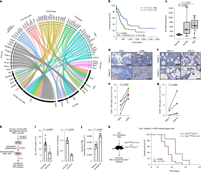
白血病,作为一种起源于骨髓的恶性血液疾病,以其复杂性和治疗难度著称。科学家们逐渐认识到,骨髓微环境在白血病的发生、发展和免疫逃逸中扮演着至关重要的角色。在这个复杂的生态系统中,白血病干细胞(LSCs)如同狡猾的“种子”,藏匿于骨髓的“土壤”中,伺机而动。

LSC特异性细胞表面受体的骨髓微环境配体
牛磺酸,是一种人体可以自然生成,也存在于肉类、鱼类和蛋类中的氨基酸衍生物。它常被添加到能量饮料、蛋白粉中,以其调节线粒体功能、缓解肌肉疲劳、提升运动表现等多重健康益处而广受欢迎。然而,正是这样一种看似无害的成分,在白血病的研究领域里却掀起了轩然大波。
罗切斯特大学威尔莫特癌症研究所的研究团队通过单细胞RNA测序技术,揭示了牛磺酸在白血病进展中的关键作用。他们发现,随着白血病的进展,骨髓微环境中的成骨系细胞开始大量生产牛磺酸,这些细胞通过半胱氨酸双加氧酶-1(CDO1)将半胱氨酸转化为牛磺酸,为白血病细胞提供了源源不断的“能量”。
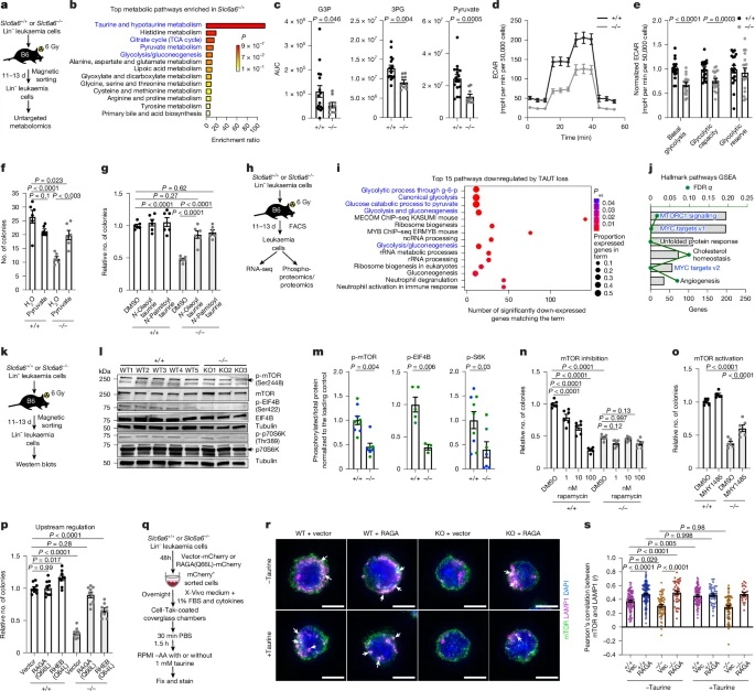
白血病干细胞自身无法合成牛磺酸,但它们却拥有一套高效的牛磺酸转运蛋白(TAUT),这一系统由SLC6A6基因编码,负责从骨髓环境中摄取牛磺酸并输送到癌细胞内。研究发现,白血病细胞摄取牛磺酸后,会促进糖酵解过程,即将葡萄糖分解以产生能量,从而滋养癌细胞的生长。在此之前,人们并不知道牛磺酸可能具有促进癌症发展的作用。
为了验证这一发现,研究团队构建了多种实验模型。他们发现,在小鼠模型中,通过基因工具敲除CDO1或TAUT,能够显著抑制白血病的进展,延长白血病小鼠的生存时间。同样,使用TAUT的特异性抑制剂处理人类白血病细胞样本,也能显著减少白血病细胞的生长和克隆形成能力。
更令人振奋的是,牛磺酸转运蛋白抑制剂与现有的白血病治疗药物如venetoclax联合使用时,能够产生显著的协同抑制作用。这意味着,通过阻断牛磺酸的摄取,我们或许能够开发出一种全新的白血病治疗策略,为那些对传统治疗手段产生耐药性的患者带来新的希望。

由于牛磺酸广泛存在于能量饮料、蛋白质补充剂乃至婴儿配方奶粉中,人们最关心的问题是:日常饮食中的牛磺酸是否安全?
研究团队表示,健康人群无需担心,正常代谢可以维持牛磺酸平衡。
研究团队特别强调,尽管牛磺酸在多种生理过程中发挥重要作用,但对于白血病患者来说,其摄入量需要格外谨慎。高剂量的牛磺酸补充可能会适得其反,加速疾病的恶化。因此,白血病患者及高危人群在选择饮品和补充剂时,应仔细阅读成分表,避免摄入含有高剂量牛磺酸的产品。
随着对牛磺酸在白血病中作用的深入理解,科学家们开始将目光投向牛磺酸转运蛋白TAUT,计划在未来开发稳定有效的TAUT抑制剂,通过阻断这一“大门”,切断白血病细胞的能量供应,从而达到抑制白血病进展的目的。
此外,研究团队还计划在临床样本中检测牛磺酸的水平,以评估其作为生物标志物的潜力。这或许可以帮助医生们更早地诊断白血病,并监测治疗效果。通过早期干预和个性化治疗,有望为白血病患者带来更好的预后和生活质量。
数据图及参考来源:
https://www.nature.com/articles/s41586-025-09018-7