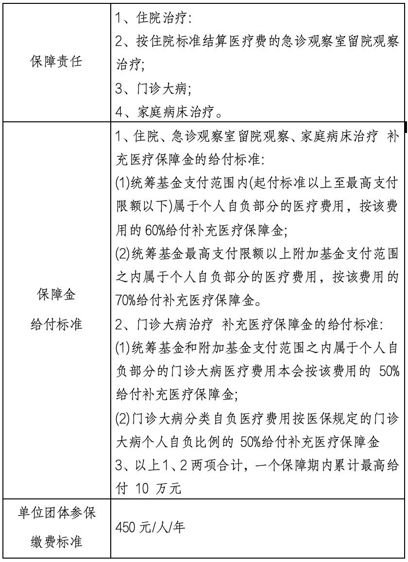
2024年度, “上海在职职工互助保障计划” 全年向57.91万人次 给付互助保障金6.43亿元! “上海退休职工住院补充保障计划” 参保总人数416.25万人, 占本市职保退休职工近80%, 全年向439.20万人次 给付互助保障金20.70亿元 请参保单位 注意以下时间节点 集中参保办理 互助保障团体集中参保办理时间:2025年5月12日至2025年6月30日。 其中:“退休职工住院计划”单位申请委托代扣款缴费的时间:2025年5月12日至2025年5月31日。 参保单位需通过“上海工会网上工作平台” (https://gzpt.shszgh.cn)线上办理参保手续。 集中参保保障期限为一年,自2025年7月1日0时起至2026年6月30日24时止,不设免责期。 ★温馨提示:本次“退休职工住院计划”单位团体集中参保请注意应保尽保,不要遗漏。如个别职工错过集中参保,只能参加下年度单位团体集中参保。 有哪些保障内容? 如何申请给付? 快来看项目介绍 《上海职工互助保障项目2020》 “上海职工互助保障项目”是面向本市在职职工开展的综合性保障计划,保障内容包含:在职住院、重大疾病、意外伤害三大类型,每类保障项目根据保障力度的不同设有基本保障层、加强保障层和个性保障层,最高保障金每参保年度达66.55万元。 保障内容 (点击查看大图) 了解具体条款内容、参保操作,可至上海市总工会官网(https://shszgh.cn)——文件、表格下载栏中下载。 如何给付 住院类保障可享受“免申即享”,被保障人发生住院后,系统依据医保信息进行自动结算。结算后,互助保障金直接汇入被保障人的上海工会会员卡或上海市社保卡(黄山农信社和邮政回款除外)。 重病类和意外类互助保障金,可通过“随申办”APP——“市总工会在职互助保障给付受理”事项,进行线上申请;也可携带好相关证明资料前往市职保会5楼办事大厅或16个区的区总工会职工服务中心线下办理给付申请。 《上海市退休职工住院补充医疗 互助保障计划》 “退休职工住院计划”是专门针对上海退休人员推出的一项补充医疗保障。在本市医保部门认定的医院进行住院治疗、急诊观察室留院观察治疗、门诊大病治疗、家庭病床治疗四大类。最高保障金每参保年度达10万元。 保障内容 (点击查看大图) 了解具体条款内容、参保操作,可至上海市总工会官网(https://shszgh.cn)——文件、表格下载栏中下载。 如何给付 补充医疗保障金享受“免申即享”,直接汇入被保障人的本市开户的养老金银行账户。 (非直接给付情形:养老金通过黄山农信社或邮政汇款发放;外地和本市零星医疗费收据;医保减负的医疗费收据;超过统筹基金最高支付限额进入附加基金支付的医疗费收据。) 不符合“免申即享”条件的,被保障人可至本市就近社区事务受理中心办理给付申请。 咨询热线:12351


资料 | 上海发布 市总工会
编辑 | 奚宇轩
*转载请注明来自上海杨浦官方微信

(点击图片查看)
