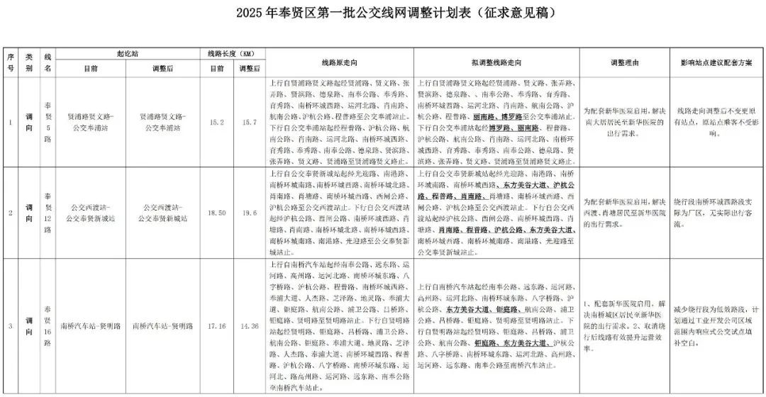
上海市奉贤区交通委员会 关于《2025年奉贤区第一批公交线网调整计划(征求意见稿)》向社会公开征求意见的公告 为进一步优化我区公交线网布局、提高线路运营效能、合理满足市民实际出行需求,奉贤区交通委研究制定了《2025年奉贤区第一批公交线网调整计划(征求意见稿)》。现向社会公开征求意见,欢迎有关单位和社会各界人士就有关内容提出宝贵意见和建议。 公开征求意见时间为7个工作日,可通过以下途径和方式提出合理意见建议: 电子邮件:fxjjwjtk@126.com 附件: 1.2025年奉贤区第一批公交线网调整计划(征求意见稿) 2.2025年奉贤区第一批公交线网调整计划表(征求意见稿) 上海市奉贤区交通委员会 2025年4月21日 附件1 2025年奉贤区第一批公交线网调整计划 (征求意见稿) 为进一步优化我区公交线网布局、提高线路运营效能、合理满足市民实际出行需求,区交通委制订了《2025年奉贤区第一批公交线网调整计划(征求意见稿)》,拟计划优化公交线路8条,其中调整7条,撤线1条。具体如下: 一、医路通联,满足民生需求 为配合新华医院奉贤院区启用、解决区内居民至新华医院奉贤院区公交需求,本轮调整重点针对新华医院周边线网布局。 (一)奉贤5路(调整走向)。保持起讫站不变,在新华医院周边新建道路上增设站点。调整后,线路走向上行自贤浦路贤文路起经贤浦路、贤文路、张弄路、贤滨路、德泉路、南奉公路、奉秀路、育秀路、南桥环城西路、运河北路、肖南路、航南公路、沪杭公路、程普路、丽南路、博罗路至公交奉浦站止。返程相同。 图1 奉贤5路调整后走向示意图 (二)调整奉贤12路。保持起讫站不变。调整后,线路走向上行自公交奉贤新城站起经光迎路、南港路、南桥环城南路、南桥环城西路、东方美谷大道、沪杭公路、程普路、肖南路、肖塘路、南桥环城西路、西闸公路、沪杭公路至公交西渡站止。返程相同。 图2 奉贤12路调整后走向示意图 (三)调整奉贤16路。保持起讫站不变。调整后,线路走向上行自南桥汽车站起经南奉公路、远东路、运河路、高州路、运河北路、南桥环城东路、八字桥路、沪杭公路、东方美谷大道、钜庭路、航南公路、浦卫公路、吕桥路、钜庭路、贤明路至贤明路站止。返程相同。 图3 奉贤16路调整后走向示意图 (四)调整奉贤19路。保持起讫站不变。调整后,线路走向上行自公交奉浦站起经博罗路、丽南路、程普路、沪杭公路、航南公路、南桥环城东路、南桥环城南路、沪杭公路、奉柘公路、海湾路、海泉路、奉炮公路、海马路、海湾路、金汇塘路至海湾止。返程相同。 图4 奉贤19路调整后走向示意图 二、优化布局,填补公交空白 为进一步方便市民出行,持续推进公共交通服务延伸,计划调整公交线路3条。 (五)调整奉贤4路。保持起讫站不变。调整后,线路走向上行自贤浦路贤文路起经贤浦路、褚家路、德顺路、贤瑞路、金钱公路、南奉公路、金海公路、百通路、百兴路、百齐路、南奉公路、远东路、新建路、环城西路、解放路、钜庭路、南亭公路、五星路、南庄路至南庄路五星路止。返程相同。 图5 奉贤4路调整后走向示意图 (六)调整奉贤4路B线。保持起讫站不变。调整后,线路走向上行自贤浦路贤文路起经贤浦路、褚家路、德顺路、贤瑞路、金钱公路、南奉公路、金海公路、德丰路、楚园路、泽丰路、远东路、新建路、环城西路、解放路、钜庭路、南亭公路、五星路、南庄路至南庄路五星路止。返程相同。 图6 奉贤4路B线调整后走向示意图 (七)奉贤47路。 保持起讫站不变,调整蓝湾地区局部走向。调整后,线路走向上行自南桥汽车站起经南奉公路、金钱公路、平庄公路、洪朱公路、五四公路、芦五公路、承贤路、港漕公路、场中路至场中路五四公路止。返程相同。 图7 奉贤47路调整后走向示意图 三、提质增效,提升运营效率 为进一步优化走向布局,提升运营效率,计划撤销1条乘客人次极低、走向复线较多的公交线路。 (八)撤销奉贤48路。自公交四团站至神州路站公交线路,线路长度12公里。运营效率极低。撤线后,在神州路步行150米左右至川南奉公路段换乘南团快线至公交四团站。 图8 奉贤48路走向示意图 上海市奉贤区交通委员会 2025年4月21日 附件2








