
CAR-T细胞疗法在治疗血液系统恶性肿瘤中取得了显著的疗效,但其应用受到高成本、细胞采集质量问题以及严重的毒性反应(如细胞因子释放综合征和免疫效应细胞相关神经毒性综合征)的限制。相比之下,自然杀伤(NK)细胞因其不引起移植物抗宿主病(GvHD)且可作为“现成”的细胞产品进行标准化生产,成为下一代癌症免疫疗法的有力候选。CAR-NK细胞在临床前研究中已展现出对多种恶性肿瘤的活性,但目前大多数临床试验结果尚未公布。本研究旨在通过临床前模型和1期临床试验,评估CD19特异性CAR-NK细胞在治疗复发/难治性大B细胞淋巴瘤(LBCL)中的安全性、可行性和疗效。
浙江大学钱文斌、同济大学附属同济医院梁爱斌、孙毅、西湖大学童向民团队联合开展了关于CD19特异性CAR-NK(嵌合抗原受体自然杀伤细胞)疗法在治疗复发/难治性大B细胞淋巴瘤(LBCL)中的安全性、可行性和疗效的研究。研究包括了临床前模型的实验和一项单臂、开放标签的1期临床试验。相关内容以“Safety and feasibility of 4-1BB co-stimulated CD19-specific CAR-NK cell therapy in refractory/relapsed large B cell lymphoma: a phase 1 trial”为题发表在《Nature Cancer》上。

【主要内容】

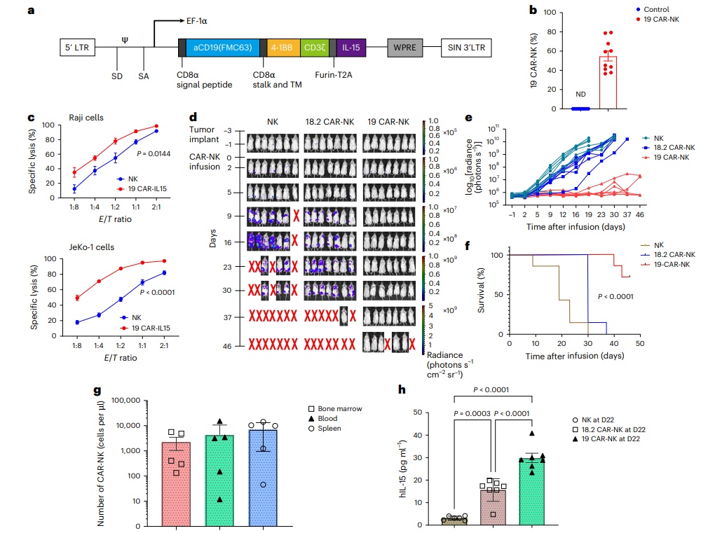
图1 CD19-BBz CAR-NK细胞的构建及体外抗肿瘤活性
通过展示了CD19-BBz CAR-NK细胞的构建过程和体外抗肿瘤活性。研究者通过BaEV-LV载体将CD19-BBz CAR基因导入脐带血来源的NK细胞,并在体外实验中验证了其对Raji和JeKo-1淋巴瘤细胞的杀伤效果。结果显示,与未转染的NK细胞相比,CD19-BBz CAR-NK细胞在不同效应细胞与靶细胞比例下均表现出显著更高的特异性杀伤活性,表明其具有强大的抗肿瘤潜力。

图2 临床试验设计及CAR-NK细胞制备流程
图中描述了1期临床试验的设计和CAR-NK细胞的制备流程。研究共筛选了11名患者,最终9名符合条件并接受了治疗。CAR-NK细胞的制备包括从脐带血中分离单个核细胞(CBMCs),去除CD3+ T细胞后进行冷冻保存。在制备过程中,通过两轮刺激和CAR转导,最终生成用于患者输注的CAR-NK细胞。图中还展示了患者的筛选、入组、治疗和分析流程,以及CAR-NK细胞制造的具体步骤。

图3 CD19-BBz CAR-NK细胞治疗的疗效评估
进一步总结了CD19-BBz CAR-NK细胞治疗的临床疗效。结果显示,8名接受治疗的患者中,总体反应率为62.5%(5/8),其中50%(4/8)的患者达到完全缓解(CR)。中位无进展生存期(PFS)为9.5个月,总生存期(OS)中位数尚未达到。通过PET-CT扫描对比治疗前后的肿瘤负荷,可以看到响应治疗的患者肿瘤显著缩小或消失,表明CD19-BBz CAR-NK细胞治疗在复发/难治性LBCL患者中具有显著的抗肿瘤效果。

图4 CAR-NK细胞的体内扩增和持续性
图中展示了CAR-NK细胞在患者体内的扩增和持续性。通过流式细胞术和数字滴度PCR(ddPCR)检测患者外周血中CAR-NK细胞的数量和CAR基因拷贝数。结果显示,患者在接受CAR-NK细胞输注后4-7天,CAR-NK细胞数量达到高峰,且在响应治疗的患者中观察到CAR-NK细胞的长期持续存在,甚至在一名达到CR的患者中,CAR基因拷贝数在输注后15个月仍可检测到,表明CAR-NK细胞的持续性与治疗反应密切相关。

图5 CAR-NK细胞产品的单细胞转录组分析
通过单细胞RNA测序分析了CAR-NK细胞产品的转录组特征。研究者从7份CAR-NK细胞产品中鉴定出6个不同的NK细胞亚群,每个亚群具有独特的基因表达特征。与部分缓解(PD)相关的CAR-NK细胞产品相比,完全缓解(CR)相关的CAR-NK细胞产品中NK4亚群比例更高,且该亚群表现出较低的分化程度和较高的增殖能力。此外,CR组的CAR-NK细胞产品中与免疫潜力相关的基因集表达较高,而PD组中与细胞毒性相关的基因集表达较高,表明CAR-NK细胞的特定亚群和基因表达特征与治疗效果相关。

图6 患者外周血单个核细胞的单细胞转录组分析
图中展示了接受CAR-NK细胞治疗的患者外周血单个核细胞(PBMCs)的单细胞转录组分析结果。研究者从5名患者(3名CR和2名PD)中鉴定出15个不同的免疫细胞亚群,并分析了这些亚群在CR和PD患者之间的差异。结果显示,CR患者的PBMCs中与抗原呈递和细胞毒性相关的细胞亚群比例更高,而PD患者的PBMCs中与免疫抑制相关的细胞亚群比例更高。此外,CBLB介导的泛素化在PD患者的PBMCs中显著上调,且与免疫抑制信号通路相关,表明宿主免疫状态对CAR-NK细胞治疗的疗效有重要影响。
【全文总结】
本研究开发了CD19特异性的CAR-NK细胞(CD19-BBz CAR-NK),并对其在复发/难治性大B细胞淋巴瘤中的应用进行了临床前和临床评估。临床前实验表明,这些CAR-NK细胞在体外和体内模型中均显示出强大的抗肿瘤活性。随后的1期临床试验中,8名患者接受了CAR-NK细胞治疗,结果显示总体反应率为62.5%,其中50%的患者达到完全缓解。治疗过程中未观察到剂量限制性毒性、细胞因子释放综合征、神经毒性和移植物抗宿主病,表明该疗法具有良好的安全性。单细胞RNA测序分析揭示了与治疗效果相关的CAR-NK细胞的分子特征和免疫细胞相互作用网络,为预测CAR-NK细胞产品的临床疗效提供了可能的标志物。研究结果支持CD19-BBz CAR-NK细胞作为一种安全、有效的下一代癌症免疫疗法的潜力。
转自 | BioMed科技