


我们始终秉承“让阳光透亮物业治理各环节”,每年向业主提供商品住宅维修资金业主年度结存单。您可通过年度结存单,详细了解您家分户维修资金使用情况。

收支信息一目了然
业主大会自管阶段电子结存单


政府代管阶段电子结存单

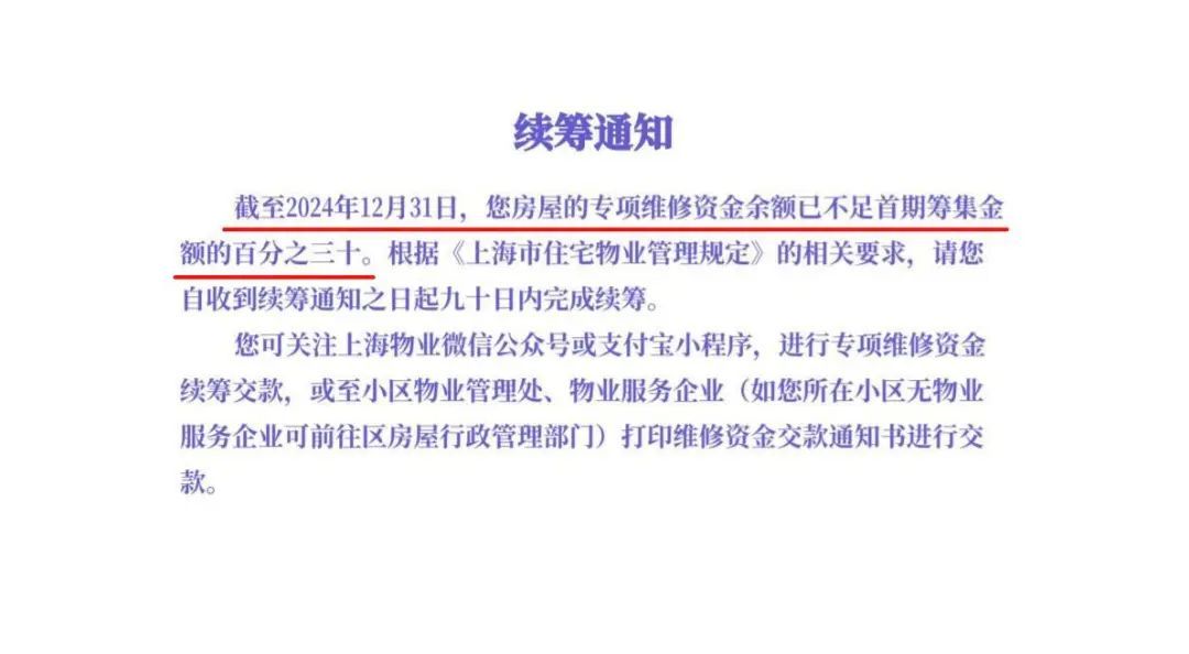
余额不足及时续筹
根据《上海市住宅物业管理规定》的相关要求,当维修资金余额不足首期筹集金额的30%时,需要进行续筹。

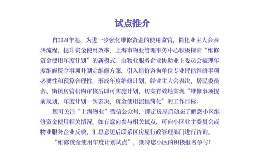
试点动态尽在掌握
2024年,我们对业主大会自管阶段的商品住宅小区开展了维修资金使用年度计划试点工作。

在线查询方便快捷
01
打开上海住宅物业网,点击首页“业主服务”→“维修资金查询”,登录并绑定房屋信息后,可在左侧“电子结存单”中查询、下载房屋对应的结存单信息。


02
打开“上海物业”微信或支付宝小程序,绑定房屋信息后,可在首页“寻找服务”→“维修资金”→“电子结存单”中查询房屋对应的结存单信息。


此外,关注“上海物业”微信公众号,绑定房屋信息后,如您的分户维修资金余额发生变动,您将及时收到通知。

特别提示
如您绑定房屋后,查询结果显示“未查到相关数据”,该房屋可能为售后公房等多种情况。建议您向小区所在物业服务企业或代理记账机构查询并了解维修资金使用情况。
03
登录建设银行手机银行APP或者上海银行微信公众号、手机银行APP(根据业主大会账户开户银行进行选择),可查询、下载房屋对应的结存单信息。
建设银行
手机APP:首页点击“生活”→“更多”→“生活缴费”→“住房维修资金”,进入电子结存单模块,可查询、下载房屋对应的结存单信息。


上海银行
微信公众号:关注“上海银行”微信公众号,点击“领福利”→“更多服务”,回复“住宅维修资金”对应序号,获得电子结存单链接。
手机APP:首页搜索栏搜索“维修资金”,获得电子结存单链接。
微信入口 | APP入口 |


线下打印仍可办理
我们自2020年起已提倡商品住宅维修资金结存单无纸化服务,如您确实需要纸质结存单,可前往银行网点自行打印,具体流程如下:
1、业主大会维修资金账户开立在建设银行的业主:
业主凭身份证和18位产业代码前往就近银行网点打印纸质结存单,一张身份证最多可以打印5个不同地址的纸质结存单。
2、业主大会维修资金账户开立在上海银行的业主:
业主凭身份证和18位产业代码前往业主大会账户开户网点打印纸质结存单。
特别提示
业主房屋的产业代码可以咨询小区物业服务企业或代理记账机构获得。
业务疑问敬请咨询
如您对2024年度商品住宅维修资金电子结存单内容有疑问,可以致电建设银行客服电话95533、上海银行客服电话95594、上海市民服务热线12345或者上海物业服务热线962121进行咨询。
