
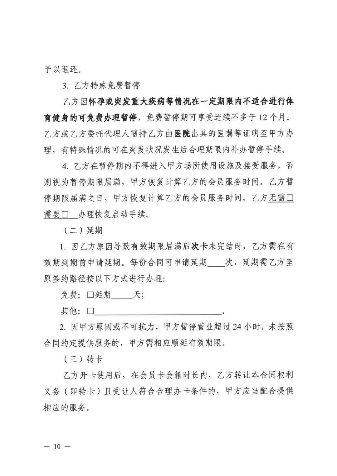
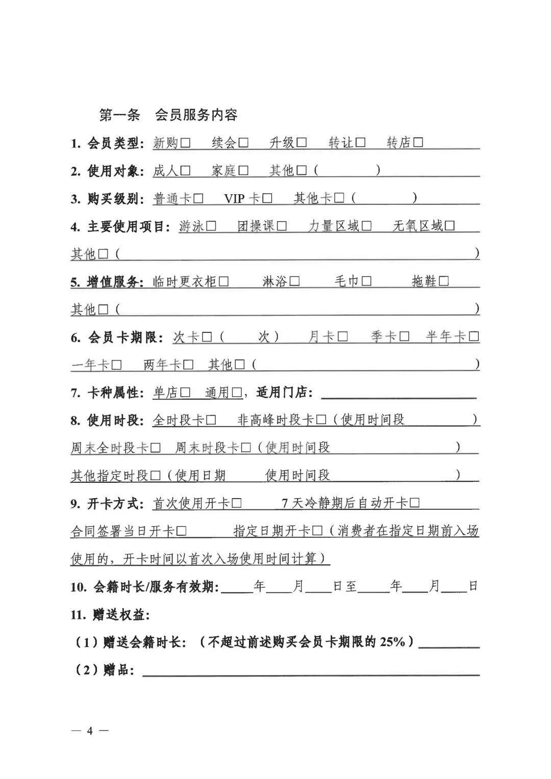
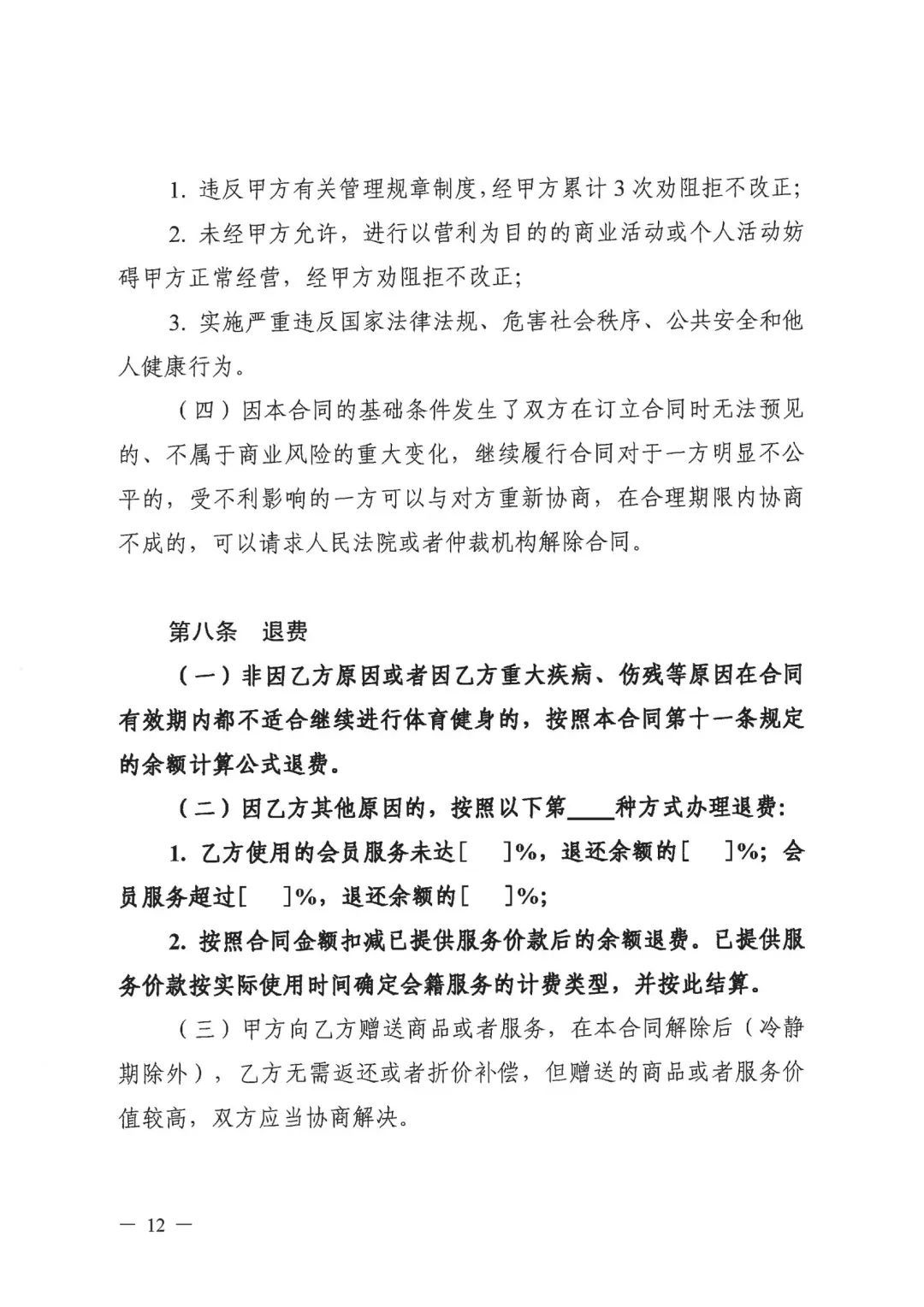
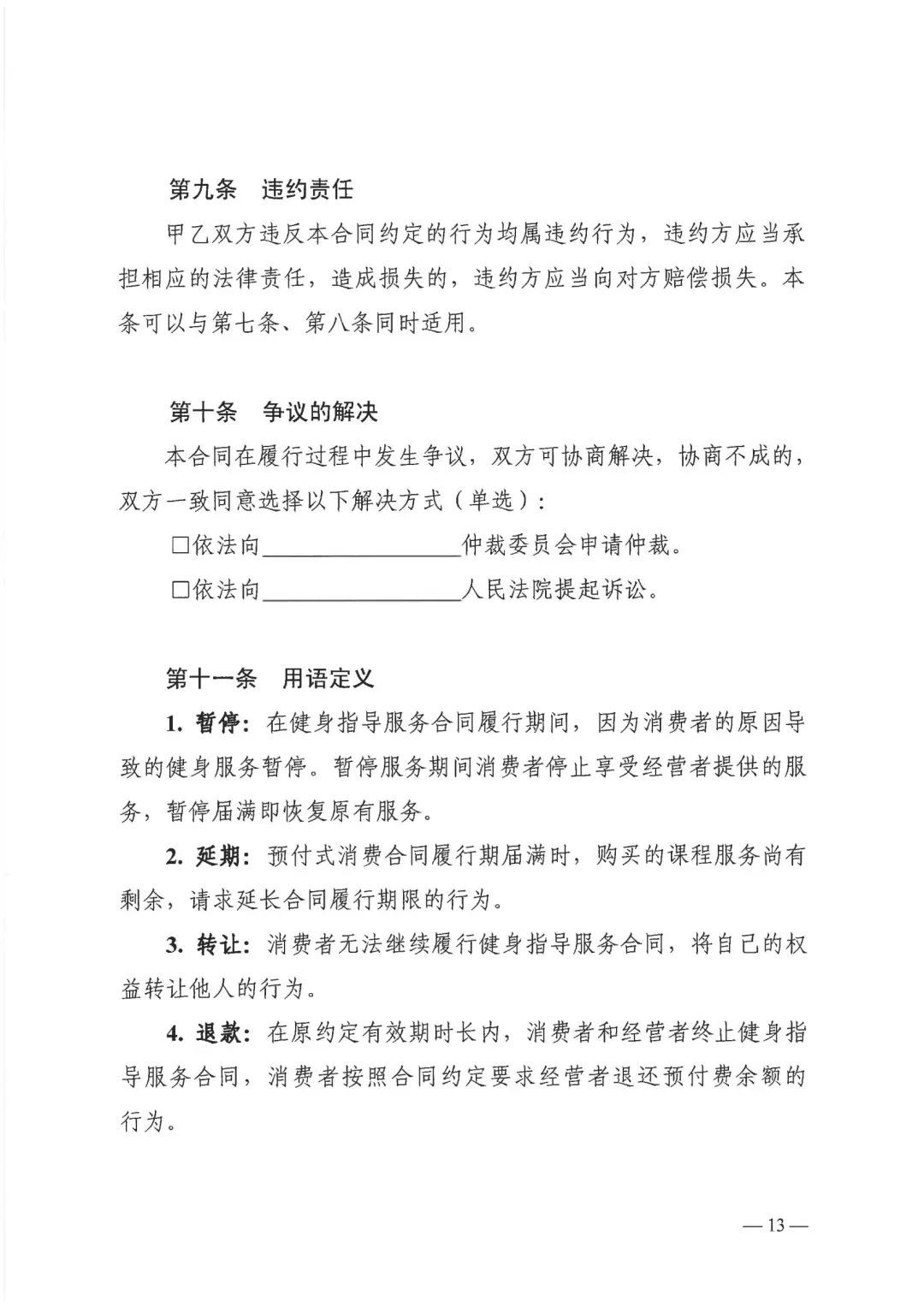
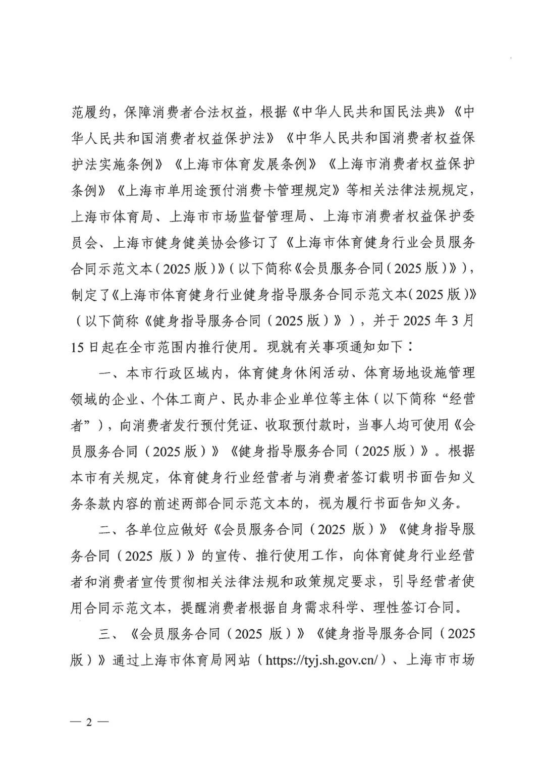
为贯彻落实国家和本市有关预付式消费经营活动的法律法规、文件等要求,进一步引导和规范体育健身行业经营者依法签约、规范履约,保障消费者合法权益,根据《中华人民共和国民法典》《中华人民共和国消费者权益保护法》《中华人民共和国消费者权益保护法实施条例》《上海市体育发展条例》《上海市消费者权益保护条例》《上海市单用途预付消费卡管理规定》等相关法律法规规定,上海市体育局、上海市市场监督管理局、上海市消费者权益保护委员会、上海市健身健美协会修订了《上海市体育健身行业会员服务合同示范文本(2025版)》,制定了《上海市体育健身行业健身指导服务合同示范文本(2025版)》,2025年3月15日起在全市范围内推行使用。现就有关事项通知如下:
左右滑动查看更多
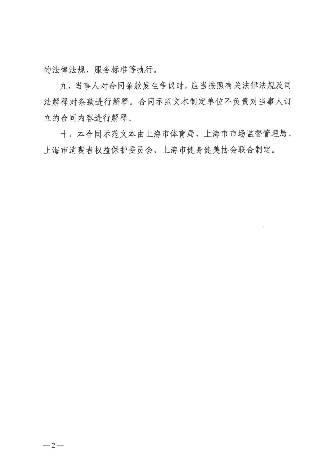
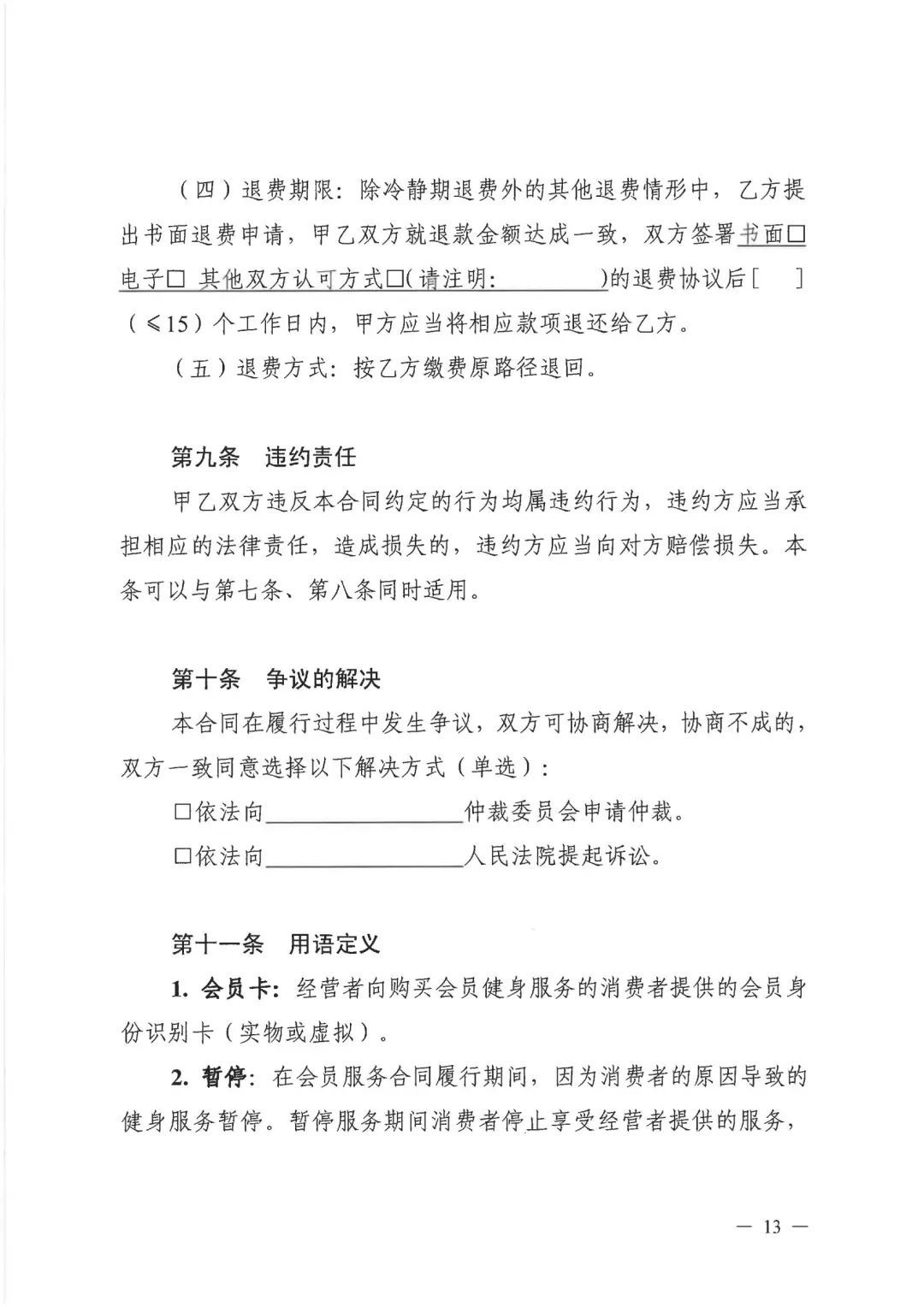
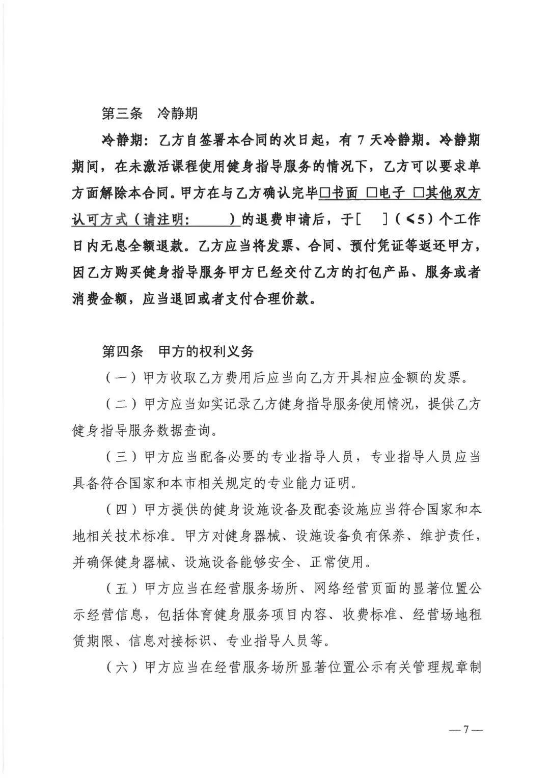
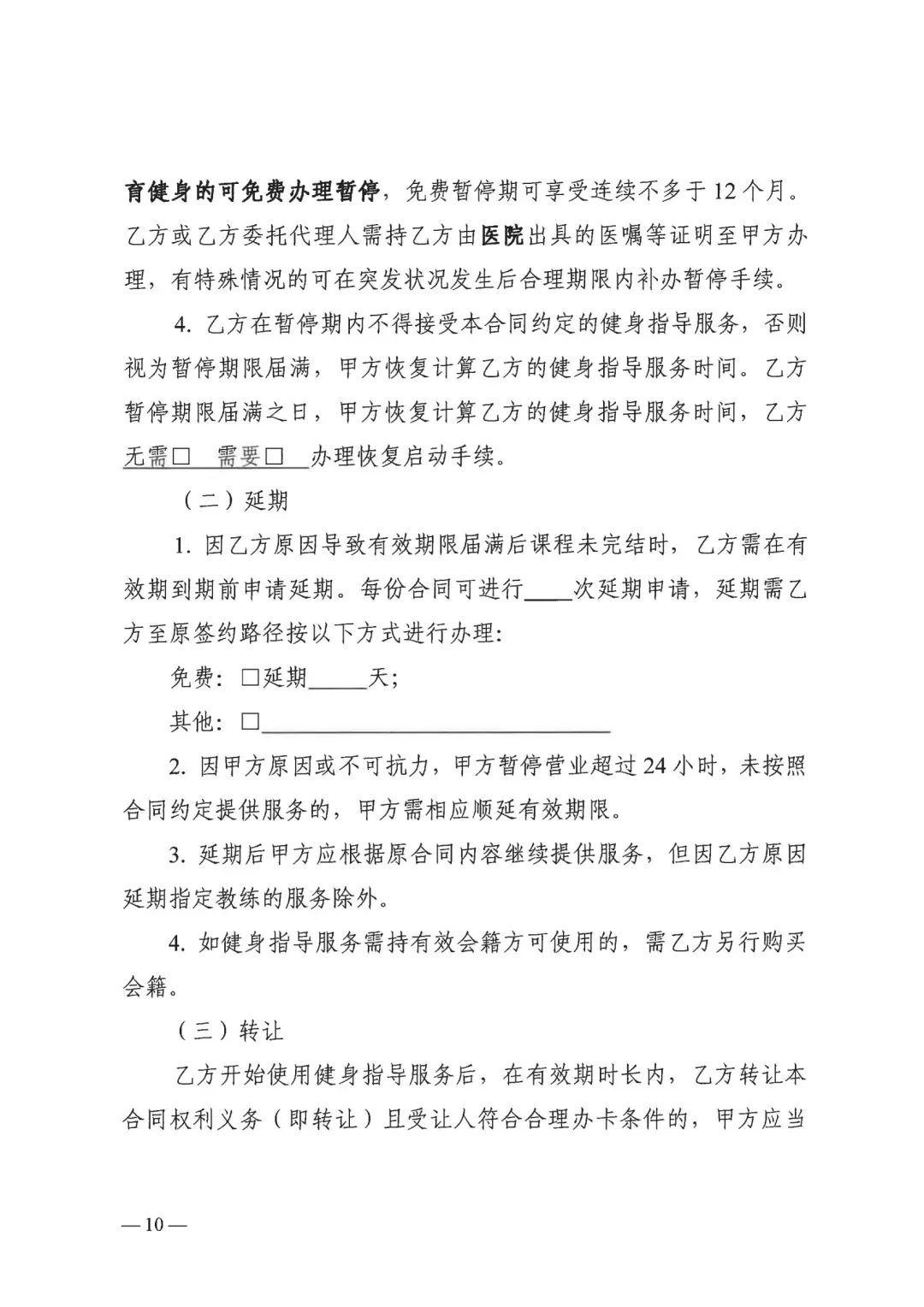
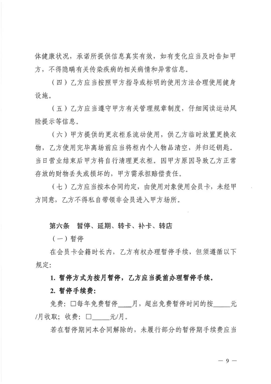
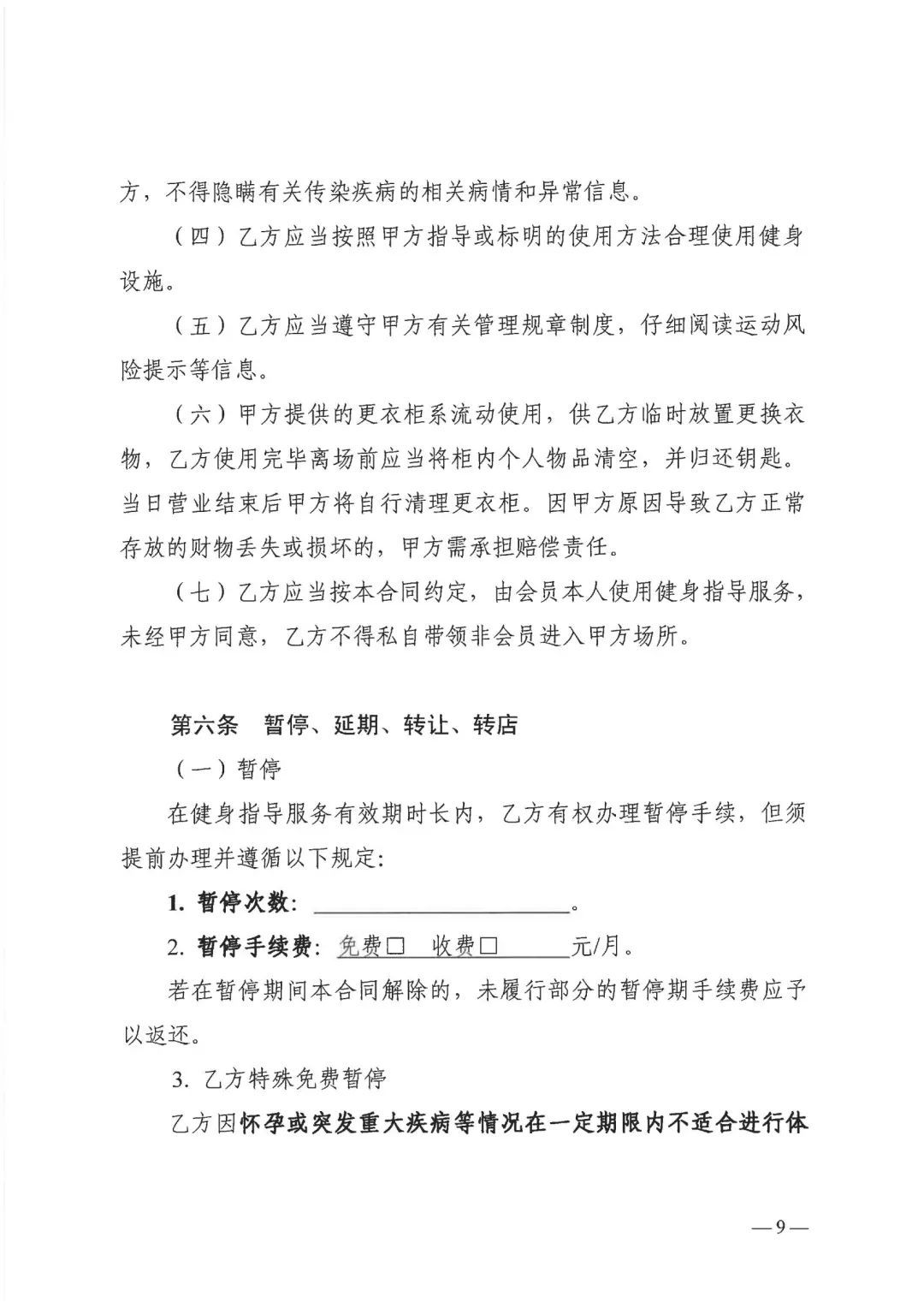
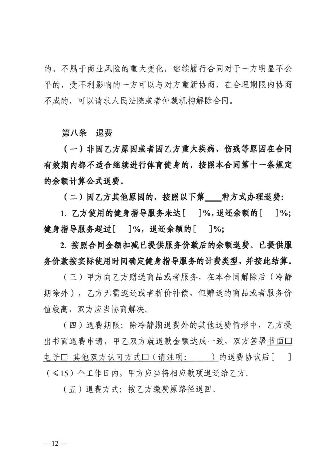
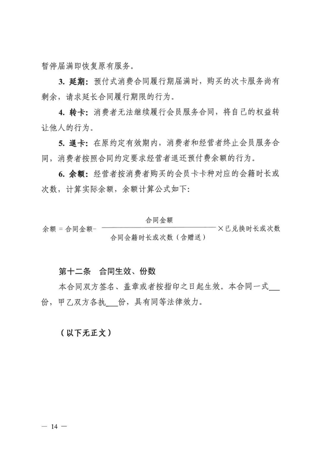
一、本市行政区域内,体育健身休闲活动、体育场地设施管理领域的企业、个体工商户、民办非企业单位等主体(以下简称“经营者”)向消费者发行预付凭证,收取预付款时,当事人均可使用《会员服务合同(2025版)》《健身指导服务合同(2025版)》。根据本市有关规定,体育健身行业经营者与消费者签订载明书面告知义务条款内容的前述两部合同示范文本的,视为履行书面告知义务。
二、各单位应做好《会员服务合同(2025版)》《健身指导服务合同(2025版)》的宣传、推行使用工作,向体育健身行业经营者和消费者宣传贯彻相关法律法规和政策规定要求,引导经营者使用合同示范文本,提醒消费者根据自身需求科学、理性签订合同。
三、《会员服务合同(2025版)》《健身指导服务合同(2025版)》通过上海市体育局网站(https://tyj.sh.gov.cn/)、上海市市场监督管理局网站(http://scjgj.sh.gov.cn/)、上海市健身健美协会网站(http://www.sh-sfba.com)予以公布。
四、《会员服务合同(2025版)》《健身指导服务合同(2025版)》由上海市体育局、上海市市场监督管理局、上海市消费者权益保护委员会、上海市健身健美协会联合制定,任何单位和个人不得出于商业目的擅自翻印和出售。今后在未制定新的版本前,本版本延续使用。

扫描上方二维码
下载《上海市体育健身行业会员服务合同示范文本(2025版)》

扫描上方二维码
下载《上海市体育健身行业健身指导服务合同示范文本(2025版)》

点击“阅读原文”,查看更多内容解读。
编辑:厉苒苒、陆玮鑫
审核:王馨雨
点击上图小程序
小体推荐
上海市体育健身行业合同示范文本发布,首批782家门店和场馆率先签署承诺书
2024年上海市体育赛事发展专项资金项目申报指南
国家版减肥指南来了!转发收藏,全是干货
第18冠!再次创造历史!上海光明男排获得排超联赛冠军
为一场赛事赴一座城!2025年,跟着赛事游上海
小体声明
由于条件所限,可能出现未署名的原创图片或文字,在转载之前无法与权利人联系授权及稿酬事宜。欢迎权利人与编辑部联系署名授权、稿酬等事项。联系邮箱:shtyxxy@126.com