市教育考试院介绍,2025年上海市普通高校招生体育类专业统一考试将于3月15日(星期六)-16日(星期日)在上海体育大学〔考生从嫩江路1183号(北门)入场〕进行。考前请注意这些事项↓
1.3月10日-14日(每天9:00-20:00),考生登录上海市教育考试院“上海招考热线”网站(www.shmeea.edu.cn),点击首页下方的“考试报名”栏目进入,下载并打印本人体育类专业统考准考证。
2.考试当日,考生务必根据本人准考证上的考试时间和地点,提前30分钟到达考点。考生须携带纸质准考证和本人有效身份证件原件(如:居民身份证、有照片的社保卡、驾驶证、护照、军人证)验证入场。
3.严禁携带各类通讯工具(如手机、智能手表、智能手环等设备)、任何照相设备或其他存储、摄录、播放的设备。如考生已携带上述物品进入考点,应服从现场工作人员安排将以上物品放置于指定地点。违规携带进考场将视作考试作弊行为。
4.考试当日,考生应听从现场工作人员安排。如考生在考点出现身体异常状况,须及时向场内工作人员寻求帮助并听从考点安排,按要求进行考试。
5.考试结束后,考生在指定地点领取本人存放物品后有序离开考点,请勿逗留。家长如接送考生,应服从公安和考点工作人员管理,避免考点门口人群聚集。
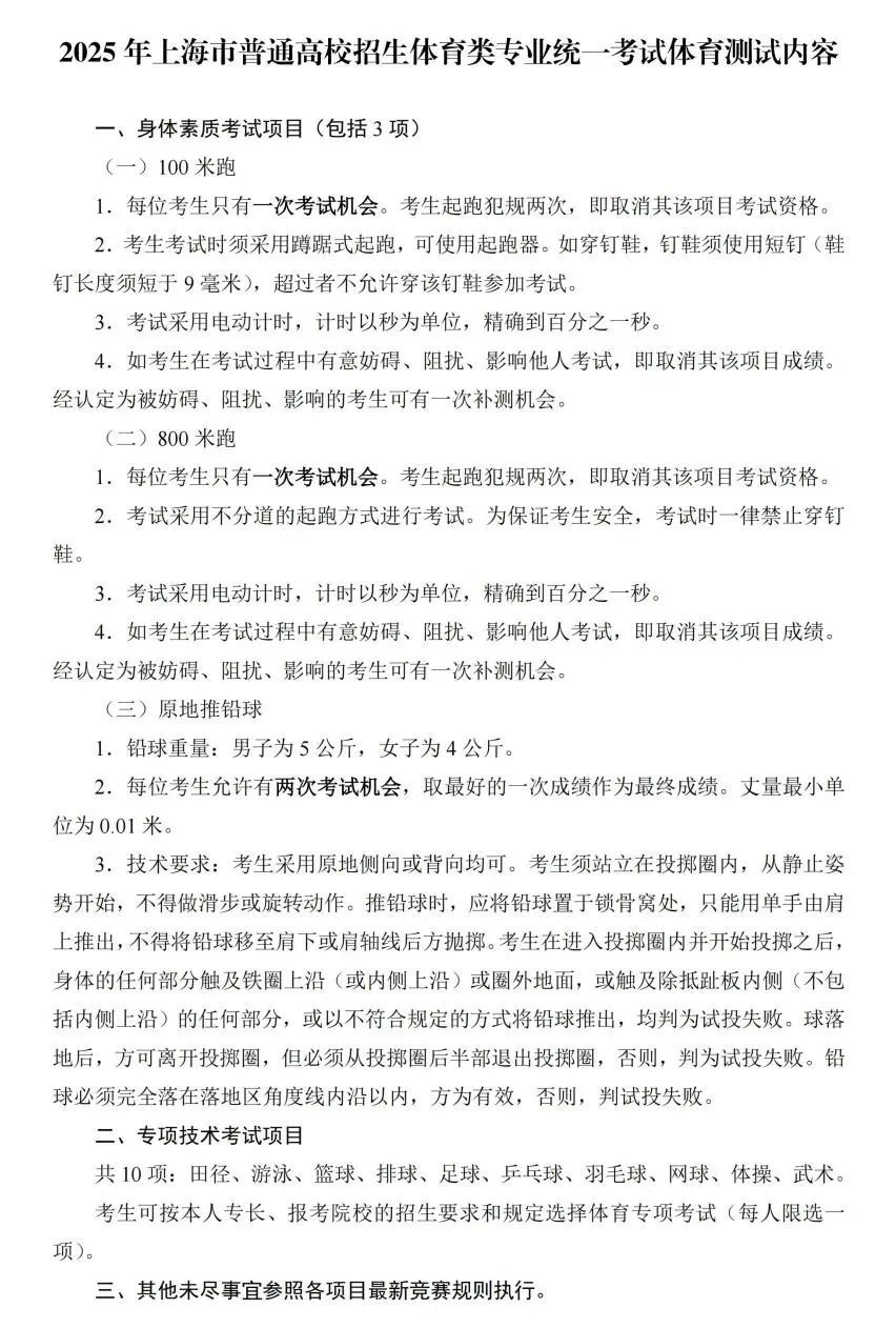
6.考试期间,请考生根据天气、考试项目要求选择合适的运动服和运动鞋。根据专家意见,开考前2小时建议饮用400—600毫升、考试前15分钟再补充100—300毫升含有糖和电解质的饮料,考试前30分钟之内避免进食;开考前,考生须做好充分的准备活动,100米跑和原地推铅球考试应做好全身肌肉的拉伸,防止肌肉拉伤,做好充分的动态拉伸,提高神经系统的兴奋性;800米跑考试应全面充分做好心肺系统的准备活动,把握好做准备活动到考试的时间,若考试前未做过800米跑最大强度训练,在考试时应注意控制强度,防止发生意外情况。考试后注意放松,800米跑考试后不要立刻坐下或躺下,应慢走直至心率恢复至正常水平。
7.考生需自觉维护公平竞争的体育道德,认真履行反兴奋剂的责任与义务。



希望考生和家长
能以健康的状态、
良好的心态迎接考试。

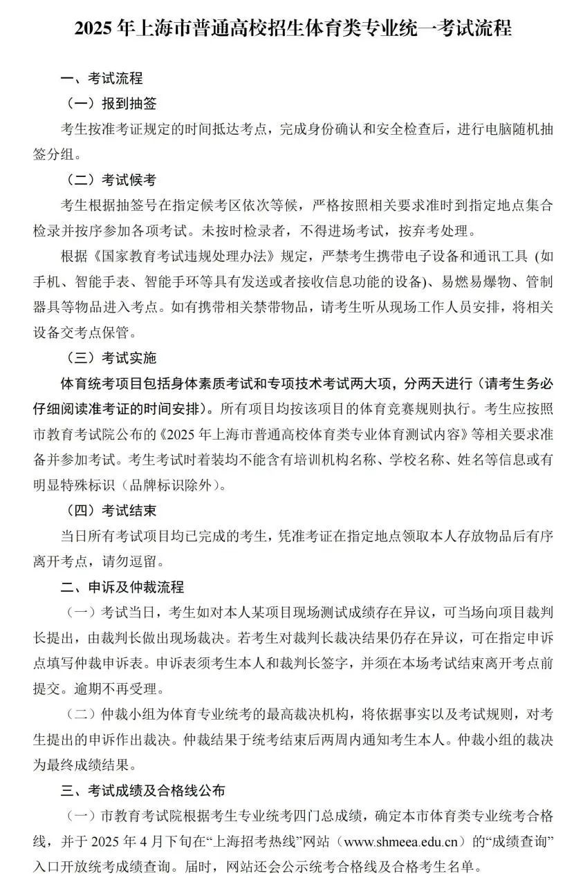
(点击图片查看)



