

“3·15”国际消费者权益日来临之际,金山区市场监督管理局廊下市场监管所对校园周边奶茶店、快餐店开展食KE行·流动哨点“你点我检”惠民服务,以专业、严谨的态度守护学生“舌尖上的安全”。

活动前期,廊下市场监管所通过线上问卷调查、线下意见征集等渠道,广泛收集学生、家长以及教师的意见。四天内,共收到线上有效问卷140份,线下意见反馈12条。


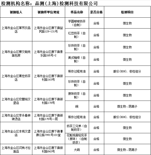
调查结果显示,大家对奶茶中的微生物、煎炸油的新鲜度以及餐具卫生状况尤为关注。因此,廊下市场监管所将校园周边2家热门奶茶店和5家快餐店列为重点抽检对象。




抽检过程中,第三方检测机构严格依据国家标准和操作规范,对微生物指标、食用油的酸价、餐具的阴离子等关键指标进行检测。同时,执法人员对环境卫生、餐具消杀等方面进行细致检查。3月10日,检查结果正式出炉。

记者:勾瑞
编辑:凌媛媛(实习)
责编:程佳域、潘婷
审核:陈建军、林堃
