真没想到,
10后小朋友们
都有体育家庭作业了!
近日,上海官宣:

小编“课代表”
先来帮大家捋一遍;
重点是这几块内容:
①
中小学生每天
综合体育活动时间
不低于2小时
保证小学每周开设5节体育课、2节体育活动课,推进落实初中每周开设4节体育课、1节体育活动课,落实中职校每周3节体育课,推动高中每周开设4节体育课。
不得占用体育课、体育活动课时间。每天安排30分钟大课间体育活动。
②
布置体育家庭作业
开学组织测试纳入
体育日常成绩
上海将全面实施学校体育家庭作业制度,鼓励根据学生体质健康实际情况,布置有针对性的家庭作业。
布置寒暑假体育作业并在开学两周内组织相应的测试,结果纳入体育日常成绩。
③
开设7种以上体育运动
每所小学和初中均应开设7种以上、高中开展8种以上的体育运动项目,中小学生年运动时间达到365小时。
足球、篮球、排球、田径、游泳、乒乓球、羽毛球、网球及武术9个项目为各区必选的布局项目。
增加体育作业?家长看法不一
对此,
不少魔都家长
纷纷交流了起来~
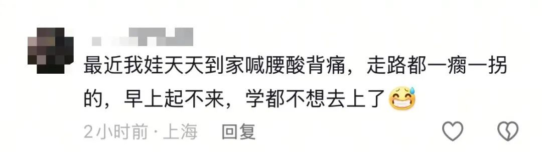
有家长表示:
自家娃的学校
很早就开始每天
一节体育课了。

也有家长说,
新学期开学后,
明显感觉体育上强度了。
娃每天累得嗷嗷的。



“支持派”家长认为,
重视体育有利于增强孩子的体质,
体育课不再被语数外等主科霸占,
孩子能更全面的发展。


部分家长则担心
孩子每天又要学习又要完成体育作业
升学压力更大了。



有人提出,
增加体育课的同时,
文化课时间也要合理安排。



还有家长提出:
增加体育课时后,体育老师是否够用?
如果让其他学科老师去教体育,
课程质量能否保障?
学科老师本身的教学是否有足够时间投入?
关于这个问题
先来看看隔壁城市
南京是怎么做的?
为了把体育课开足开好,
有的学校积极开发外部资源,
让体育中心的专业场馆
和专业教练参与进来。
还有的学校将各个学科老师
纳入到体育教育小组,
一同参与大课间活动、体育游戏
以及体锻课。



以后,
“你的体育是语文老师教的”
这句话可能是真的!
体育家庭作业长什么样?
在社交平台上,
一位上海家长晒出孩子的
体育作业内容:
有开合跳、波比跳、跳绳



有些学校可能会要求做
俯卧撑、仰卧起坐
高抬腿、抱膝跳、深蹲、
俯撑跑、坐位体前屈等动作。

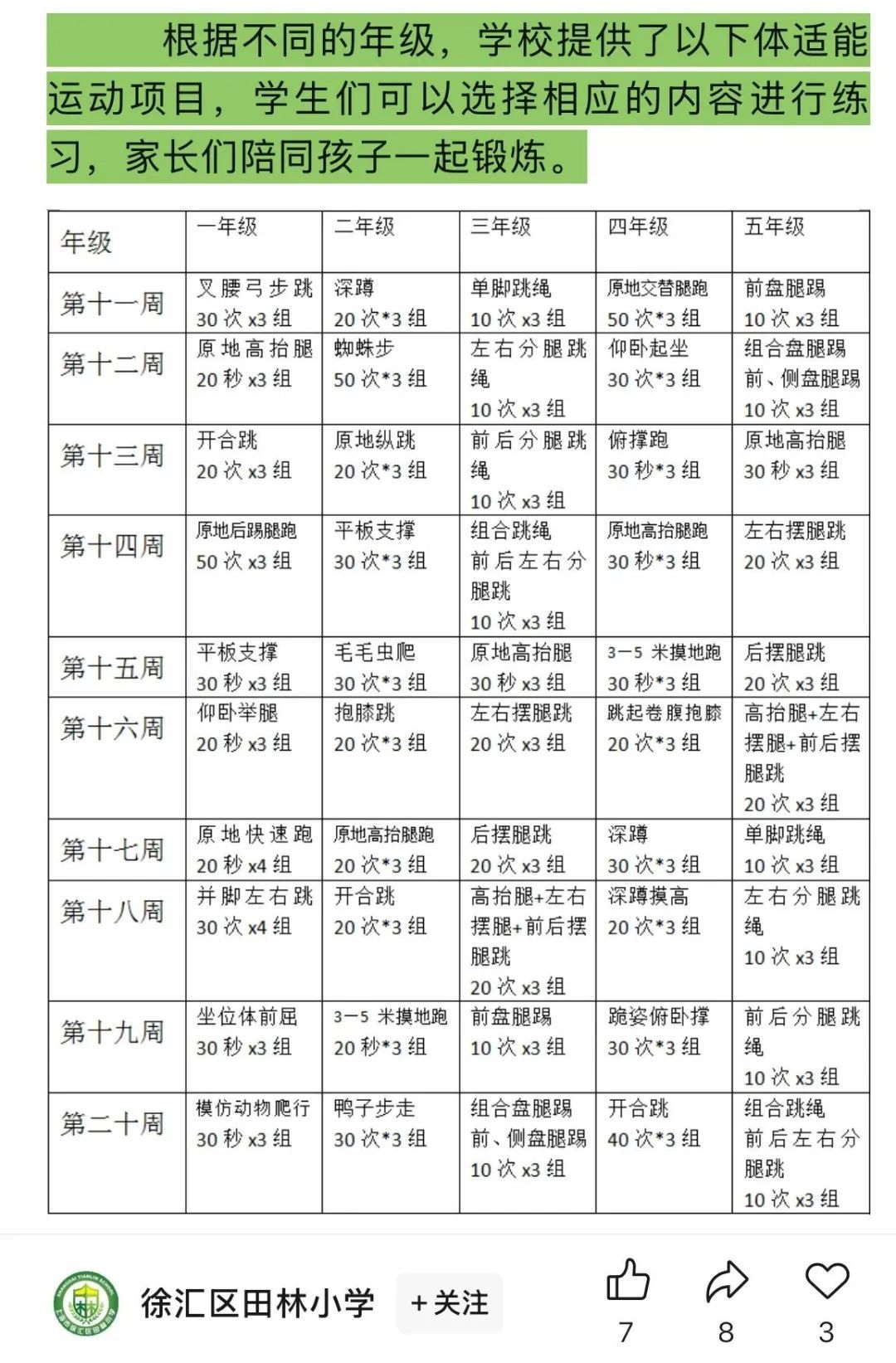
一份来自徐汇区田林小学的
体育回家作业计划
↓↓↓

花样实在太多了哇~


小编惭愧地说
俯卧撑,我长那么大了
可能都还撑不起来。
(真的该好好运动了)
出于学业负担和安全顾虑等,
不少地方的中小学
出现了“课间圈养”问题。
操场上少了跑得满头大汗的孩子,
楼道里也安静了很多。
想想一个孩子
每天就坐着看书学习不爱动,
怎么可能有好的体质?
这不就变“小胖墩”、“小眼镜”、
“小脆皮”了嘛。

让孩子们动起来,
不仅仅是为了防止肥胖、预防近视,
更是为了让孩子们逐渐爱上
尽情奔跑、挥洒汗水的感觉,
进而热爱运动,
从小养成运动的习惯。
想问问魔都的家长们,
孩子带体育作业回家了吗?
娃平时的运动量够吗?
移步评论区来说说吧。
版权声明:未经授权谢绝转载。点击主页面底部菜单,可阅读完整版权声明。
欢迎长按二维码
一键关注侬好上海
戳这里为我加颗小星星⭐️
公众号一言不合就改版,
“星标”我才能更方便接收消息哦。
现在只需三步: