为全面贯彻落实党中央、国务院及市委、市政府关于稳就业工作的决策部署,进一步做好区域公共就业服务工作,普陀区人社部门充分汇聚区域合力,携手万里街道、宜川路街道及甘泉路街道,积极发挥“15分钟就业服务圈”及区级零工市场平台作用,将于3月5日开展“‘五心’送岗 温暖就业”——2025年普陀区“春风行动”联合招聘会暨区级零工市场专场招聘会,促进区域人力资源精准匹配。
活动预告
►
活动时间
►
2025年3月5日(周三)
14:00—16:00
►
活动地点
►
普陀区零工市场
(新村路661号)
►
交通方式
►
地铁7号线(新村路站)、
公交112路、公交869路等
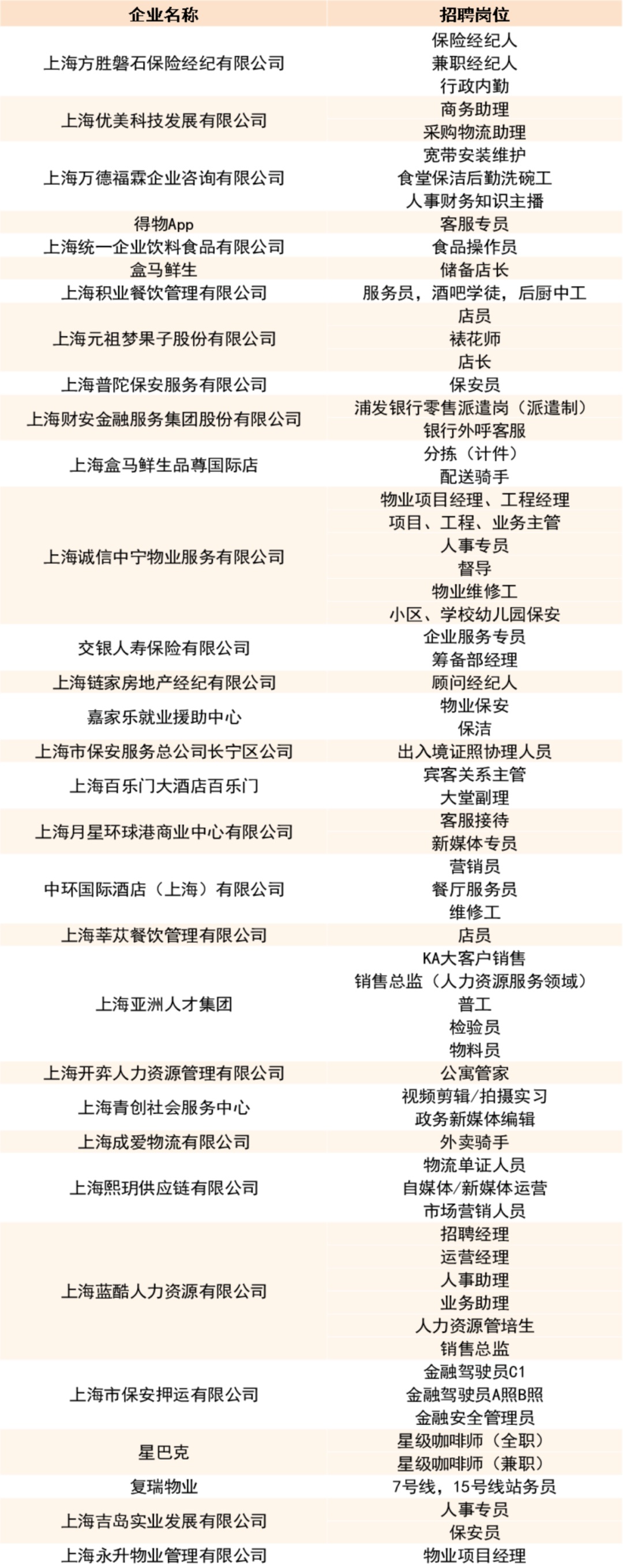
30余家用人单位、70余个优质岗位,用人需求300余人,还有零工、生育友好等特色岗位,就在本周三,丰富选择“职”等你来!
企业招聘名录
(排名不分先后)

点击查看大图 更多招聘单位以现场为准
资料:乐业普陀
编辑:吴兴婷
点击下方了解更多
资源打包配送,这家企业在普陀跑出发展加速度
3月普陀有哪些精彩的文化活动和文艺演出?赶快收藏这份攻略→
地铁研学,我们来了!一起用青春脚步丈量桃浦
【提示】全国两会召开、周三惊蛰节气、“三八”国际妇女节……本周提示来了!
普陀 你好 | 亲子乐,宝宝屋里温情长