我的位置: 上观号 > 上海宝山 > 文章详情

宝山区新增这2家医保定点零售药店,位置在→

转自:上海宝山 2025-03-01 18:50:31

根据国家及本市定点医药机构协议管理的有关规定,经市、区两级医保经办机构组织评估并验收通过,近日,宝山区新增2家医保定点零售药店,具体如下:


截至2025年2月27日,宝山区域内医保定点医疗机构数达60家,医保定点药店机构数达256家

定点医疗机构

截至2025年2月27日,宝山区域内医保定点医疗机构数达60家,具体信息如下:

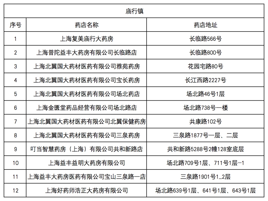
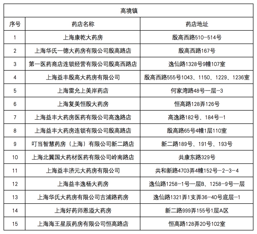
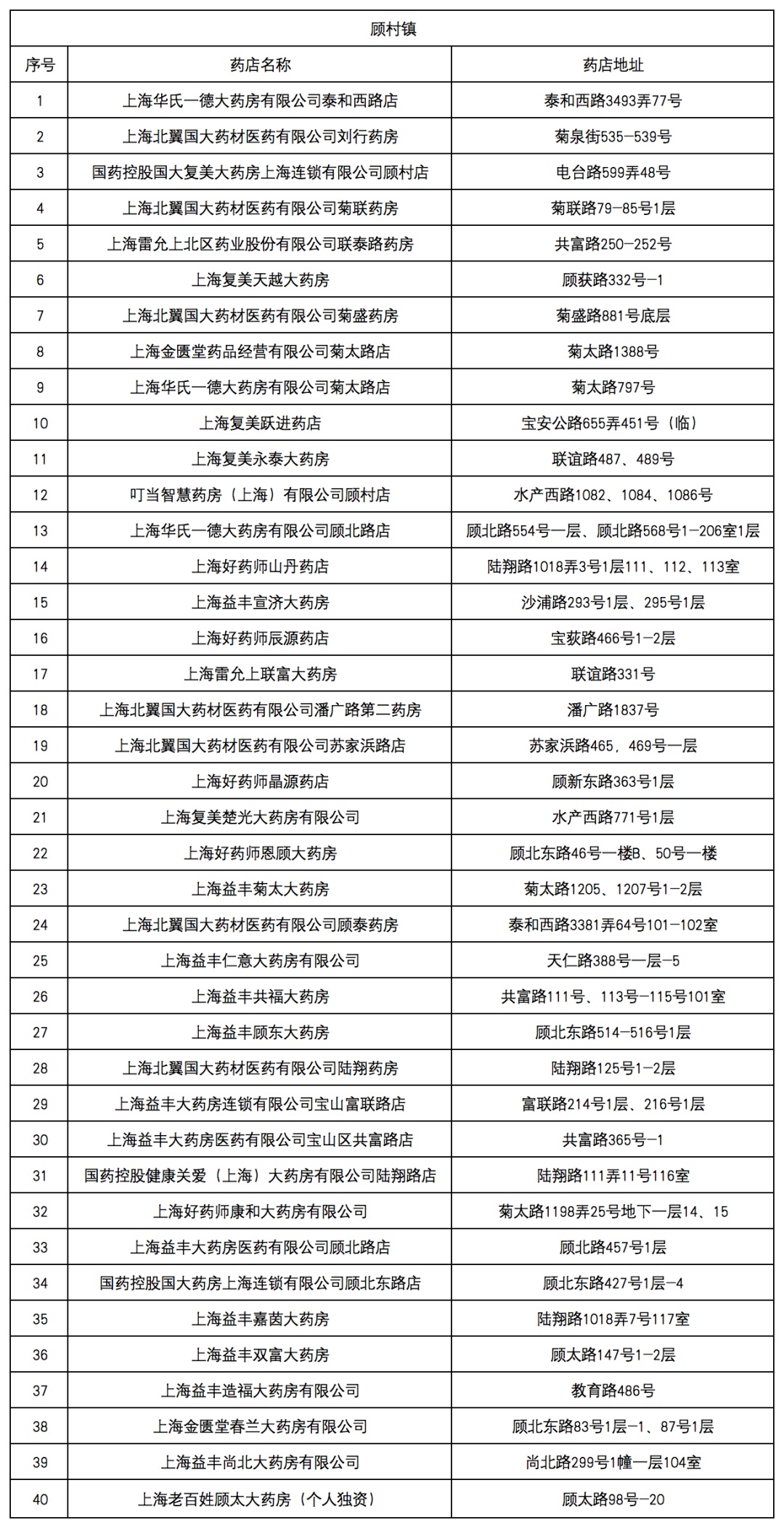
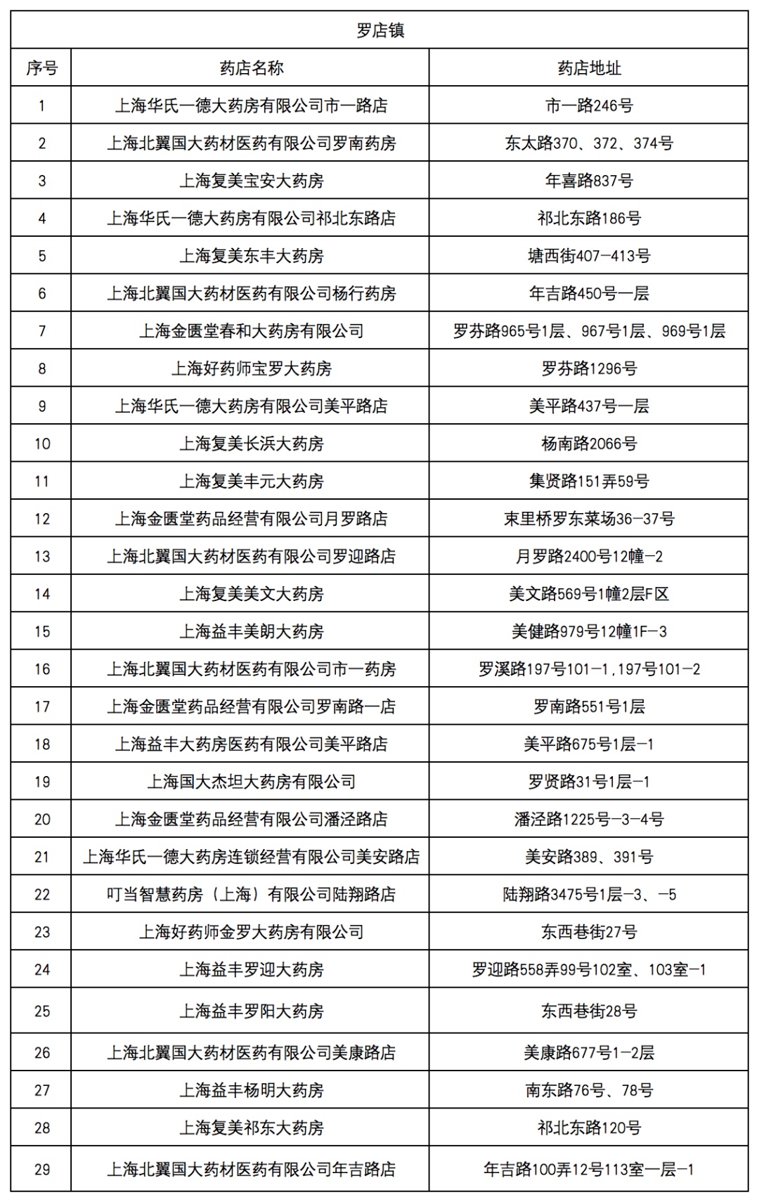
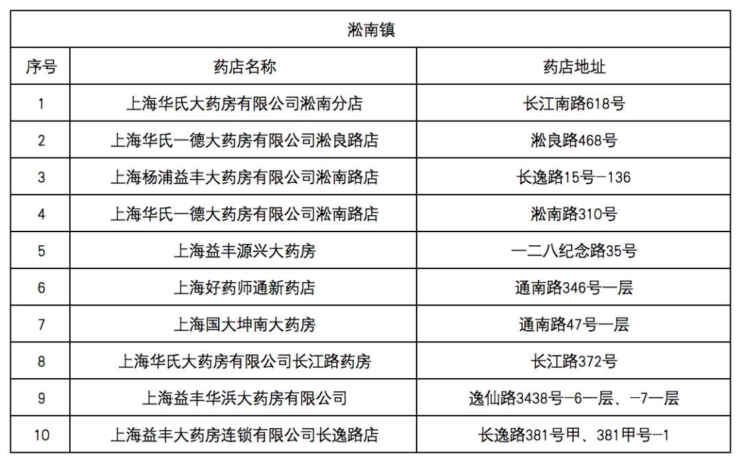
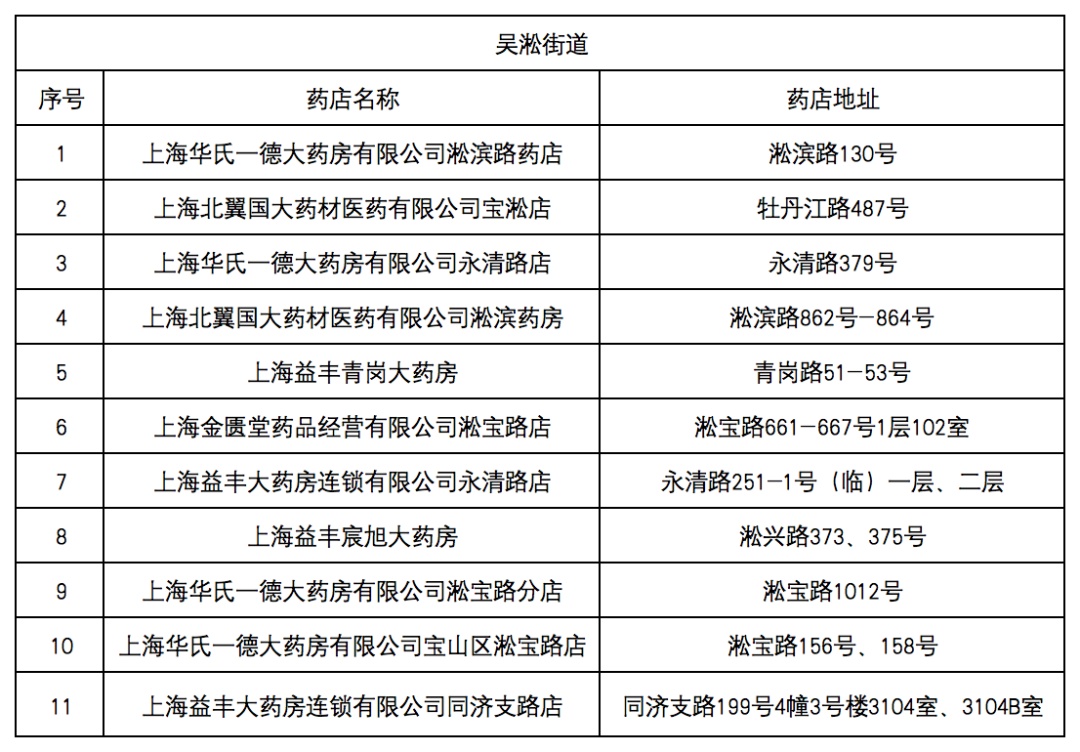
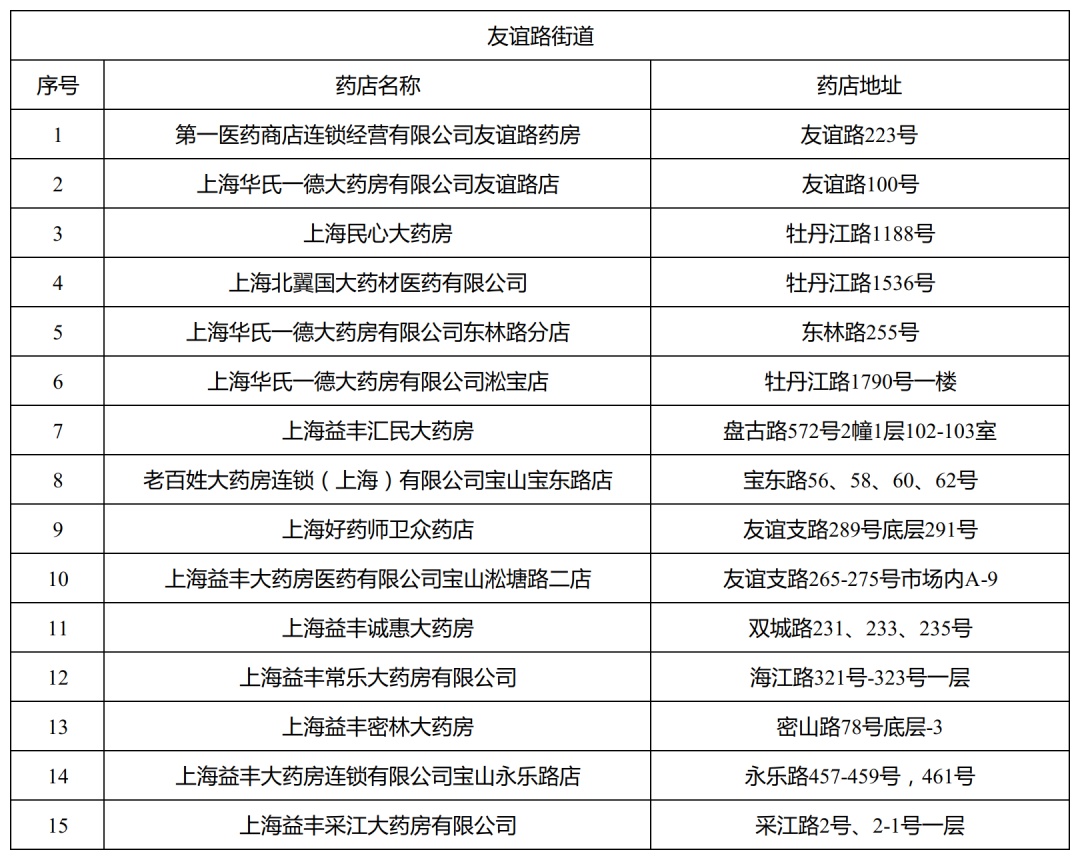
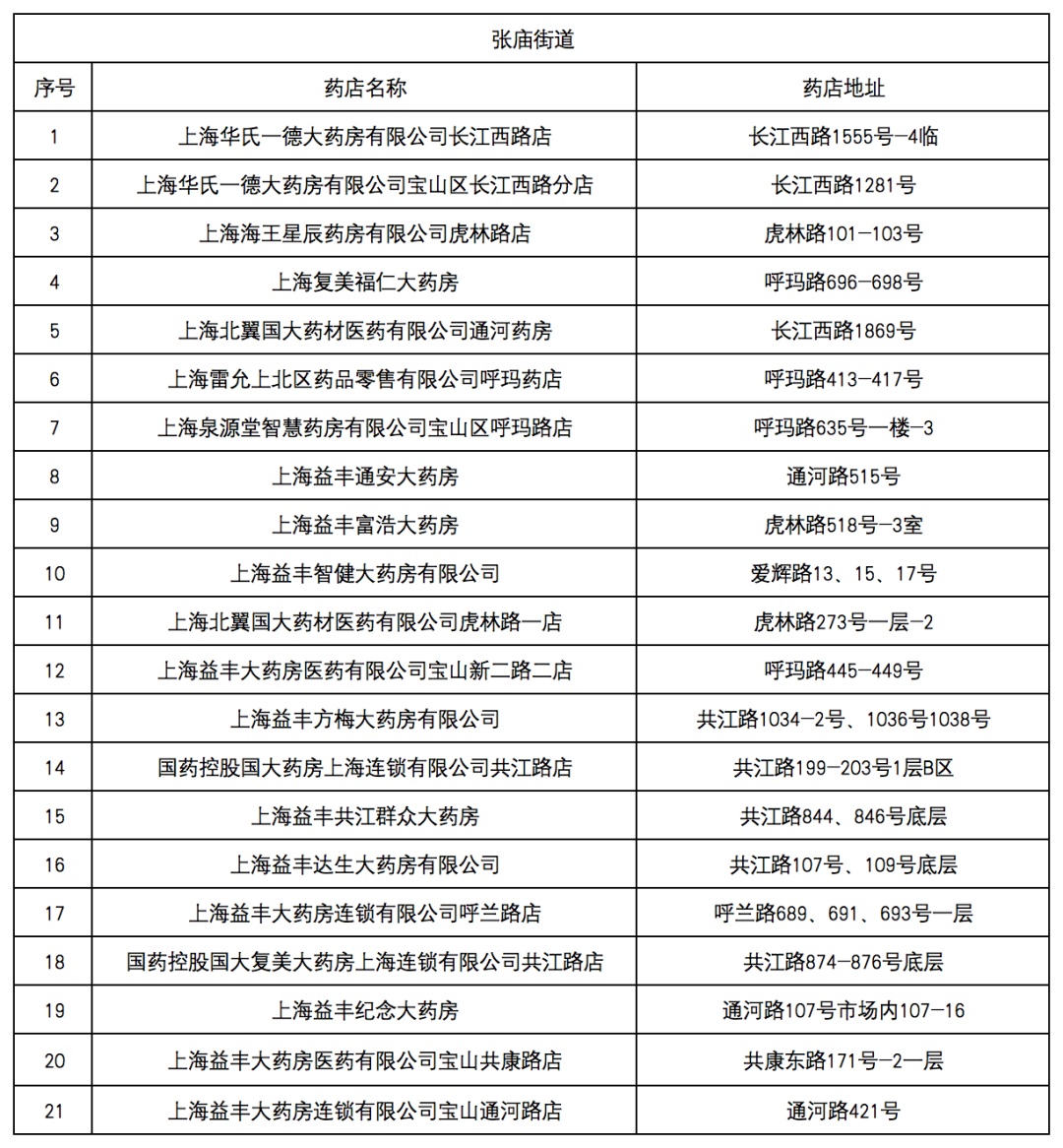
定点零售药店

截至2025年2月27日,宝山区域内医保定点药店机构数达256家,以下信息按街镇分布排列:


编辑:张思源

资料:宝山医保

*转载请注明来自上海宝山官方微信