2025年,沪上共有36所试点院校参与专科自招,2月26日,市教委公布了各院校招生章程。
根据章程显示,2025年专科自招共有500余个招生专业,共投放了16000多个招生计划。以下为2025专科自主招生专业及计划数一览表。

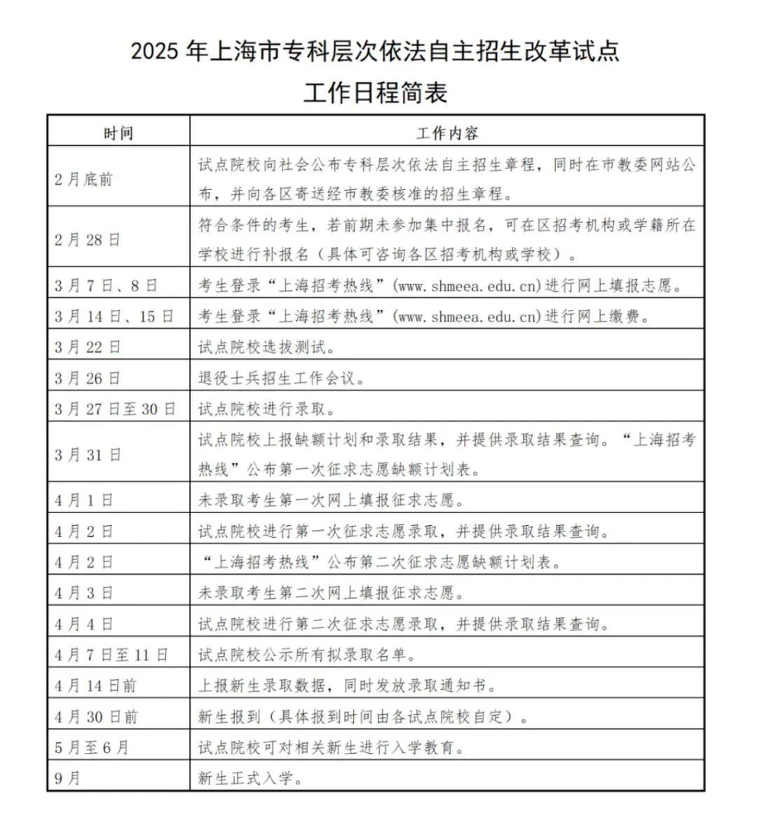
特别提醒相关考生关注以下时间点——
志愿填报时间为3月7日9:00—21:00,3月8日9:00—15:00,各项测试日期统一定于3月22日(星期六)上午8:30开始。
更多详情可查看《2025年上海市部分普通高校专科层次实行依法自主招生改革试点方案》。
为帮助考生和家长及时了解志愿填报、考试内容等相关政策,上海市教育考试院、《上海中学生报·高招周刊》联合部分专科自主招生试点院校招办于3月1日(星期六)举行“2025上海高招联播——专科自主招生专场”直播活动。

各校详细章程内容查看文末链接。
2025专科自招

各校详细章程内容访问链接:
https://edu.sh.gov.cn/jyzt_2025zkcc_zzzs/
来源:上海市教育考试院
题图由AI生成
编辑:周紫昕
校对:曹铒
责任编辑:吴华
转载此文请注明出处
关注“第一教育”
分享至朋友圈惊喜更多!
___________________________