我的位置: 上观号 > 上海松江 > 文章详情

65个岗位招191人,新桥镇这些企业正在招人→

转自:上海松江 2025-02-26 11:19:52

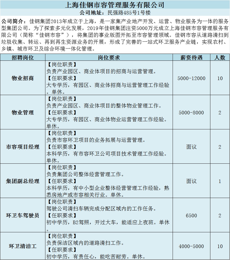
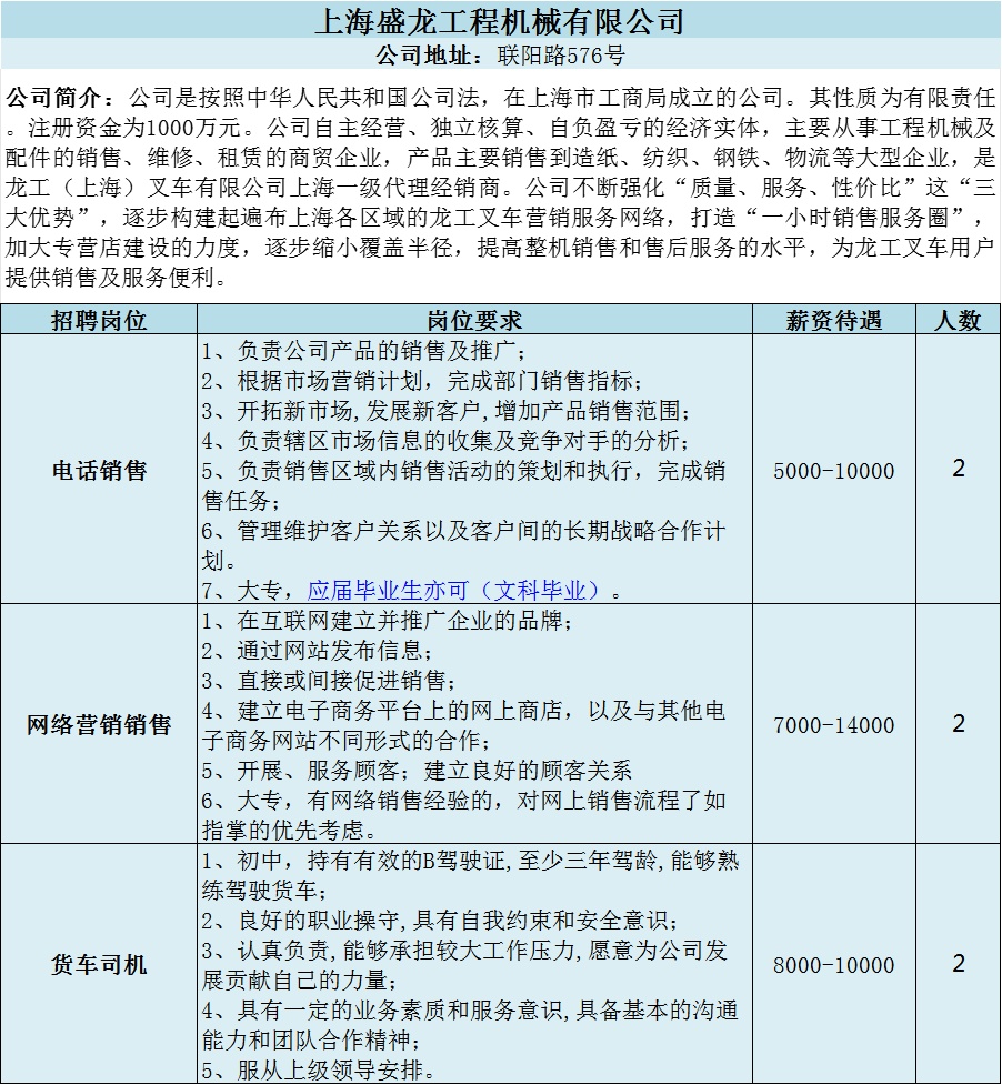
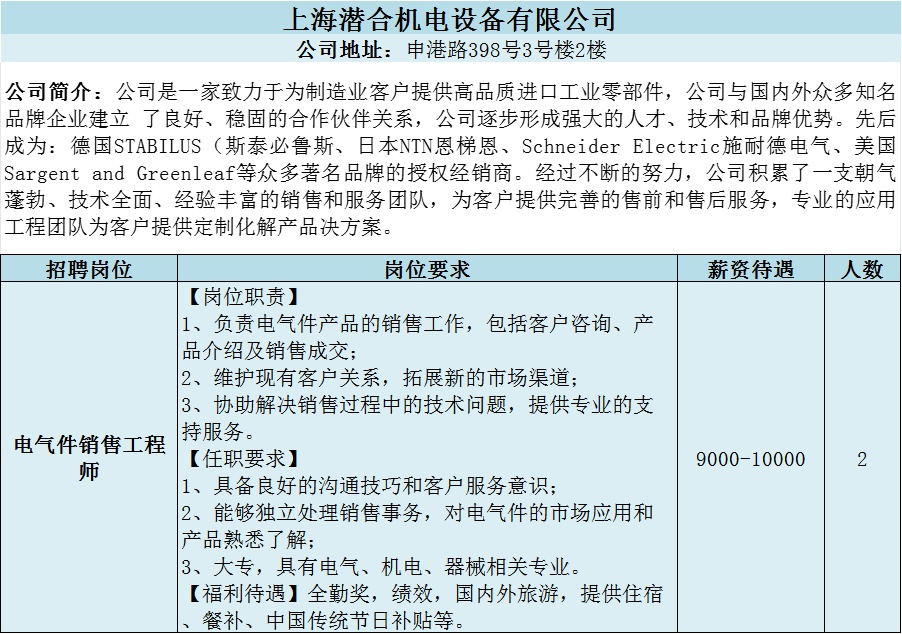
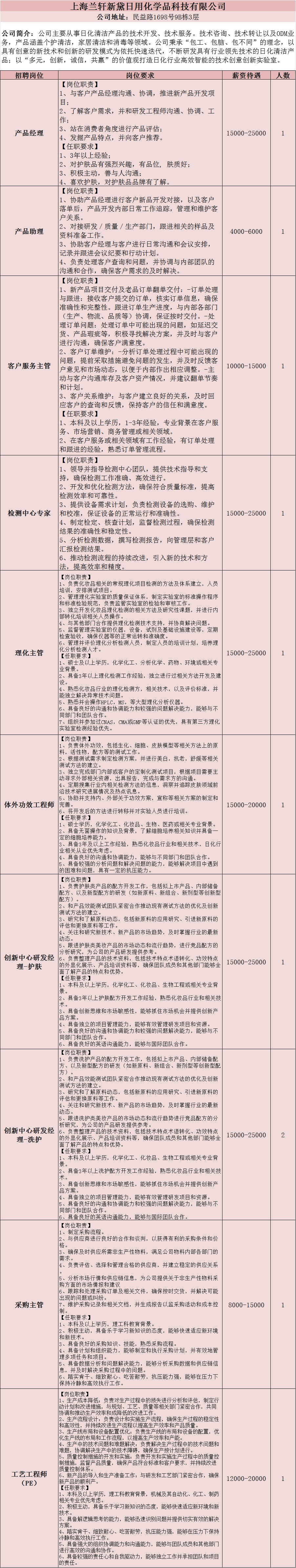
【聚业新桥】2025年松江区春季促进就业专项行动新桥镇专场——网络招聘活动第一期来啦!

本期共有18家企业,

推出65个岗位,

计划招聘191人,

快来看看有没有您心仪的岗位

长摁识别图中二维码

就可进入在线求职通道啦~

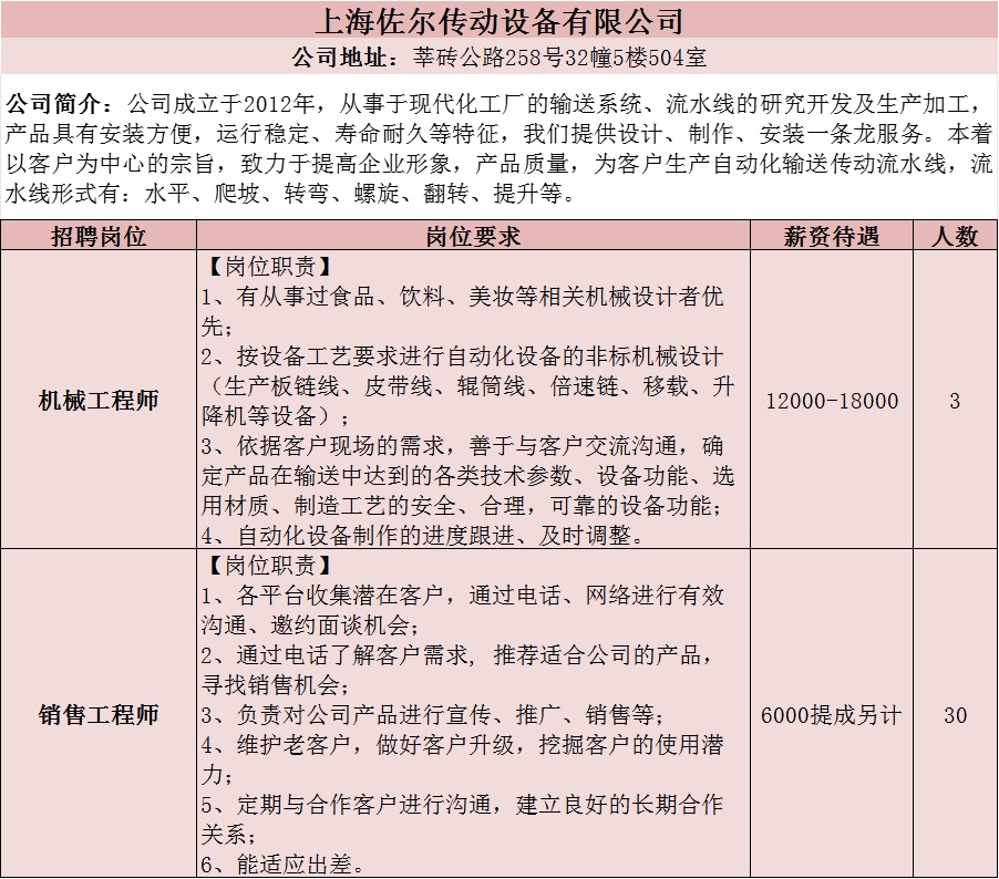
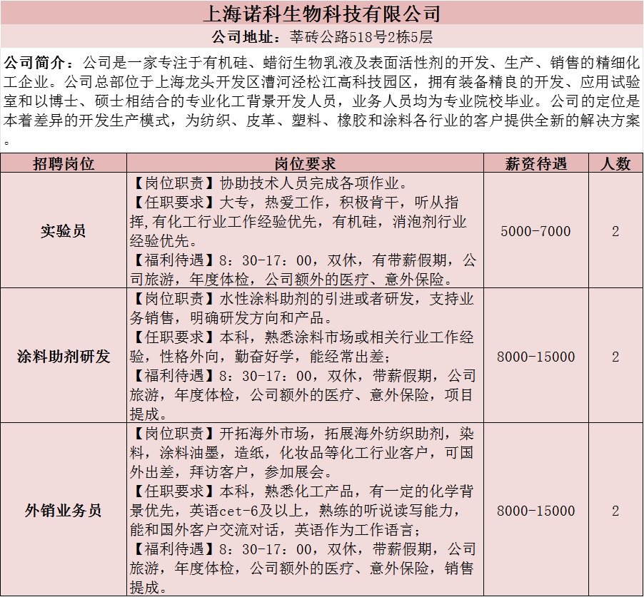
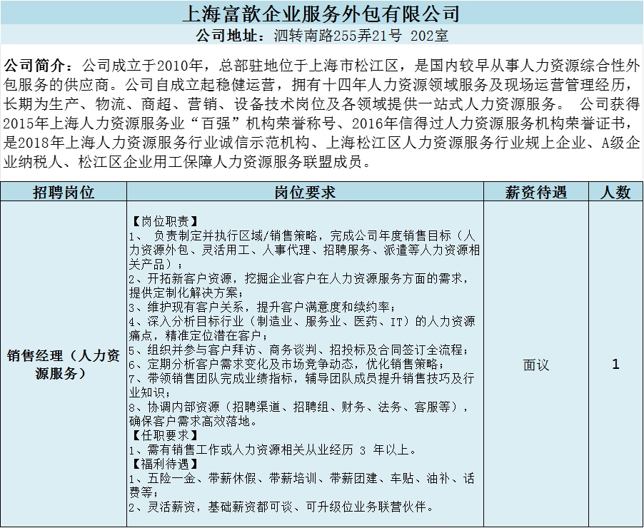
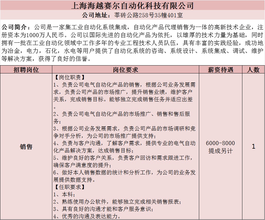
岗位信息

以下岗位退役军人和随军家属优先

1

1

1

1

2

1

1

3

1

1

4

1

1

5

1

1

6

1

1

7

1

1

8

1

1

9

1

1

10

1

1

11

1

1

12

1

1

13

1

1

14

1

1

15

1

1

16

1

1

17

1

1

18

1

供稿:新桥镇分中心

编辑:张小小 周加姚

审核:周样波 周雨薇