2月19日
知名歌手任贤齐
在社交平台上自曝
在南京骑摩托车时被罚款
视频中,任贤齐表示,当日所骑的车是向车友借的,车牌有限牌,还有区域限行,于是不小心闯入禁区。



任贤齐还展示了他的罚单,并表示要扣分缴罚款,“下次要搞清楚一些交通法则,有些路线真的搞不太清楚,我们犯错要虚心接受”。

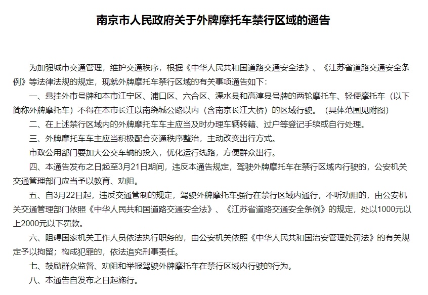
南京相关规定
根据南京市人民政府关于外牌摩托车禁行区域的通告,悬挂外市号牌和南京市江宁区、浦口区、六合区、溧水县和高淳县号牌的两轮摩托车、轻便摩托车(以下简称外牌摩托车)不得在南京市长江以南绕城公路以内(含南京长江大桥)的区域行驶。


网友:交警“心不软”


摩托车作为一种机动性强
轻便快捷的交通工具
受到不少市民特别是年轻人的青睐
但在帅气骑行的同时
也要自觉遵守相应的交通法规
上海:不同号牌摩托车
限行区域不同
教您一键查询
在上海也明确规定了摩托车禁行区域
然而,心怀侥幸
“闯禁”行驶的摩托车也不在少数
一些摩托车甚至不顾危险
违反禁令驶入城市快速路

事实上
针对不同号牌种类的摩托车
本市还有不同的限行规定
其中——
悬挂“沪A”“沪B”牌号的普通二轮摩托车、轻便二轮摩托车不得在“三纵三横”主干道上通行;
而悬挂外省市牌号的摩托车则不得进入上海市区。

更多具体的限行规定,市民可以通过“随申办APP”中“上海交警”模块下的“车辆限行查询”功能进行查询。


公安交警友情提醒
驾驶“人包铁”的摩托车,要格外注意交通安全,更要自觉遵守交通法规,注意观察道路标志标识,切勿心存侥幸驶入限行区域。守法骑行,才能更帅更稳!
↘来源:新闻坊 阅读 推荐
《哪吒2》延长上映,周星驰也要去看!这些名场面“越扒越眼熟”……
从60元暴跌至9元,“今年跌最狠”!有人狂炫,有人买来却不敢吃
突然大跌!有人凌晨4点赶去排队,直到晚上还有人在等……网友:像买大白菜一样了么
王炸!微信接入DeepSeek!