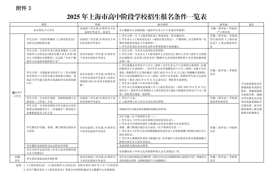
根据《上海市教育委员会关于做好2025年本市高中阶段学校招生报名工作的通知》(沪教委基〔2024〕40号)和《上海市教育委员会关于做好2025年全日制普通中等职业学校自主招收本市初中应届毕业生中来沪人员随迁子女报名工作的通知》(沪教委职〔2024〕47号)文件规定,本市高中阶段学校招生(以下简称“中招”)网上报名及信息确认于2月20日(星期四)开始。
一、符合本市中招报名条件的本市在校应届初三学生(简称“应届生”)报名工作
应届生可于2月20日(星期四)10:00起至3月1日(星期六)12:00,登录上海市教育考试院“上海招考热线”网站(www.shmeea.edu.cn)进行网上报名。请学生和家长(监护人)按照《2025年上海市高中阶段学校招生报名日程表》(见下图)上的时间,根据学籍学校的统一安排进行网上报名和信息确认。学生务必在规定时间内完成网上报名,若在操作过程中遇到问题,请及时与学籍学校联系,由学校协助完成报名。

二、符合本市中招报名条件的往届初中毕业生(简称“往届生”)和返沪参加中招报名的外省市初中毕业生(简称“返沪生”)报名工作
往届生和返沪生可于2月21日(星期五)10:00起至2月26日(星期三)12:00,登录上海市教育考试院“上海招考热线”网站(www.shmeea.edu.cn)自行进行网上报名。
往届生和返沪生完成网上报名后,须于2月28日(星期五)至3月1日(星期六)前往报名所在区的招考机构,现场确认报名信息,确认时须带好报名证明材料(各区确认地点和时间见附件2,证明材料要求见附件3)。




三、其他说明
1.学生只限在1个区报名,完成报名信息确认后不可更改信息。
2.符合中职校自主招收随迁子女报名条件的在校应届随迁子女,其网上报名及确认均由区招考机构和学籍学校统一组织,与中招报名学生同步进行网上报名和信息确认。
3.符合中招报名条件的本市初中学校随班就读的应届初三残疾学生,可以选择参加中招报名,报考高中阶段普通学校;也可以选择参加本市高中阶段特殊教育学校招生报名。如确有意向报考本市高中阶段特殊教育学校的,须于3月11日前向所在学校提出申请,并通过上海市特殊学生教育评估中心组织的评估。符合中招报名条件的特殊教育学校(含普通学校特教班)应届初三残疾学生和通过评估的随班就读应届初三残疾学生于4月18日-19日进行报名和信息确认。
4.符合本市中招报名条件的补报名学生,如在统一报名时未能取得有效的证明材料,最迟应于2025年5月7日前持有效证明材料向区招考机构提出申请,补报名时间为2025年5月6日-7日。参加补报名的学生从完成报名确认起,享受后续时间段内的本市中招相关政策。
来源:上海市教育考试院
责编:张玮
-上海中考发布-
《上海中学生报·中招周刊》与上海市教育考试院合作
中考信息发布及学科复习方法指导
精准试卷解析权威中招政策及时模考信息历年数据查询
主流国际教育品质国际学校在线课程辅导学校特色介绍
CONTACTUS
Email:shzkfb@163.com
TEL:+86-021-33255783
如果您有任何问题,或合作意向请留言或给我们打电话吧:)