
财务小王
申税小微,我听说最近有新的关于民航和铁路数电发票的政策,我想问一下这两者间有什么异同点吗?因为我们单位经常会有员工出差,所以想了解一下这方面知识。
你说的是铁路电子客票和航空运输电子客票行程单吧?好的,让我来给您说一说这两种数电发票的异同点~
申税小微
相同点
1.开具期限:
180天内
2.发票号码含义:
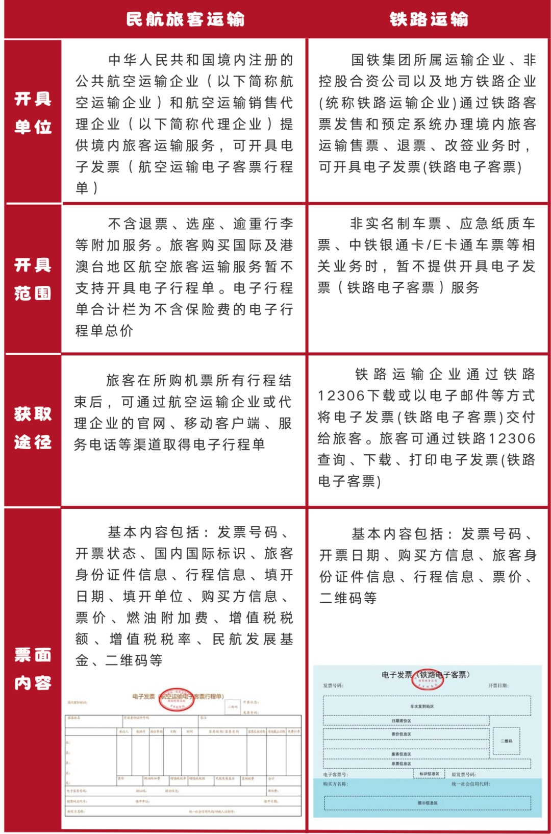
发票号码均为20位,其中:第1-2位代表公历年度后两位,第3-4位代表行政区划代码,第5位代表电子行程单开具渠道代码,第6-20位代表业务顺序编码。
3.如何确定进项税额:

4.如何申报抵扣:
购买方为增值税一般纳税人的,可通过税务数字账户对符合规定的铁路电子客票或航空运输电子客票行程单进行用途确认,按规定办理增值税进项税额抵扣。增值税一般纳税人申报抵扣的铁路电子客票或航空运输电子客票行程单进项税额,在纳税申报时应当填写在《增值税及附加税费申报表附列资料(二)》(本期进项税额明细)的“认证相符的增值税专用发票”相关栏次中。
5.如何报销入账:

6.查验方式:
购买方可通过税务数字账户进行查询、查验、下载、打印和用途确认等,也可通过全国增值税发票查验平台(https://inv-veri.chinatax.gov.cn)查验。
7.查询下载:
旅客可通过个人所得税APP个人票夹对铁路电子客票或航空运输电子客票行程单进行查询、下载等。
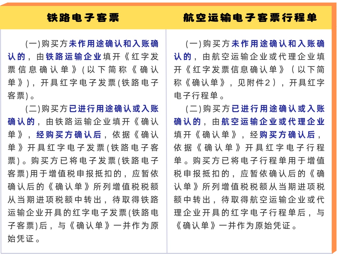
8.红冲方式:

不同点

政策依据
1.《国家税务总局 财政部 中国国家铁路集团有限公司关于铁路客运推广使用全面数字化的电子发票的公告》(国家税务总局 财政部 中国国家铁路集团有限公司公告2024年第8号)
2.《国家税务总局 财政部 中国民用航空局关于民航旅客运输服务推广使用全面数字化的电子发票的公告》(国家税务总局 财政部 中国民用航空局公告2024年第9号)
3.《财政部 税务总局 海关总署关于深化增值税改革有关政策的公告》(2019年第39号)
供稿:王晨宇
制作:孙佳颖