点击上方图片回顾专栏往期内容

本期“办案心法”栏目“上海法院审判业务骨干”特别专题,邀请上海法院审判业务骨干,上海金融法院综合审判三庭副庭长、三级高级法官——葛翔为我们讲解嵌套型私募基金纠纷案件中管理人责任的审理思路。
私募基金(资管计划、银行理财、信托)的嵌套在投资领域中较为常见,尤其是在股权投资、跨境投资等场景下。嵌套型私募基金,一般指私募基金投向下一层或多层基金,再由下层基金投向底层资产。近年来,涉私募基金相关争议在金融案件中占有一定比例。如何厘定嵌套型私募基金管理人的信义义务边界,如何确定相关主体责任,是值得关注的问题。本文拟从监管规则、嵌套私募基金类型出发,探讨该类金融争议中管理人责任的认定思路,以期对相关案件的裁判有所裨益。
私募基金嵌套的监管与其功能


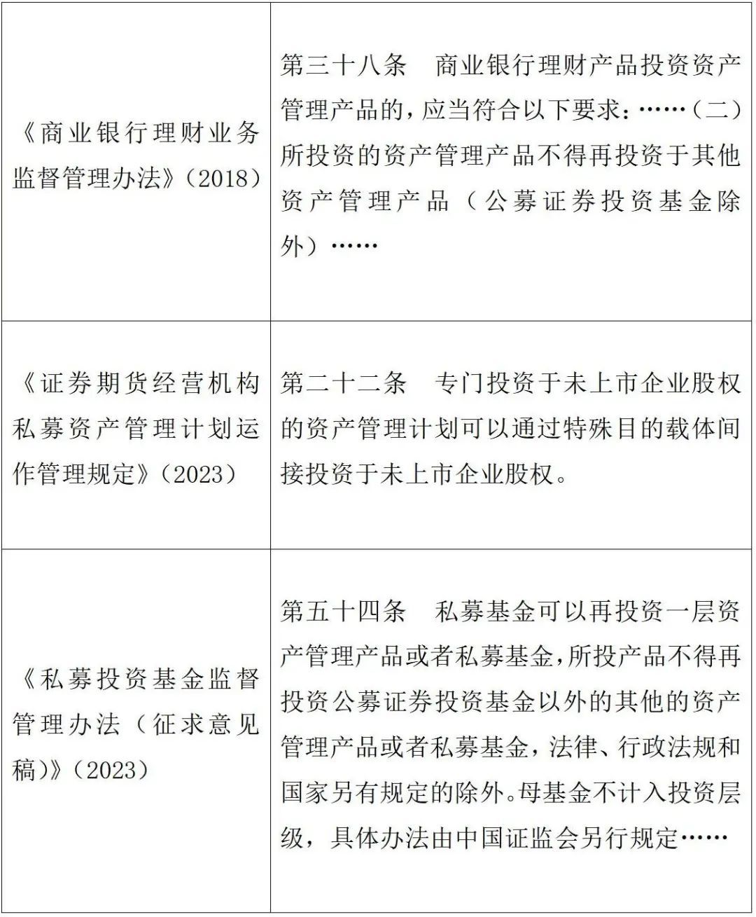
2018年《关于规范金融机构资产管理业务的指导意见》(以下简称《资管新规》)以及《证券期货经营机构私募资产管理业务管理办法》制发以来,对资管产品嵌套作了一定约束。对金融机构发行的资管产品的投资层级,已经在行政规章中作了明确规定。对于违反监管规定进行资管产品多层嵌套的,行政法规、规章中仅规定了行政处罚或行政监管措施,并未对该类行为的效力作出明确规定。根据《中华人民共和国民法典》(以下简称《民法典》)第一百五十三条和《最高人民法院关于适用〈中华人民共和国民法典〉合同编通则若干问题的解释》第十六条的规定,多层嵌套之间所形成的合同关系一般不属于无效情形,除非该嵌套行为影响到基本金融秩序,比如通过伞形信托场外配资的(相关案例如刘某诉某某公司信托纠纷案,入库编号2023-08-2-499-001),或多层嵌套突破投资者人数限制等情形。
从私募基金嵌套的功能来说,大致可以分为两方面:
➤ 一是实现私募基金投资风险和收益的平衡。除将主要资金投入单一资产的基金以外,相当一部分资管产品的投资需要实现资产流动性、投资风险和收益之间的平衡,此时下层嵌套的资管产品是上层资管产品实现多元化投资的标的,比如母基金等。
➤ 二是作为实现特定投资目标的手段,即通过特殊目的信托(Special Purpose Trust,SPT或Special Purpose Vehicle,SPV)对底层资产进行投资。如契约型基金投资未上市企业股权的,因契约型基金无法律主体资格,通过嵌套一层合伙型基金,以实现股权的持有与退出。另如资产支持证券中往往存在特殊目的信托与集合资管计划的嵌套,将固定资产、信贷资产等底层资产装入特殊目的信托,再通过集合资管计划作为资产支持证券的发行载体,实现投资资金的募集,进而投资于特殊目的信托之收益权。此外,在企业并购中也存在更为复杂的嵌套安排。

嵌套型私募基金管理人对投资者的信义义务
《中华人民共和国信托法》(以下简称《信托法》)第二十五条原则规定了信托受托人对受益人的信义义务。信义义务作为信托法律关系中受托人所负法定义务,在资管产品的发行、管理过程中的具体表现,也会因产品结构的不同而呈现差异化的特征。在嵌套型私募基金中,管理人所负信义义务存在这样几点特征:
(一)在资管产品发行阶段向普通投资者揭示嵌套结构的风险
履行告知说明义务、揭示资管产品风险本身是产品发行人承担适当性义务的重要组成部分。嵌套型资产产品推介过程中,管理人的适当性义务主要关注这样两方面:
一是对合同要素中资管产品投资范围、投资策略中涉及投资嵌套的,进行告知说明。如《证券期货经营机构私募资产管理计划运作管理规定》第七条以及《资产管理产品介绍要素》(JR/T 0215—2021)等对持牌机构发行的资管产品推介要素作了规定,其中投资范围、投资策略和交易结构等本身属于必须包含的介绍要素。对于嵌套型资管产品,管理人应当对嵌套结构向投资者进行必要说明。
二是揭示嵌套结构的风险。虽然资管产品的嵌套对资管产品投资运作存在客观市场需求,但同时也造成上层资管产品在管理、退出阶段受下层资管产品的影响,从而形成资金损失的风险。由此,在产品推介阶段管理人亦应当就此特殊风险向投资者进行必要揭示。比如,中国证券投资基金业协会《私募投资基金登记备案办法》第二十八条中规定,“私募基金存在分级安排或者其他复杂结构,或者涉及重大无先例事项”,私募基金管理人应当通过风险揭示书向投资者进行特别提示。

(二)嵌套投资阶段管理人的一些特定义务
一是作为投资标的的嵌套,根据资管产品的不同类型应当符合相应投资比例要求。比如,明确约定为固收类、权益类或期货衍生品类资管产品,应当将80%以上资产投资于该类标的。通过下一层资管产品投资的,其总计资产亦应符合相应比例要求。
二是上一层私募基金投资下一层基金,本身应当符合合同约定且符合投资者利益。上一层资管产品的管理人因此负有对下一层基金进行尽职调查和监督的义务。并应当在下层基金违约时,及时代表投资者行使追索权利。
三是在上层资管产品通过嵌套实现特定投资目的时,上层资管产品的管理人对下层信托受托人负有直接的监督义务。比如,《资管新规》第二十二条中规定,金融机构将资产管理产品投资于其他机构发行的资产管理产品,从而将本机构的资产管理产品资金委托给其他机构进行投资的,该受托机构应当为具有专业投资能力和资质的受金融监督管理部门监管的机构。委托机构应当对受托机构开展尽职调查,实行名单制管理,明确规定受托机构的准入标准和程序、责任和义务等。委托机构不得因委托其他机构投资而免除自身应当承担的责任。
四是在投资管理期间,管理人对下一层资管产品的特定信息披露义务。比如,下一层资管产品的净值,下一层资管产品所投向的底层资产的风险变化等。

(三)嵌套型资管产品的退出清算
由于资管产品的多层结构需要层层退出,实践中该类资管产品的退出清算也易引发相应争议,比如上层资管产品与下一层资管产品的期限存在错配,造成上层投资不能及时退出。因此《私募投资基金登记备案办法》第十七条规定,除特定情形外,“私募股权基金投资资产管理产品、其他私募股权基金,或者接受其他私募股权基金投资的,私募股权基金的到期日应当不早于下层资产管理产品、私募股权基金的到期日6个月以上,不晚于上层私募股权基金的到期日6个月以上”。对于因嵌套造成上一层资管产品无法如期退出的,如果系上一层资管产品的管理人未尽到忠诚勤勉义务,不合理地设置嵌套层级或违反监管规定设置嵌套,由此造成投资者损失的,管理人当然负有相应赔偿责任。在嵌套资管产品的清算过程中,管理人公平义务的重要性尤为突出。因不同层级的资产产品存在不同受益人,就同一层级的受益人而言,其在资管产品投资退出、清算以及利益分配中应当受到公平对待。部分案件中也反映出,存在管理人利用嵌套结构中投资者不能直接穿透底层资产的特点,对同一层级投资者予以差别对待的情形。

投资者对下一层基金的权利追及问题
通常认为,在嵌套型私募基金中不同层级的基金都受到信托法律关系的约束,即上级基金对下级基金的投资,下一层基金作为上层基金的投资标的,一般基于信托合同的相对性,由上层基金管理人向下一层基金管理人提出相应权利主张。实践中涉及的问题主要在于上层基金的投资者是否可以直接向下层基金主张权利。笔者认为,就此应当区分如下几种情形考虑。
(一)上层基金清算后原状分配于投资者,投资者基于合同权利的转让,取得对下一层基金的追及权利
《信托公司集合资金信托计划管理办法》第三十二条规定:“清算后的剩余信托财产,应当依照信托合同约定按受益人所持信托单位比例进行分配。分配方式可采取现金方式、维持信托终止时财产原状方式或者两者的混合方式。”《证券期货经营机构私募资产管理计划运作管理规定》第二十六条规定:“非标准化股权类资产无法按照约定退出的,资产管理计划可以延期清算,也可以按照投资者持有份额占总份额的比例或者资产管理合同的约定,将其持有的非标准化股权类资产分配给投资者,但不得违反《中华人民共和国证券法》关于公开发行的规定。”原状分配一般是在下层资产未能退出的情况下,对基金信托资产进行清算分配的特殊情形。此时,基金管理人将基金投资标的的合同利益整体转让给投资者,投资者基于合同的转让当然可以向下一层基金管理人提出权利主张。
(二)上层基金管理人怠于行使权利而由投资者直接向下一层基金主张权利
《信托法》第三十九条、第四十条规定,信托受托人职责终止时,依照信托文件规定选任新受托人;信托文件未规定的,由委托人选任;委托人不指定或者无能力指定的,由受益人选任。实践中,私募基金管理人因出现风险情形等原因无法履行职责时,投资者可以依照合同约定选定新管理人或者经一定集体决策程序,由特定机构或代表行使合同权利。比如,中国证券投资基金业协会《私募投资基金登记备案办法》第五十八条规定,私募基金管理人因重大风险等情形无法履行或者怠于履行职责导致私募基金无法正常退出的,私募基金管理人、私募基金托管人、基金份额持有人大会或者持有一定份额比例以上的投资者,可以按照基金合同约定成立专项机构或者委托会计师事务所、律师事务所等中介服务机构,妥善处置基金财产,行使管理、处置、分配基金财产,代表私募基金进行纠纷解决等权利。
在此种情况下,投资者直接向下一层基金主张权利应当符合两个条件:其一,管理人已经无法正常履行职责;其二,投资者直接向下一层基金主张权利应当经过集体决策。由于此时上层基金仍处于存续状态,投资者行使的权利仍是管理人的受托职责,因此依照《信托法》的规定,应当由委托人全体进行决策或依照基金合同约定由一定比例的投资者代行相应权利。

(三)特定情况下,上层基金投资者对下层基金管理人的权利追及
前述两种情形都是在合同相对性前提下,投资者行使合同权利的情形。而除上述情形以外,上层基金投资者向下层基金管理人直接主张以其固有财产承担责任的情形,主要有两种情况:
一是上层基金管理人与下层基金管理人存在恶意串通侵害投资者利益,投资者以侵权请求上下层基金管理人承担共同赔偿责任。
二是在上下层基金构成同一投资结构时,上下层基金管理人因未履行义务而可能对投资者负有共同责任。比如,因股权投资基金下层设立的合伙型基金,合伙型基金作为SPT只是上层基金间接投资标的股权的隔离层。《证券期货经营机构私募资产管理计划运作管理规定》第二十二条规定,特殊目的载体应当为直接投资于作为底层资产的未上市企业股权的公司或者合伙企业,不得承担资金募集功能,不得收取管理费及业绩报酬。在监管标准中,SPT本身也不计算为一层嵌套。在合伙型基金作为SPT的情况下,基金合同中往往明确约定了投资结构,披露了SPT管理人身份。上层基金管理人代表基金作为有限合伙人参与下层基金,同时通过投资决策委员会等方式参与合伙型基金的投资决策。在这样的投资结构下,下层基金管理人未履行合同义务,上层基金管理人因失于对下层基金管理人的监督,最终造成投资者损失的,投资者亦可以要求上下层基金管理人承担共同责任。

结语
随着资产管理和资产投资的需求与日俱增,私募基金作为金融投资的重要工具,其作用愈发显现。而私募基金相关纠纷的解决,一方面有赖于司法实践的进一步探索,另一方面也亟待我国信托法规范体系的完善。相信随着对相关问题的深化研究和信托法体系的完善,关于私募基金监管和审判中的争议问题会逐步得到明确,使金融市场形成更为明确的预期。
作者介绍
葛翔,上海金融法院综合审判三庭副庭长、三级高级法官,华东政法大学博士。上海法官学院兼职教师,获评上海法院审判业务骨干等。主审案件入选人民法院十大案件、全国法院典型案件,上海法院年度金融商事十大案例、行政审判十大案例等。在《东方法学》《华东政法大学学报》《地方立法研究》《法律适用》《证券法苑》等刊物发表论文20余篇。3次获评全国法院行政审判优秀调研成果一等奖。主持上海全面依法治市调研课题,多次执笔上海法院重点课题、报批课题。
高院供稿部门丨干培处
作者:葛翔
责任编辑:孟文娟、王英鸽
编辑:孙小敏
声明丨转载请注明来自“上海高院”公众号
▴ 点击上方卡片关注“上海高院”公众号 ▴