昨天(2月11日),
#381名员工
因心得体会字数不符被罚#
话题冲上热搜,
引发网友围观!

员工被要求写董事长讲话心得
字数不符罚款5元/字
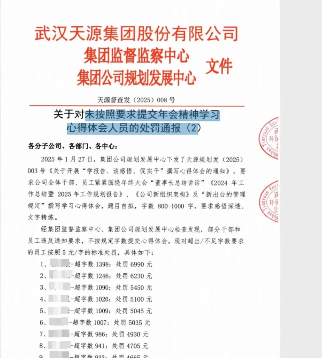
近日,有网友发文称,武汉一公司因员工未按照要求提交心得体会,而被通报处罚。
公司发布的文件称,员工紧紧围绕年终大会“董事长总结讲话”撰写学习心得体会,字数800-1000字,要求感悟深透,文字精练。经公司检查发现,部分干部、员工违反要求,不按规定字数提交心得体会,现对超出/不足字数要求的员工按照5元/字的标准处罚。

网传的处罚通报截图
荔枝新闻记者看到,处罚通报中,共381名员工因字数不符合要求被罚款,有员工超字数1398字被处罚6990元,还有员工因与其他员工有重复内容342个字,处罚1710元。不过,通报最后表示,本着“教育为主,惩前毖后”的原则,对上述人员从轻处罚,超出200元的统一按200元标准处罚,由集团人力资源管理中心从2025年2月份工资中扣除。
该公司工作人员曾回应称,企业有规章制度,违反了就有惩处,公司本意不想让大家在文字上花费太多功夫,洋洋洒洒写两三千字是浪费时间。
最新进展:
涉事公司暂未扣款
当地劳动监察大队介入
2月11日下午,中国新闻周刊从武汉市经济开发区劳动和社会保障监察大队了解到,已接到涉事员工家属投诉电话,已经与天源环保公司就此事沟通,“因为它现在还没实际扣款处罚,不是既定事实,只能与他们沟通。如果后边真的罚款了,我们会依法依规进行处理。”
网友炸锅:
有人质疑,有人理解
许多网友表示太奇葩,这种规定完全忽略了员工真实的心得体会!


不少人质疑公司是否有正当理由这样做,猜测这种规定或是盈利行为。


也有人认为,没有规矩不成方圆,企业的规定初衷是好的,只是罚款不妥。

律师解读:
企业罚款行为不合法
湖北炽升律师事务所律师吴兴剑表示,公司制定涉及劳动者切身利益的规章制度或重大事项,需经民主程序平等协商确定,公示后明确告知劳动者。该公司以字数超出或不足为由进行罚款的行为,侵犯了员工的合法权益,即便公司在员工撰写前就公布了相应的处罚规则,处罚也不合常理。
严格来说,一般的用人单位不具有罚款权,罚款是《行政处罚法》赋予国家执法机关的权力,比如,公安局罚款等。

针对公司这种不符合常理的罚款规则,员工可以向劳动部门投诉,如果投诉不能解决的话,员工可以向劳动仲裁委员会申请仲裁。
综合整理自经视直播、荔枝新闻、中国新闻周刊、会计漫话社等
本期编辑:王冰鑫