我的位置: 上观号 > 上海三农 > 文章详情

农业农村部印发《2025年饲料质量安全监管工作方案》

转自:上海三农 2025-02-10 20:54:00

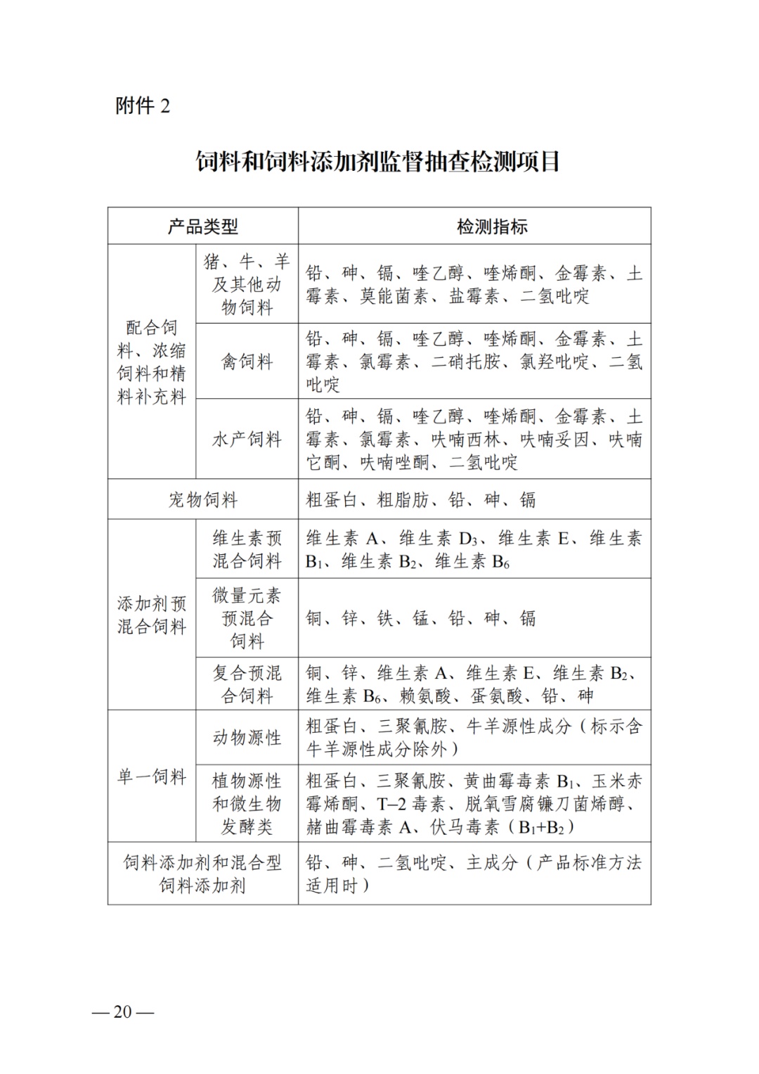
为切实强化饲料质量安全监管,提高畜产品质量安全保障水平,促进畜牧业高质量发展,依据《中华人民共和国农产品质量安全法》《饲料和饲料添加剂管理条例》等法律法规,农业农村部制定了《2025年饲料质量安全监管工作方案》。

来源:农业农村部