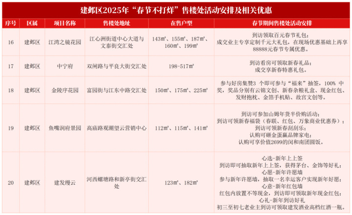
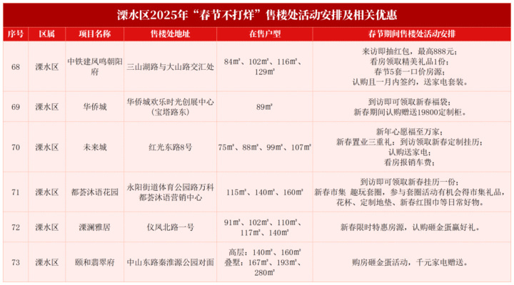
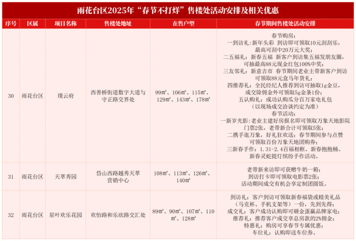
交汇点讯 1月27日,新华日报·交汇点记者从南京市住房保障和房产局获悉,为更好满足居民留宁过年、返乡来宁置业等住房消费需求,该局会同各区组织全市主力在售楼盘做好春节期间购房服务,76个在售新建商品住房项目售楼处将开展“春节不打烊”活动。
据了解,76个在售新建商品住房项目提供的房源数量多、覆盖面广、类型丰富,将全方位满足刚性和改善性多层次住房需求,多家楼盘推出新春专属认购豪华大礼包、限时特惠房源秒杀、现场成交专享优惠、到访享新年红包、签约砸金蛋送万元家电大礼包、年货大街半价购等多重惠民举措。
位于玄武区的臻境城项目,购房人到访可以参与“好彩中国年”集赞活动,现场还可抽盒马年货礼、家电暖心礼、新年惊喜盲盒等;位于江北新区的萃云台花园准备了到访送福袋、认购砸金蛋等活动;位于秦淮区的中信泰富九庐项目准备了“来访送保温杯、成交送定制包”等活动。各大售楼处除了为到访的购房人准备多重好礼,还精心准备了舞狮表演、新春游艺会、春节书画展、吹糖人等各种活动,营造出浓郁的节日氛围。
春节期间,南京市房产局还将指导高淳区在老街开展迎新春房展活动,指导南京市房协会同六合、溧水、高淳等区开展“迎新年购房安家活动”活动。围绕节日返乡置业、多孩家庭改善置业、区域性刚性和改善性住房需求,通过线上直播、线下买房选房、专家政策指导等多种形式为意向购房人送政策、送服务、送优惠,促进供需对接,做好购房服务。全市各区持续“多点发力”,促进住房消费活动“全面开花”,激发住房需求有效释放。












新华日报·交汇点记者 刘霞