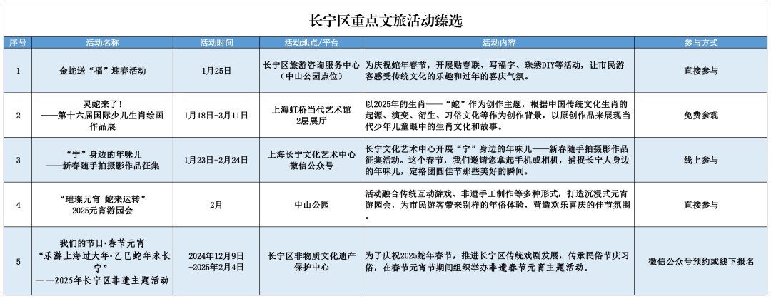
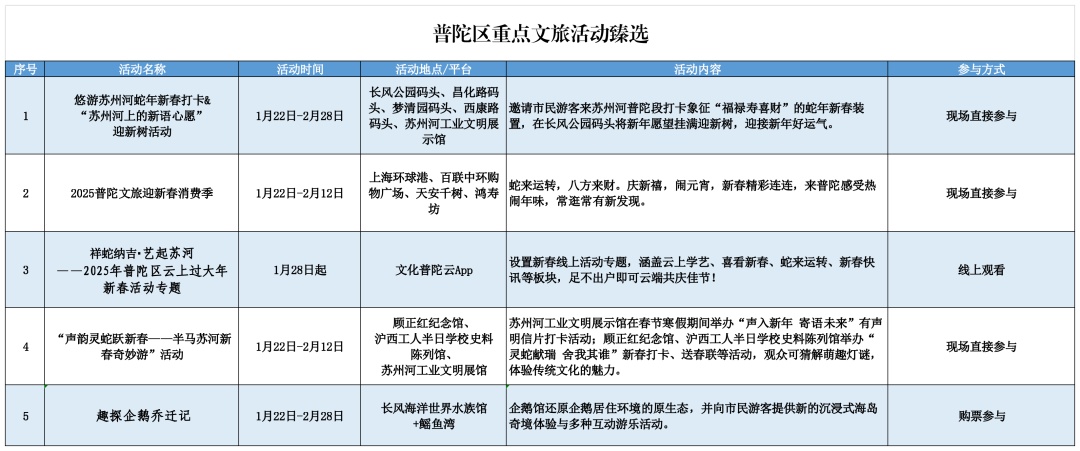
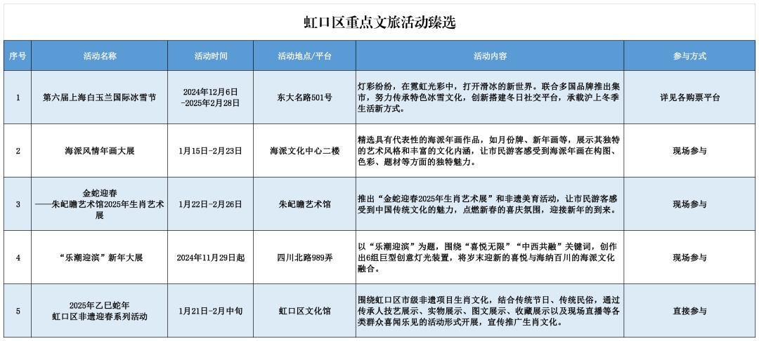
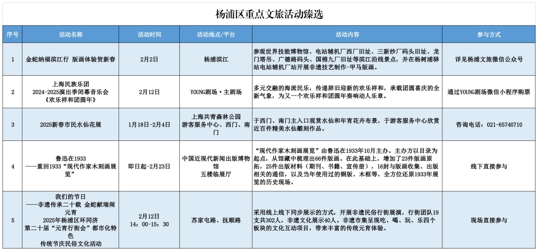
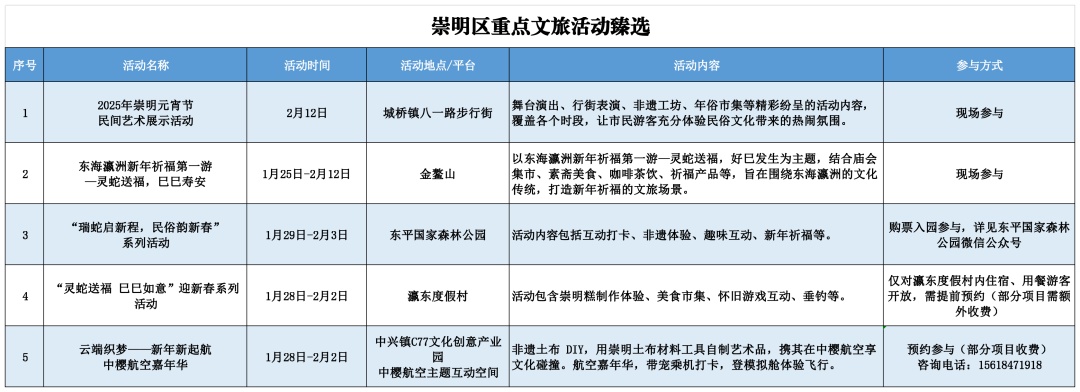
在新春佳节到来之际,上海将举办各类精彩丰富的文旅活动,欢迎海内外游客来上海,感受上海都市旅游的文化内涵,开启蛇年的美好生活。春节期间,本市将集中推出127项重点活动,详见: 活动名称:迪士尼度假区新春庆典 活动时间:1月15日-2月14日 活动地点/平台:上海迪士尼度假区 活动内容:上海迪士尼度假区以一系列专为蛇年新春打造的演出、美食和商品,欢迎游客来到这里度过难忘的团圆时光。 参与方式:现场参与 活动名称:毛茸茸派对——“蛇来运转”新年快闪活动 活动时间:1月27日-2月12日 活动地点/平台:东方明珠0米大厅 活动内容:东方明珠与“毛茸茸派对”IP强强联合,于0米大厅举办毛茸茸派对——“蛇来运转”新年快闪活动 ,打造“蛇来运转”主题互动装置、年味十足的互动游乐区及年轻人喜爱的治愈系东方明珠ד毛茸茸派对”限定玩具,提升游客在春节期间的游玩体验。 参与方式:公众开放 活动名称:灵蛇启新,百兽同庆 活动时间:1月28日-2月4日 活动地点/平台:上海野生动物园 活动内容:开展新春动物萌主大比拼、贪吃蛇大比拼、蛇年生肖文化科普展、投福纳财等活动,吸引亲子家庭和动物朋友近距离互动,通过游戏的方式共同过个欢乐的春节。 参与方式:购买新春动物萌主大比拼活动票后免费参与,详见上海野生动物园微信公众号 活动名称:2025豫园民俗艺术灯会 活动时间:1月1日-2月12日 活动地点/平台:大豫园一期(豫园商城) 活动内容:三十而立的豫园灯会续写“山海奇豫记”,以“万物美好,众生奇妙”为主题,开启《山海经》丛林篇的讲述。 参与方式:购票入场 活动名称:和平精英联名黄浦新春特别活动 活动时间:1月17日-2月4日 活动地点/平台:南京路步行街咨询服务亭、外滩陈毅广场旅游咨询服务中心、南昌路旅游咨询服务中心、豫园旅游咨询服务中心、金陵东路外滩旅游咨询服务中心、上海外滩综合旅游服务中心、田子坊旅游咨询服务中心、大世界旅游咨询服务中心 活动内容:与《和平精英》联动打造新春地图,在黄浦区旅游咨询中心的8个点位中,感受新春氛围,探索商圈的多元魅力。 参与方式:前往黄浦区旅游咨询服务中心领取打卡地图开启活动体验 活动名称:锦江旅游 上海博物馆“金字塔之巅”古埃及文明大展观展活动【门票+主题讲解活动】 活动时间:1月28日-2月4日 活动地点/平台:上海博物馆 活动内容:包含上海博物馆金字塔之巅古埃及文明大展1.5小时人工讲解服务和上海博物馆金字塔之巅古埃及文明大展门票1张。 参与方式:线上报名(锦江旅游微信小程序),线下报名(锦江旅游上海各门店) 活动名称:“巳巳如意 迎春汇福”快闪系列活动 活动时间:周日-周五9:00-17:00周六及法定节假日9:00-20:30 活动地点/平台:武康路旅游咨询中心·上海老房子艺术中心 活动内容:武康路旅游咨询中心·上海老房子艺术中心开展“武康大楼的朋友圈”展览,突出武康路历史文化老街建筑特色,引申海派文化在徐汇的演绎。并开展“巳巳如意 迎春汇福”上海剪纸展中展活动、快闪市集活动等,为广大市民游客提供特色文化体验。 参与方式:现场直接参与 活动名称:“书香里的中国年”2025新春系列活动 活动时间:1月28日-2月12日 活动地点/平台:徐家汇书院、徐汇区土山湾博物馆、徐光启纪念馆 活动内容:徐汇区图书馆(徐汇区土山湾博物馆)开展海派城市考古、线上知识挑战赛、元宵喜乐游三馆集章打卡等新春系列活动,带领市民读者体验徐汇特色的海派春节生活。 参与方式:详见“徐汇文旅”微信公众号报名预约 活动名称:2025上海植物园年宵花展 活动时间:1月25日-2月16日9:00-17:00 活动地点/平台:上海植物园南北温室群 活动内容:以中国传统十大名花、热带兰花、高山杜鹃和苦苣苔等特色植物展示和中国传统植物文化的科普为主线,设立“花开富贵、灵蛇献瑞、高山来客、年年有鱼”四个展区,科普相关知识,营造春节氛围。 参与方式:前往温室入口购买专类园门票 活动名称:灵蛇来了!——第十六届国际少儿生肖绘画作品展 活动时间:1月18日-3月11日 活动地点/平台:上海虹桥当代艺术馆2层展厅 活动内容:以2025年的生肖——“蛇”作为创作主题,根据中国传统文化生肖的起源、演变、衍生、习俗文化等作为创作背景,以原创作品来展现当代少年儿童眼中的生肖文化和故事。 参与方式:免费参观 活动名称:“璀璨元宵 蛇来运转”2025元宵游园会 活动时间:2月 活动地点/平台:中山公园 活动内容:活动融合传统互动游戏、非遗手工制作等多种形式,打造沉浸式元宵游园会,为市民游客带来别样的年俗体验,营造欢乐喜庆的佳节氛围。 参与方式:直接参与 活动名称:我们的节日·春节元宵“乐游上海过大年·乙巳蛇年永长宁”——2025年长宁区非遗主题活动 活动时间:即日起-2月4日 活动地点/平台:长宁区非物质文化遗产保护中心 活动内容:为了庆祝2025蛇年春节,推进长宁区传统戏剧发展,传承民俗节庆习俗,在春节元宵节期间组织举办非遗春节元宵主题活动。 参与方式:微信公众号预约或线下报名 活动名称:第三届“闪亮·上海”静安国际光影展(2025)之“闪亮·静安 光影SHOW新春” 活动时间:2月1日 18:00—次日1:00;2月2日—2月12日 18:00-21:30 活动地点/平台:久光步行街、静安寺广场、静安公园、苏河湾亲水平台 活动内容:将在久光百货步行街打造足够有烟火气、足够有趣的春节打卡好去处;在静安公园打造足够浪漫、足够出片的“瑞雪迎春”沉浸光影大道;在丰盛里·静安寺广场打造足够有话题、足够科技的新春音乐焕彩灯光秀,多点共同构建“福聚静安”新春美好愿景;在苏河湾亲水平台带来或精美或有趣的光影艺术盛宴,点亮苏州河畔之夜。 参与方式:现场参与 活动名称:静享艺术焕新年 活动时间:即日起-2月12日 活动地点/平台:静安区各艺术场馆 活动内容:静安艺术苏河品牌聚焦苏河两岸艺术机构与画廊,覆盖静安各艺术场馆,通过多元化的艺术形式和表现手法,推出多项艺术大展,以艺术的无限魅力和创造力共迎蛇年新春。 参与方式:详见各场馆微信公众号、小程序等官方平台 活动名称:2025静安跨年迎新购物季 活动时间:即日起-2月4日 活动地点/平台:静安区各商圈 活动内容:静安区各大商圈分别结合各自商业资源特色,推出跨界联动、IP联名、新品发布等多元活动,通过新春美陈、艺术展览、戏剧展演、市集快闪等多种形式,打造一批体现东方美学、海派格调、潮流活力的跨年迎新消费场景。 参与方式:现场参与 活动名称:悠游苏州河蛇年新春打卡&“苏州河上的新语心愿”迎新树活动 活动时间:1月22日-2月28日 活动地点/平台:长风公园码头、昌化路码头、梦清园码头、西康路码头、苏州河工业文明展示馆 活动内容:邀请市民游客来苏州河普陀段打卡象征“福禄寿喜财”的蛇年新春装置,在长风公园码头将新年愿望挂满迎新树,迎接新年好运气。 参与方式:现场直接参与 活动名称:2025普陀文旅迎新春消费季 活动时间:1月22日-2月12日 活动地点/平台:上海环球港、百联中环购物广场、天安千树、鸿寿坊 活动内容:蛇来运转,八方来财。庆新禧,闹元宵,新春精彩连连,来普陀感受热闹年味,常逛常有新发现。 参与方式:现场直接参与 活动名称:“声韵灵蛇跃新春——半马苏河新春奇妙游”活动 活动时间:1月22日-2月12日 活动地点/平台:顾正红纪念馆、沪西工人半日学校史料陈列馆、苏州河工业文明展馆 活动内容:苏州河工业文明展示馆在春节寒假期间举办“声入新年 寄语未来”有声明信片打卡活动;顾正红纪念馆、沪西工人半日学校史料陈列馆举办“灵蛇献瑞 舍我其谁”新春打卡、送春联等活动,观众可猜解萌趣灯谜,体验传统文化的魅力。 参与方式:现场直接参与 活动名称:第六届上海白玉兰国际冰雪节 活动时间:即日起-2月28日 活动地点/平台:东大名路501号 活动内容:灯彩纷纷,在霓虹光彩中,打开滑冰的新世界。联合多国品牌推出集市,努力传承特色冰雪文化,创新搭建冬日社交平台,承载沪上冬季生活新方式。 参与方式:详见各购票平台 活动名称:金蛇迎春——朱屺瞻艺术馆2025年生肖艺术展 活动时间:1月22日-2月26日 活动地点/平台:朱屺瞻艺术馆 活动内容:推出“金蛇迎春2025年生肖艺术展”和非遗美育活动,让市民游客感受到中国传统文化的魅力,点燃新春的喜庆氛围,迎接新年的到来。 参与方式:现场参与 活动名称:“乐潮迎滨”新年大展 活动时间:2024年11月29日起 活动地点/平台:四川北路989弄 活动内容:以“乐潮迎滨”为题,围绕“喜悦无限”“中西共融”关键词,创作出6组巨型创意灯光装置,将岁末迎新的喜悦与海纳百川的海派文化融合。 参与方式:现场参与 活动名称:金蛇纳福滨江行 版画体验贺新春 活动时间:2月2日 活动地点/平台:杨浦滨江 活动内容:参观世界技能博物馆、电站辅机厂西厂旧址、三新纱厂码头旧址、龙门塔吊、广德路码头、国棉九厂旧址等滨江沿线景点,并在杨树浦驿站电站辅机厂站开展非遗技艺制作-甲马版画。 参与方式:详见杨浦文旅微信公众号 活动名称:上海民族乐团2024-2025演出季闭幕音乐会《欢乐祥和团圆年》 活动时间:2月12日 活动地点/平台:YOUNG剧场·主剧场 活动内容:多元交融的海派民乐,传递辞旧迎新的欢乐祥和,承载团圆喜庆的全新气象,为又一个欢乐祥和团圆年奏响动人乐章。 参与方式:通过YOUNG剧场微信小程序购票 活动名称:2025新春市民水仙花展 活动时间:1月18日-2月4日 活动地点/平台:上海共青森林公园游客服务中心、西门、南门 活动内容:于西门、南门主入口观赏水仙和年宵花卉布景,于游客服务中心欣赏近百件精美水仙雕刻作品。 参与方式:咨询电话021-65740710 活动名称:2025年莘庄灯会 活动时间:1月底-2月中旬 活动地点/平台:商务区春申湖广场、仲盛商城、凯德龙之梦、沪闵路沿街 活动内容:活动充分融合中华传统文化内涵,邀市民共享元宵佳节、感受莘庄魅力。灯组以生肖“蛇”为设计元素,营造浓厚的传统节日氛围,促进文商旅深度融合。 参与方式:线下直接参与 活动名称:贞观鉴——大唐历史文化主题展 活动时间:1月24日-5月5日 活动地点/平台:闵行博物馆一楼临展厅 活动内容:展览展出大量唐代精品文物,向观众呈现大唐帝国初期华丽绚烂的历史文化和四海升平的蓬勃气象。 参与方式:现场参观 活动名称:“我们的中国梦——文化进万家活动”暨“大地情深•上海红色文艺轻骑兵元旦新春走基层”2025闵行区春节村晚 活动时间:1月26日14:00 活动地点/平台:七宝古镇钟楼广场 活动内容:以“我们的中国梦,文化进万家”为主题,在七宝古镇钟楼广场开展迎新春系列群众文化活动,形成欢乐、喜庆、祥和的中国年氛围,促进群文活动与传统节日深度融合。 参与方式:现场直接参与/定向邀请 活动名称:“巳蛇逢双春·乐游金罗店”非遗活动 活动时间:1月20日-2月12日 活动地点/平台:美兰西湖公园 活动内容:举办2025罗店暖春过大年灯会展陈活动,开启新年四时美好生活,打造独具罗店文化底蕴的节日氛围。 参与方式:现场直接参与 活动名称:多“财”多“艺” “非”你不可新春剧本游园会 活动时间:1月1日-2月12日 活动地点/平台:上海宝山国际民间艺术博览馆 活动内容:举办一场前所未有的古装IP网剧主题非遗游园会,打造具有创新性和吸引力的非遗体验市集,通过市集展示、非遗展演、手作体验等,使观众沉浸式感受到非遗的魅力,吸引更多年轻人关注和保护传承非遗。 参与方式:购票入馆后参与,详见民博馆微信公众号。 活动名称:2025金蛇纳福非遗迎春市集 活动时间:1月29日-2月4日、2月12日 活动地点/平台:上海海上世界 活动内容:携手商圈海上世界开展宝山非遗市集展示体验,文商旅结合促进滨江繁荣,弘扬中华优秀传统文化,营造传统节庆氛围。 参与方式:直接参与 活动名称:嘉博新春元宵乐 活动时间:1月29日-2月12日 活动地点/平台:嘉定博物馆本馆、法华塔院、嘉定孔庙 活动内容:嘉定博物馆每日为幸运游客赠送春联及精美书籍传递新春祝福;结合唐山皮影戏艺术展开展各系列活动;推出爱我(25)的“套”路集印章活动,让游客在欣赏传统文化的同时感受节日的喜庆。 参与方式:现场参与或通过“文旅嘉定云”App订票参与 活动名称:南翔春潮涌 国韵迎福来 活动时间:1月20日-2月16日 活动地点/平台:南翔古镇 活动内容:以“灵蛇迎春 笼香槎溪”为主题,开展“品一碗人间烟火” 文旅迎新开幕式、“巳岁迎新” 摄影作品征集活动、“墨香迎春”新春送福活动、“蛇舞欣笼 巳巳如意” 主题灯彩展等一系列集传统文化、国潮风尚与艺术魅力于一体的主题活动。 参与方式:线下参与 活动名称:安亭老街——好巳家年华 活动时间:1月22日-2月12日 活动地点/平台:安亭老街 活动内容:通过画蛇添福——百人现场写福领福、开门红”打鼓等活动喜迎新年,共同庆祝这一传统佳节。同时,开展非遗体验、年味市集等互动体验活动,为新春假日增添喜庆氛围。 参与方式:现场参与 活动名称:天街庙会 活动时间:1月22日-2月12日 活动地点/平台:奉贤天街 活动内容:春节期间,真人大富翁、财神巡游、超级星期六等活动轮番上演,促销热浪滚滚,欢庆连连。 参与方式:直接前往 活动名称:山庄瑰宝 梵宇藏珍——避暑山庄·外八庙宫廷文物特展 活动时间:即日起-2月28日 活动地点/平台:奉贤博物馆B栋二楼 活动内容:展览通过131件/组展品,从避暑山庄与外八庙的历史溯源、造园艺术、园林功能和佛教艺术等几个部分,展现多民族融合的特点和文化交流与融合,展示避暑山庄及外八庙精湛的造园艺术特征,凸显中华民族共同体的伟大价值所在。 参与方式:直接前往 活动名称:灵蛇贺岁闹新春·瑞气盈门庆盛世——2025年奉贤区“我们的节日·春节”主题活动暨全国春节“村晚”示范展示活动上海市奉贤区青村镇专场 活动时间:1月22日-2月12日 活动地点/平台:青溪老街 活动内容:大年初一至十五期间,青溪老街广泛开展爱国主义、美德教育、传统民俗、志愿服务、文艺演出等群众性文化活动,更好地利用传统节日弘扬中华民族优秀文化,营造文明过节的良好氛围,让传统文化在新春绽放光彩。 参与方式:直接前往参与 活动名称:吉祥蛇影·暖映新春 活动时间:1月29日-2月4日 活动地点/平台:上海影视乐园 活动内容:借助先进的电影置景技术,以及沉浸式表演的巧妙演绎,真实再现五大影视剧中的经典场景。在弥漫着各个时代独特气息的石库门深处,举办一场怀旧与创新交融的老上海新年“弄堂集会”,同时,一系列富有地方特色的民俗表演也将精彩纷呈。 参与方式:详见上海影视乐园微信小程序等官方平台,咨询电话021-57600061 活动名称:欢乐中国年 活动时间:1月28日-2月16日 活动地点/平台:上海欢乐谷 活动内容:初一至初六:1.近距离观看非遗火壶表演,一起感受中国非遗魅力。2.英歌舞团队打造“过年最强气氛组”,跳热血震撼的中华战舞迎新春。3.连续6天新年音乐烟花秀再度升空,在璀璨烟花中共度新春佳节;初一至初七:新春欢乐写福字,新年写新“福”,万事皆安康。 参与方式:购票入园参与,详见上海欢乐谷微信公众号 活动名称:2025上海辰山植物园迎春花展 活动时间:1月27日-2月16日 活动地点/平台:上海辰山植物园 活动内容:以“金蛇迎春 五福临门”为主题,主要以牡丹和高山杜鹃为主打花卉,围绕中国春节的传统元素组合植物给市民游客献上独具辰山特色的第一波早春花海。此外,开展丰富多彩的主题活动,营造一个春意扑面、欢乐祥和的喜庆氛围。 参与方式:购票入园,详见上海辰山植物园微信公众号 活动名称:“金山古镇过大年,文明健康度新春”——2025年金山区“我们的节日·春节”系列活动(山阳镇) 活动时间:1月28日-2月12日 活动地点/平台:金山嘴渔村景区、山阳田园 活动内容:以“寻年味、享年趣”为主题,在金山嘴渔村举办非遗集市“赏非遗 看民俗 品美食 玩文创”;山阳田园举办年味节,推广特色农产品。 参与方式:线下直接参与 活动名称:“金山古镇过大年,文明健康度新春”——2025年金山区“我们的节日·春节”系列活动(张堰镇) 活动时间:1月28日-2月4日 活动地点/平台:张堰镇 活动内容:以“欢喜过大年 古镇迎新春”为主题,围绕张堰镇内的建筑可阅读资源,推出集参观、美食、购物、采摘、住宿等内容的活动项目。 参与方式:线下直接参与 活动名称:“金山古镇过大年,文明健康度新春”——2025年金山区“我们的节日·春节”系列活动(枫泾镇) 活动时间:1月28日-2月12日 活动地点/平台:枫泾古镇 活动内容:以“跨吴越结界·游不夜枫泾”为主题,在古镇界河、大门、三桥广场等打造枫泾状元、蛇年特色灯组,看丰富多彩的年戏节目,包括古风歌舞、古风乐器、渔灯巡游等,逛非遗年集,现场展现土布、黑陶、农民画等非遗技艺,送新年福利,打卡迎财神。 参与方式:线下直接参与 活动名称:朱家角古镇“巳巳如意启新春”——角里过大年活动 活动时间:2月2日 活动地点/平台:朱家角古镇 活动内容:开展民俗大戏巡演、瑞狮采青吐福、民俗舞狮互动、“财神”巡游送福、“蛇”尖上的传统美食市集等活动,展现朱家角独特的文化魅力。 参与方式:免费参与 活动名称:东方绿舟“灵蛇贺岁 彩色绿舟” 活动时间:1月28日-2月4日 活动地点/平台:东方绿舟园区 活动内容:园区大红灯笼高挂,年味儿四溢,开展新春巡游、民俗体验(DIY冰糖葫芦、写福字等)等活动,更有 “风动艺术” 系列景观:听风的声音、看风的形状、观风的样子。 参与方式:详见东方绿舟微信公众号;咨询电话021-59233000*销售部 活动名称:上海蟠龙天地“巳物影·江南年” 活动时间:2024年12月-2025年2月 活动地点/平台:上海蟠龙天地 活动内容:乙巳蛇年之际,蟠龙天地特别邀请非遗彩灯传承人结合原创设计,在江南水系间打造巨型水上灵蛇“巳物”彩灯。蟠龙水集在乙巳蛇年新春之际变身乙巳庙会,以年宵花、手作鱼灯、各色年货装点,非遗手艺、手作文创、自然体验摊主聚集,带来超多新年新体验!街巷间灯影舞龙归来,新春篝火在绿地间点燃,今年冬天,就在蟠龙迎新,感受新年的另一种写法! 参与方式:免费参观,咨询电话021-64866486 活动名称:2025年崇明元宵节民间艺术展示活动 活动时间:2月12日 活动地点/平台:城桥镇八一路步行街 活动内容:舞台演出、行街表演、非遗工坊、年俗市集等精彩纷呈的活动内容,覆盖各个时段,让市民游客充分体验民俗文化带来的热闹氛围。 参与方式:现场参与 活动名称:东海瀛洲新年祈福第一游——灵蛇送福,巳巳寿安 活动时间:1月25日-2月12日 活动地点/平台:金鳌山 活动内容:以东海瀛洲新年祈福第一游——灵蛇送福,好巳发生为主题,结合庙会集市、素斋美食、咖啡茶饮、祈福产品等,旨在围绕东海瀛洲的文化传统,打造新年祈福的文旅场景。 参与方式:现场参与 活动名称:“灵蛇送福 巳巳如意”迎新春系列活动 活动时间:1月28日-2月2日 活动地点/平台:瀛东度假村 活动内容:崇明糕制作体验、美食市集、怀旧游戏互动、垂钓等。 参与方式:仅对瀛东度假村内住宿、用餐游客开放,需提前预约(部分项目需额外收费) 活动名称:上海天文馆新春系列活动 活动时间:活动一:1月29日;活动二:1月30日;活动三:1月31日;活动四:2月1日;活动五:2月3日;活动六:2月4日 活动地点/平台:上海天文馆(上海科技馆分馆 活动内容: 活动一:小伽利略课堂《蛇舞夜空》 活动二:数字实验室《宇宙放大镜》 望远镜是天文学家观测宇宙的重要工具。对于遥远的星系,这些放大镜又是如何工作的呢? 活动三:星空探索营活动《火星冲日》 夜幕降临,你是否发现天边有一颗红色的亮星?让我们一起在火星冲日之际,来探索地球的姊妹星球吧! 活动四:新春音乐会 新春佳节之际,星空音乐会将呈现一场喜气洋洋的音乐表演,现场观众将有机会领略中外名曲,感受新春氛围。 活动五:邂逅星空—今日太阳 当下我们正处于太阳活动极大期,为大家提供一次近距离观察太阳光球层和色球层特征的机会。 活动六:天文快闪—曲苑星坛 参考传统曲艺模式,以说书、相声等形式,将天文与古诗词、传统节俗及其他优秀传统文化相融合。" 参与方式: 活动一、二、三:线上预约 活动四、六:现场参与 活动五:现场参与(如遇阴雨天气,活动取消) 活动名称:上海海昌海洋公园新春活动——龙宫神仙节 活动时间:2024年12月28日-2025年2月23日 活动地点/平台:上海海昌海洋公园 活动内容:以龙宫为文化之引,灵蛇献瑞为故事概念,重磅打造龙宫神仙节系列主题活动。 参与方式:详见上海海昌海洋公园微信公众号 活动名称:中国航海博物馆春节系列活动 活动时间:活动一:1月29日-2月4日;活动二:1月29日;活动三:1月31日;活动四:2月2日;活动五:2月3日 活动地点/平台:中国航海博物馆 活动内容: 活动一:中海博新年特别活动——共绘百米长卷 共绘百米长卷,喜迎蛇年新春。 活动二:共赏中国航海科技成就 中海博邀您踏上航海红色之旅,通过展区探索、视频欣赏和手作“雪龙”号破冰船模型。 活动三:力与美的完美结合 中海博邀您参与航海艺术之旅,通过“榫卯寻踪”“榫卯欣赏”“榫卯拼搭”“手作榫卯桌椅”等趣味环节,感受榫卯连接的独特魅力。 活动四:未来航海家stem课程 课程综合利用博物馆相关资源,以展区探究、动手实践、技能比拼等形式,鼓励学生像科学家、工程师一样思考问题、解决问题,探索航海科技的奥秘。 活动五:探寻中国古船发展历史 航海时光之旅课程通过“展区探索”“专题讲座《船舶进化简史》”“手作体验:绿眉毛船模”等环节,带您深度探索中国古船发展历史。 参与方式:详见中国航海博物馆微信公众号报名参与 活动名称:2025“品一碗人间烟火” “蛇”尖上的非遗 活动时间:2024年12月31日-2025年2月21日 活动地点/平台:全市 活动内容:集合全市传统美味、年味相关的非遗手艺、非遗餐厅、民俗活动、互动体验等,结合生肖蛇的特点,通过线上、线下等创意融合的方式,同步开展有特色、有创意的非遗新体验活动。 参与方式:详见“非遗新体验”微信公众号 活动名称:暖春“申”活 乐游上海过大年 活动时间:即日起-2月15日 活动地点/平台:大众点评App 活动内容:春节期间,大众点评必吃榜开启暖春“申”活 乐游上海过大年活动,重点推荐上海春节民俗、热门景点及地道美食,并通过精选必吃榜餐厅、任务抽奖,将旅游与美食融合,打造沉浸式的年味盛宴。 参与方式:活动期间上大众点评搜索“必吃榜春节上海”,即可进入页面参与活动。 活动名称:新春巴士趣游 活动时间:即日起-2月12日 活动地点/平台:都市观光巴士小程序/线下站点 活动内容:活动期间推出 “新春巴士欢乐套票”。 参与方式:都市观光巴士小程序/线下站点 活动名称:灵蛇启新岁,在沪过新年 活动时间:春节期间 活动地点/平台:滴滴出行App 活动内容:发放5折优惠券(最高抵扣80元),每天指定区域内出发或到达可用,每日可领取一张券,限量20000张,限快车及特惠使用,优惠券仅当日可用。 参与方式:详见滴滴出行App相关活动页面 活动名称:锦江丽笙酒店春节优惠活动 活动时间:即日起-2月28日 活动地点/平台:锦江丽笙酒店上海地区部分酒店/锦江丽笙酒店全国酒店 活动内容:即日起-2月28日,锦江丽笙酒店古埃及文明大展客房通兑套餐爆款返场,套餐覆盖锦江丽笙酒店旗下上海地区17家酒店1晚住宿及2张古埃及文明大展绿色通道门票;即日起-2月23日,针对锦江丽笙酒店旗下所有酒店,推出提前预订送双人免费早餐,会员预订更享最高8折日历房新年专属折扣。 参与方式:详见锦江荟App 点击查阅大图 *以上活动信息仅供参考,具体以实际举办为准。 编辑:刘义 特别声明 由于条件所限,可能出现未署名的原创图片或文字,在转载之前无法与权利人联系授权及稿酬事宜。热忱欢迎权利人与编辑部联系署名授权、稿酬等事项。 推文内容信息供参考,以现场实际情况为准。 邮箱:simonedeb@163.com





























































