为认真贯彻党的二十届三中全会精神,落实十二届市委历次全会精神,深入践行“人民城市”理念、推进构建“四个人人”城市治理共同体,1月24日,2025年上海“15分钟社区生活圈”行动推进暨优秀案例交流会召开。
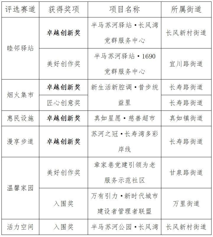
会上发布了2024年度上海“15分钟社区生活圈”优秀案例评选结果。经专家评审和公众投票,普陀区共有6个街道的8个项目,总计获得9个奖项。尤其是份量最重的“卓越创新奖”(一等奖),普陀区在十个赛道中共计斩获四席,获奖数量和质量在全市均名列前茅。
优秀案例颁奖现场
(左右滑动查看更多)
今年,普陀区“15分钟社区生活圈”营造行动亮点突出,涌现出大量优秀案例,经评委会综合考虑各区项目质量、获奖率、报送数量及工作积极性,普陀区被授予“2024年度优秀组织者”奖。

优秀组织奖颁奖现场
会上,普陀区介绍了构建半马苏河党群服务阵地体系、打造善治善成新图景的经验做法。打造温暖会客厅,织密党群阵地网络,通过建设“半马苏河”党群服务矩阵,规划“卓越启航”水岸发展标杆,完善“亲水空间”全域服务体系,让会客厅“有颜、有料、有温度”。扩大温馨朋友圈,聚合共建共治力量,坚持把最好资源留给人民,用优质供给服务人民。共画温情同心圆,建设共情共享岸线,形成“四个人人”的城市治理共同体。

半马苏河党群服务阵地
在圆桌讨论环节,上海普陀城市更新建设发展有限公司作为烟火集市赛道的获奖代表,向大家介绍了普陀区昔步·统益里引领“新生活、新腔调”的鲜活经验。统益里传承历史文脉,在运营中引入潮流元素与艺术主题活动来体现人文气息,并通过各类品牌餐饮店铺的入驻来打造融合创意街区,再现烟火气。

昔步space项目效果图
2025年,普陀区规划资源局将继续保持好状态、延续好劲头、推广好做法,展现出“人民城市”规划建设的核心价值和实践要求,不断创造显示度高、示范性强的社区生活圈典型示范,推动普陀区“15分钟社区生活圈”行动再上新台阶。

资料:区规划资源局
编辑:吴兴婷
点击下方了解更多
普陀区总工会推出“暖‘新’十条”举措,将服务送到新就业形态劳动者心上!
各地“土特产”汇聚普陀, 足不出沪尽享春节年货盛宴
普陀区“未成年人国家版图意识教育进校园”点亮爱国之心,寒假课堂焕发新活力
春节假期就在眼前,来普陀这个口袋公园,离春天更近一步→
分级赋能,韧性升级,看万里智慧社区进阶之路