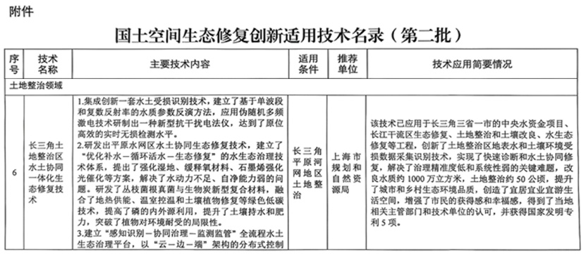
上海市规划资源局致力于推动生态修复领域的创新实践,积极探索各类生态修复技术的应用研究。1月14日,经市规划资源局推荐,市地矿集团牵头研发的“长三角土地整治区水土协同一体化生态修复技术”成功入选自然资源部《国土空间生态修复创新适用技术名录(第二批)》。 目前,自然资源部国土空间生态修复创新适用技术名录已发布两批,其中土地整治领域共有3项,“长三角土地整治区水土协同一体化生态修复技术”为该领域第二批唯一入选技术。
该生态修复技术适用于长三角平原河网地区面临的水动力不足、自净能力较弱、水土环境受损的土地整治区,可有效提升生态系统的稳定性。
该技术集成创新了一套土地整治区地表水和土壤环境受损数据采集识别技术,实现快速精准的诊断评估;研发水土协同生态修复技术,解决治理精准度不足和系统性较弱的关键问题;构建全流程生态治理平台,实现调查、治理和监管等生态修复工作的智能化管理。

该技术已在长三角及全国范围成功应用于百余个项目,累计提升水质约1000万立方米,土地整治50公顷。通过实地生态修复实践验证,不仅提升了生态系统的健康和可持续发展,也有力的促进了生态修复技术的升级,引领产业结构的优化调整。
上海市规划资源局将继续做好全域土地综合整治工作,致力于将沪派江南的独特韵味与现代生态理念相融合,通过科学规划与资源配置,强化生态修复项目的实施力度,为上海打造成为具有国际影响力的生态之城提供坚实支撑与强劲动力。
(供稿:乡村规划处、市地矿集团)