上新啦!
复旦大学科技工作者
不断攻坚克难
近期又取得了一系列
瞩目的成果与突破
小编整理了2024年12月的部分科研成果
速速一睹为快!
科研奖励
1. 复旦2人获何梁何利基金奖

12月3日,2024何梁何利基金科学与技术奖在京颁出。
中国科学院院士、复旦大学副校长、现代物理研究所马余刚教授获“科学与技术进步奖”,马余刚院士深耕中高能核物理研究,取得了一系列具有重要国际影响的成果,推动中国高能核物理实验队伍进入国际前沿领域。
集成芯片与系统全国重点实验室、芯片与系统前沿技术研究院、微电子学院刘琦教授获“科学与技术创新奖”,刘琦教授专注于“新型存储器”领域研究,建立了创新的实验方法,在纳米尺度下揭示了阻变微观机制,发现了存储性能调控规律,并提出了掺杂改性等调控策略,为构建高性能阻变存储器件奠定了科学基础。这是我校科学家首次获得创新奖。
新闻链接:
https://news.fudan.edu.cn/2024/1220/c3164a143690/page.htm
2. 脑科学转化研究院彭勃教授、复旦大学附属肿瘤医院副院长江一舟荣获第三届钟南山青年科技创新奖

12月10日,第三届钟南山青年科技创新奖公布,脑科学转化研究院彭勃教授、复旦大学附属肿瘤医院副院长江一舟教授荣获本届第三届钟南山青年科技创新奖,“共和国勋章”获得者、中国工程院院士钟南山为获奖者颁奖。
彭勃教授,博士生导师、脑科学转化研究院院长助理。从事神经免疫学研究。2022年9月,担任脑科学与类脑研究国家科技重大专项(中国脑计划)胶质细胞项目中最年轻的常规项目首席科学家。担任欧洲胶质细胞会议的程序委员会委员,是唯一的亚洲委员;参与起草全球小胶质细胞专家共识,是唯一的国内起草人;自2020年起被Elsevier(爱思唯尔)评为中国高被引学者;在包括Cell、Nature Neuroscience、Neuron、Cell Stem Cell、Immunity 等高水平学术期刊担任特约审稿人。
江一舟教授,国家杰出青年科学基金、优秀青年科学基金获得者。主持国家重点研发计划、上海市自然科学基金等多项国家级和省部级课题。以“乳腺癌分子分型和精准治疗”为主线开展系列研究,总结三阴性乳腺癌“复旦分型”,显著提升患者疗效。通讯作者发表Cancer Cell、Science Translational Medicine、Cell Research、Nature Cancer、Nature Genetics、Lancet Oncology、Cell Metabolism、Nature Chemistry 等国际重要期刊论著,总计他引6000余次。获得上海市科技进步奖一等奖、中国抗癌协会科技奖一等奖、全国青年岗位能手、达摩院青橙奖、上海青年科技英才、上海市卫生健康系统“银蛇奖”一等奖、上海市青年五四奖章标兵等。
新闻链接:
https://mp.weixin.qq.com/s/SMx51R9ldshyoJxShuUn-A
https://mp.weixin.qq.com/s/5yIg4_Qv3hgZPgqSeigB6w
3. 现代物理研究所周波教授荣获第二届杨福家核科技青年人才奖

12月12日,上海市核学会公布了第二届杨福家核科技奖获奖名单并举行了颁奖仪式,现代物理研究所(核科学与技术系)周波教授荣获本届“杨福家核科技青年人才奖”。周波教授主要从事原子核结构的理论研究工作。当前研究方向是原子核中的多体计算,原子核集团结构和α凝聚态研究。
新闻链接:
https://imp.fudan.edu.cn/c8/c2/c45420a706754/page.htm
4. 复旦大学附属华山医院教授郁金泰荣获“树兰医学青年奖”

12月13日,第11届“树兰医学奖”颁奖。复旦大学附属华山医院教授郁金泰荣获“树兰医学青年奖”。郁金泰长期从事阿尔茨海默病(AD)的临床及基础研究,从AD防控的国家重大需求出发,在科技创新2030-“脑科学与类脑研究”重大项目等支持下,带领团队牵头建立中国健康衰老与痴呆社区队列(HEAD)和中国人AD生物标记物和生活方式研究队列(CABLE),围绕AD发病机制、精准预防诊断和治疗深入研究,取得一系列创新成果,相关成果发表在Cell、Nature Human Behaviour、Nature Aging 等学术杂志。
新闻链接:
https://mp.weixin.qq.com/s/q1UjLQ7lRIYFvlfArfSJIQ
5. 复旦大学附属中山医院周俭教授荣获2024年度吴阶平医药创新奖

12月15日,复旦大学附属中山医院周俭教授荣获2024年度吴阶平医药创新奖。周俭教授从业30多年来,在汤钊猷院士和樊嘉院士的指导下,致力于肝癌的临床和转化研究,迄今共主刀完成肝肿瘤切除和肝移植手术逾万例;在肝癌早期诊断、个体化治疗、外科术式创新等方面成绩显著,为提高我国肝癌诊治水平、确立我国肝癌临床及研究的国际引领地位作出重要贡献。以第一或通讯作者发表SCI论文132篇;发明专利18项,转化18项。获国家科技进步二等奖4次(第一完成人1次,第二完成人2次),国家科技进步一等奖1次。
新闻链接:
https://mp.weixin.qq.com/s/uMfgxU1jUc8i4fjoRYLu1w
科技合作与成果转化
1. 复旦大学与中国科学院长春光学精密机械与物理研究所签署合作协议

12月17日上午,复旦大学与中国科学院长春光学精密机械与物理研究所签署合作协议。2019年双方首次签约,此次续签将进一步创新合作模式,开展更全面深入的合作。中国科学院长春光机所所长、中国工程院院士张学军,复旦大学校长、中国科学院院士金力代表双方签约。签约仪式后,复旦-长光科技论坛举行。双方专家学者作学术报告,课题组研究对接,进行深入交流。
新闻链接:
https://news.fudan.edu.cn/2024/1217/c1247a143661/page.htm
2.创新疫苗共性平台研发校企联合实验室在复旦上医揭牌成立

12月18日,“创新疫苗共性平台研发校企联合实验室”在复旦大学上海医学院揭牌成立。联合实验室由复旦大学和重庆华智生物制药有限公司、华淞(上海)生物医药科技有限公司共同建立,依托上海市重大传染病和生物安全研究院运行。联合实验室将围绕国家战略需求、面向人民生命健康需要,充分发挥科研和市场的各自优势,建立在病毒样颗粒共性平台技术进行前沿科学和市场实际需求相结合的探索性、实用性研究。
新闻链接:
https://shmc.fudan.edu.cn/news/2024/1223/c1891a143752/page.htm
3.船舶+AI!复旦&江南造船来了

12月23日上午,复旦大学与江南造船集团签署战略合作协议,并共建船舶+AI联合实验室,联合攻关智能船舶技术,开启校企产学研合作新篇章。在江南造船(集团)有限责任公司党委书记、董事长林鸥和复旦大学校长金力见证下,江南造船(集团)有限责任公司党委委员、副总经理朱明华与复旦大学常务副校长许征代表双方签约。现场,船舶+AI联合实验室揭牌。复旦大学与江南造船集团正站在服务强国建设的历史节点上,双方充分利用双方平台,联合组建多学科联合攻关团队,加大项目谋划储备力度,合力建设好“船舶+AI”相关科研平台,力争建成国际上有特色、有影响力、具有创新力的基地。希望双方服务好新工科建设,充分发挥复旦大学综合性研究型大学的基础研究优势和江南造船集团的工程转化能力,优势互补,凝聚成有新工科特色的科研攻关团队,持续产生一批创新性合作成果。
新闻链接:
https://news.fudan.edu.cn/2024/1223/c4a143759/page.htm
4.复旦大学与欧普照明强强联手,成立全球智慧照明校企联合实验室

12月29日,复旦大学迎来了信息学院光源与照明工程系成立40周年的辉煌时刻,同时,也恰逢我国电光源研究的开拓者、“中国照明之父”蔡祖泉教授诞辰100周年。在这个意义深远的日子里,各界嘉宾齐聚一堂,共同见证欧普照明与复旦大学联手成立全球智慧照明校企联合实验室的重要时刻。该实验室将依托复旦大学电光源研究所的科研优势,结合欧普照明的市场应用经验,聚焦智慧、低碳、健康等照明技术的前沿探索。这标志着双方在产学研深度融合方面迈出了坚实的一步,是共同致力于照明技术创新与人才培养的又一重要举措,也预示着照明行业将迎来更多科技创新和产业升级的机遇。
新闻链接:
https://mp.weixin.qq.com/s?__biz=MzUxODc1ODU5Ng==&mid=2247521773&idx=1&sn=9e904ab27fcd36e313749bca0a190105&chksm=f81be6769a1de3fbf7a7827d63f8a6bf9e4c20ffb5bad9c792a6493676ff0906437094d3a917&scene=27
5.复旦大学与江苏鑫蕴模塑科技有限公司共建先进汽车照明技术校企联合研究创新中心

12月29日,鑫蕴模塑科技联合复旦大学创立的先进汽车照明校企联合创新研究中心揭牌。该中心实现了光学照明基础理论研究的突破,进行近光灯自由曲面、以及车灯增强识别系统技术开发。
新闻链接:
https://mp.weixin.qq.com/s?__biz=MzUxODc1ODU5Ng==&mid=2247521773&idx=1&sn=9e904ab27fcd36e313749bca0a190105&chksm=f81be6769a1de3fbf7a7827d63f8a6bf9e4c20ffb5bad9c792a6493676ff0906437094d3a917&scene=27
科研进展
数学物理领域
1.物理学系张童、封东来教授团队揭示超导体磁通钉扎的微观机理

磁通钉扎的微观机理(a)层状超导体磁通钉扎示意图。(b)单磁通涡旋附近的磁场、能隙和束缚态分布。(c) 11T磁场下FeSe超导层磁通成像,绿色箭头指向被钉扎磁通,黄色箭头指未钉扎的“自由”磁通。(d)钉扎和自由磁通中心的隧道谱对比。(e)跨越钉扎磁通中心的隧道谱。(f)钉扎磁通偏移导致钉扎能变化,可导出钉扎力。(g)模型计算得到钉扎磁通中局域序参量增强。(h)钉扎磁通中束缚态的移动。
12月5日,物理学系张童、中国科学技术大学封东来与南京大学王锐、中科院物理所董晓莉合作,利用高分辨率隧道谱学结合输运测量与模型计算,揭示了超导体磁通钉扎的微观机理。即杂质和磁通态的相互作用增强了磁通中的相对配对强度,使磁通束缚态发生能移而降低了系统能量。该微观钉扎机制超越了传统的唯像理解,为设计寻找强钉扎中心来提高超导体临界电流提供了依据。相关工作以“Revealing the Microscopic Mechanism of Elementary Vortex Pinning in Superconductors”为题发表于Phys. Rev.。
新闻链接:
https://phys.fudan.edu.cn/c1/64/c7609a704868/page.htm
原文链接:
https://journals.aps.org/prx/abstract/10.1103/PhysRevX.14.041039
化学材料领域
1.材料科学系王飞教授团队在宽温高稳定锂金属电池共晶电解液领域取得进展

弱溶剂化共晶电解液的设计原则
12月9日,材料科学系王飞教授团队利用弱溶剂化四氢吡喃(THP)溶剂设计了一种新型共晶电解液,在保持电化学和热力学稳定性的同时,进一步改善了其与金属氧化物正极和锂金属负极的相容性,为高温高压锂金属电池电解液的开发提供了一条有效途径。相关研究成果以“Weakly solvating cyclic ether-based deep eutectic electrolytes for stable high-temperature lithium metal batteries”为题,发表于Angewandte Chemie International Edition。该研究证明了基于THP的弱溶剂化共晶电解液对于提高金属氧化物正极和锂金属负极高温稳定性的积极意义。通过阴离子效应,该共晶电解液中的游离溶剂得到有效锚定,体相稳定性提高,并诱导生成了稳定的电极-电解液界面相。此外,该电解液可以最大限度地减少LMO正极和电解液间的副反应,缓解过渡金属溶出引起的结构退化。因此,使用该共晶电解液的Li||LMO电池在高温下,表现出卓越的循环和储存稳定性。该研究为基于弱溶剂化效应的共晶电解液在高温锂金属电池中的应用提供了概念性验证,并为高温高压下锂电池电解液的开发提供了一条新的途径。
新闻链接:
https://mse.fudan.edu.cn/c5/8a/c22913a705930/page.htm
原文链接:
https://doi.org/10.1002/anie.202419653
2.高分子科学系千海教授团队通过环状拉伸策略实现力敏分子反应性的精准调控

环状拉伸策略抑制力致逆DA反应及其在多层次力化学反应中的应用
12月10日,高分子科学系千海教授团队在《德国应用化学》(Angewandte Chemie International Edition)期刊发表了题为“Versatile Mechanochemical Reactions Via Tailored Force Transmission in Mechanophores”的研究论文。课题组首次提出通过环状拓扑拉伸策略来改变力敏分子中机械力的传导方式从而实现力敏分子反应性的精准调控(图1)。该研究以传统的蒽-马来酰亚胺(AM)线性力敏分子为对象,通过将蒽分子9,10位环接,成功构建了具有环状拓扑拉伸结构的环状力敏分子。当机械力随着高分子链传递到力敏分子时,与传统的线性拉伸结构相比,环状拉伸策略显著抑制了力诱导的逆Diels-Alder(DA)反应的反应速率和效率。在此基础上,作者将环状拉伸和线性拉伸的AM力敏分子分别与螺吡喃(SP)共价结合,构筑了串联的双力敏分子体系,实现了层级化机械力化学反应的激活。以上研究表明,通过调整力敏分子的几何拓扑拉伸结构,可以有效地调控力传导路径,进而改变力敏分子的力化学反应性。这一策略为层级化、智能机械力响应材料的设计提供了新的思路,并为开发具有多功能性和优异可控性的力化学系统开辟了新途径。环状拓扑拉伸策略有望成为未来高分子机械力化学研究中的重要工具,为拓展力敏分子的应用场景奠定了基础。
新闻链接:
https://polymer.fudan.edu.cn/c6/07/c32872a706055/page.htm
原文链接:
https://onlinelibrary.wiley.com/doi/10.1002/anie.202415353
3.材料科学系步文博教授团队在p-n双分子卟啉异质纳米光电极实现单个神经元高时空分辨调控

纳米光电极ZnAuPN在神经调控中的光电转移与电荷注入过程示意图
12月13日,材料科学系/聚合物分子工程国家重点实验室步文博教授、刘艳颜青年研究员联合悉尼科技大学/宁波东方理工大学金大勇院士、华东师范大学陈缙泉教授,在Nature Communications期刊发表了题为“Ultra-fast photoelectron transfer in bimetallic porphyrin optoelectrode for single neuron modulation”的研究论文。该研究团队设计并制备了一类可响应近红外光的新型p-n双分子异质卟啉纳米光电极,具备超快的分子间能量转移速率(~66 ps)和分子间电荷转移速率(~0.5 ps),光诱导电荷分离和传递效率高达97%,实现了超快的单个神经元的高时空分辨率调控。该研究开发的新型纳米电极展示了卓越的光电性能,成功实现了颅外高时空分辨率单个神经元的精准调控,为单个神经元的精准调控提供了一种非基因编辑的新方法。相比于光遗传学中所需的300-400 mW/cm2激光强度,该纳米光电极所需的激光强度降低了约五倍,有效避免了脑组织的热损伤。该纳米光电极不仅可以精确调控单个神经元及复杂神经回路,从而推动神经生物学研究的发展,同时也在药物成瘾、糖尿病周围神经病变和视力恢复等神经疾病的非侵入性治疗中展现了广泛的应用前景。
新闻链接:
https://mse.fudan.edu.cn/c8/15/c22913a706581/page.htm
原文链接:
https://doi.org/10.1038/s41467-024-54325-8
4.材料科学系梁子骐教授团队探讨“压电增强热电”离子凝胶及多模态自供电医疗传感器应用

12月16日,材料科学系梁子骐教授团队联合长征医院骨科徐辰副教授以及上海硅酸盐所柏胜强研究员和陈立东院士在Advanced Materials上发表了题为“Piezoelectric-Augmented Thermoelectric Ionogels for Self-Powered Multimodal Medical Sensors”的研究论文。该论文首次探讨了材料压电和离子热电性能的叠加作用,提出并验证了“压电增强离子热电”的创新概念。基于这种对双参数高度敏感的特性,研究团队成功开发了一种嵌入式、自供电、多模态感知的凝胶传感器可应用于多个场景,分别搭载于动脉导管和医用负压吸引海绵中,实现了临床诊疗中对温度、压力和湿度的同步精确检测。基于材料的温度–压力双参数灵敏特性,团队设计了两种分别以动脉导管和医用海绵为载体的离子凝胶传感器。通过建立猪出血性休克模型,全面验证了离子凝胶传感器在实际生物体疾病发生过程中的多指标监测可行性。与传统传感器相比,离子凝胶传感器不仅趋势一致,且由于信号点更为密集,能呈现更多细节变化。这些成果展示了该技术在临床领域的巨大潜力,尤其适用于当前缺乏相关精密压力、湿度、温度监测手段如VSD应用中,具有非常重要的临床价值与传感器应用的划时代的意义。
新闻链接:
https://mse.fudan.edu.cn/c8/e3/c22913a706787/page.htm
原文链接:
https://doi.org/10.1002/adma.202414663
5.信息科学与工程学院左光正团队提出一种兼具高电导率和高塞贝克系数的有机热电材料的结构设计策略

材料结构设计策略及材料化学结构。a) PM6系列材料,包括PBDB-O,PBDB-T和PM6。b) PTB7-Th系列材料,包括PBDTTT-E,PBDTTT-E-T,PTB7和PTB7-Th。
12月24日,信息科学与工程学院青年研究员左光正团队提出了一种有机热电材料的两步结构设计策略:首先,将聚合物主链扩展为二维结构,改善了分子堆积和电荷迁移率,从而提高了电导率。其次,引入氟原子进一步提升分子排列的有序性,同时对主链骨架上静电势分布干扰提升能量无序性,来提升塞贝克系数。通过此两步合成策略,可合成制备同时具有高电导率及塞贝克系数的热电材料。基于这一策略,在 PM6系列中实现了功率因子(PF)提升~32倍;在PTB7-Th体系中获得了高达155 μW·m⁻¹·K⁻²的优异热电性能。该设计策略为高性能有机热电材料的开发提供了新的思路。相关研究成果以“Two-Step Design Rule for Simultaneously High Conductivity and Seebeck Coefficient in Conjugated Polymer-Based Thermoelectrics”为题,发表在Advanced Science 期刊上。该研究为设计兼具高电导率和高塞贝克系数的共轭聚合物提供了重要的理论依据和实验指导。
新闻链接:
https://mp.weixin.qq.com/s/VD-mAlpWHRWWPEv6jSKy3g
原文链接:
https://onlinelibrary.wiley.com/doi/10.1002/advs.202409382
6.高分子科学系聂志鸿/桑玉涛教授团队构筑纳米粒子共聚物的精准构筑与多层级响应

12月25日,高分子科学系聂志鸿/桑玉涛教授团队通过精确调控带有相反电荷的二元聚合物接枝NPs之间的静电相互作用,成功在水溶液中构筑了具有pH多层级响应的交替纳米共聚物(ANCPs)。静电相互作用是一种快速且有效的水相体系组装驱动力,然而,如何精确控制并利用配体间的静电作用力一直是一个难题。在这项工作中,研究团队巧妙地设计了NP表面的配体结构,使得带有相反电荷的聚合物接枝NPs能够作为纳米单体,通过形成特定的“键”而共聚成ANCPs。
多层级响应性的ANCPs不仅具有pH响应的链间距,而且能够实现pH响应的可逆组装与解组装。此外,ANCPs还能在复杂的水溶液环境中保持稳定的性能。这项工作为制备具有刺激响应性的纳米材料提供了新的思路,在生物传感、光学和电子器件等领域具有潜在的应用价值。
新闻链接:
https://polymer.fudan.edu.cn/d0/54/c32871a708692/page.htm
原文链接:
https://onlinelibrary.wiley.com/doi/10.1002/anie.202401828
7. 高分子科学系陈茂教授团队通过机器学习启发“电荷转移络合物”新解

利用“电荷转移络合物”效应调控传统自由基交替共聚的分子量分布
12月25日,高分子科学系陈茂教授团队(PolyMao)将蒙特卡洛动力学模拟与机器学习贝叶斯优化相结合,绘制了传统自由基共聚反应的分子量分布谱图,意外发现交替共聚反应具有产生低分散共聚物的显著趋势(MWD<1.5)。陈茂团队的机器学习方案主动避免了CTC干预,发现了不同寻常的MWD趋势,揭示了在传统交替共聚中有望通过影响CTC调控MWD,首次提出了“低CTC”获得窄MWD、“高CTC”获得宽MWD的假设。以此为基础,研究团队合成了超过30种不同化学结构的交替共聚物(MWD<1.4),实现了二元、三元、四元交替共聚反应,制备了十克级的共聚产物。该工作揭示了传统自由基交替共聚中影响分子量分布的新规律,为调控MWD提供了新途径,本文建立的机器学习-蒙特卡洛模拟框架有望为不同聚合反应研究提供新思路。该工作以“Low-Dispersity Polymers via Free Radical Alternating Copolymerization: Effects of Charge-Transfer-Complexes”为题发表在《德国应用化学》(Angew. Chem. Int. Ed.2024)。
新闻链接:
https://polymer.fudan.edu.cn/d0/55/c32871a708693/page.htm
原文链接:
https://onlinelibrary.wiley.com/doi/10.1002/anie.202409744
地球科学领域
1.大气与海洋科学系穆穆院士团队基于浅水系统分析MJO对ENSO的动力强迫作用

不同试验成员模拟的Niño 4区(N4),Niño 3区(N3)平均的海表纬向流场距平(UA)和海表高度距平(SSHA)与观测的相关系数和均方根误差。
12月1日,大气与海洋科学系穆穆院士团队以“Insights of Dynamic Forcing Effects of MJO on ENSO from a Shallow Water Model”为题在Journal of Climate期刊上发表文章。发展了考虑基流和平流项的距平浅水模型,并使用时空滤波的历史观测海表风场距平进行了集合强迫敏感性试验, 滤波方式又分为对风应力的直接滤波和考虑了更低频变率夹卷的风场滤波。通过分析模拟结果发现:(1)相比于其他“非低频”大气变率(次季节尺度非MJO变率和天气尺度变率),MJO对海表动力场的扰动占有支配地位,其中海表动力场包含了海表高度距平和纬向流场距平。(2)相比于海表高度距平,MJO可以对纬向海表流场距平造成更重要的扰动。MJO的加入可以显著提高对中西太平洋纬向流场的模拟水平,对模拟位于东太平洋的流场变率中心也不可或缺。(3)相比于La Niña事件,MJO更倾向于对El Niño造成更强的海洋动力学扰动,并在1997/98年的超强东部型事件和2004/05年的中部型事件触发之前造成了强烈的下沉次季节海洋Kelvin波。
原文链接:
https://doi.org/10.1175/JCLI-D-24-0065.1
信息领域
1. 信息科学与工程学院万景教授团队在硅-二维异质高密度嵌入式动态存储器方面取得进展

提出的新型异质嵌入式动态存储器的结构及优越的器件性能
12月10日,信息科学与工程学院万景研究员与微电子学院包文中研究员及周鹏教授团队,联合提出了一种结合硅基与二维材料的异质集成嵌入式2T-eDRAM结构。该器件结合二硫化钼(MoS2)晶体管低漏电和硅晶体管高开态电流的优点实现了紧凑的单元面积(最小至8F2),极长存储时间(最高至6000s)以及高速擦写(最高至5ns)性能。相比现有SRAM技术,集成密度提升超过10倍,而存储时长比传统DRAM提升1000 倍以上。此外,该技术采用硅基后道兼容的工艺将二硫化钼与硅芯片共集成,与当前的CMOS逻辑工艺完全兼容。该项创新技术不仅在性能上显著领先,且在产业化应用方面具有重要潜力。作为目前存储密度、存储时间和制造工艺三者之间最佳平衡的一种新型存储解决方案。该项工作以“High performance Si-MoS2 heterogeneous embedded DRAM”为题发表于Nature Communications 且申请新型发明专利 (基于异质集成的叠层2T1C-DRAM存储器件及其制备方法 ;双晶体管无电容结构动态存储器件及其制备方法) 。
新闻链接:
https://mp.weixin.qq.com/s/dNE3UN9nulYPTMfbFmU-ew
原文链接:
https://doi.org/10.1038/s41467-024-54218-w
2.信息科学与工程学院万景教授团队发明新型单晶体管存储关键器件

(a)BIS-DRAM单晶体管实现3T-DRAM功能;(b) BIS-DRAM的器件示意图,(c) 实验数据展示低读串扰和非破坏性读取能力,(d)室温下器件的存储特性,(e) 器件的高速擦写能力。
12月27日,信息学院万景教授团队创新性地发明了一种单晶体管无电容结构的动态随机存储器单元(1T-DRAM),命名为BIS-DRAM (bipolar junction transistor assisted in-situ sensing DRAM,双极型晶体管辅助原位传感DRAM),并通过工业界的先进工艺制程验证。该存储单元使用嵌入衬底的双极型晶体管作为写晶体管,将电荷存储在FD-SOI的BOX(埋氧层)与衬底界面,并通过界面耦合效应直接由顶部Si层中晶体管原位读出,同时使用顶栅实现读取选通功能。通过这种特殊的器件设计,BIS-DRAM在单晶体管布局上实现了3T-DRAM的功能,相比3T-DRAM存储密度提高10倍以上。该研究成果以“Integrating 3T-DRAM into 1T Layout with Substrate Bipolar Effect Using 22 nm FDSOI Technology”为题发表于微电子器件领域旗舰期刊 IEEE Electron Device Letters。
原文链接:
https://ieeexplore.ieee.org/document/10816627
生命医学领域
1. 生命科学学院于肖飞教授团队揭示IL-22介导的脑肠轴可减轻精神压力对机体的影响

IL-1β-TH17-IL-22通路降低机体压力应激性焦虑行为的具体机制
12月6日,生命科学学院于肖飞教授团队在Immunity发表了题目为“Elevated IL-22 as a result of stress-induced gut leakage suppresses septal neuron activation to ameliorate anxiety-like behavior”的文章,报道了在压力诱导的免疫系统早期激活阶段,肠道中的TH17细胞增多并增加白细胞介素(interleukin)22(IL-22)的产生,IL-22可通过直接抑制脑隔区神经元的激活而降低小鼠的焦虑行为,从而揭示IL-22介导的脑肠轴可减轻精神压力对机体的影响。该项研究阐述了在压力引起的免疫激活早期阶段,肠道TH17细胞增加并产生IL-22;IL-22可经破损的血脑屏障进入脑隔区直接抑制神经元激活,进而降低小鼠的压力应激性焦虑行为,从而揭示了压力应激诱导下的免疫激活早期阶段具有以前未被认识到的有益作用,可能是进化过程中机体保留应激性免疫系统激活的原因之一;同时也揭示了免疫系统在抵御精神疾病方面的积极作用。此外,该项工作也探究了IL-22对降低抑郁行为的效应,为利用IL-22治疗压力相关精神疾病提供新的思路。
新闻链接:
https://life.fudan.edu.cn/c5/33/c28140a705843/page.htm
原文链接:
https://doi.org/10.1016/j.immuni.2024.11.008
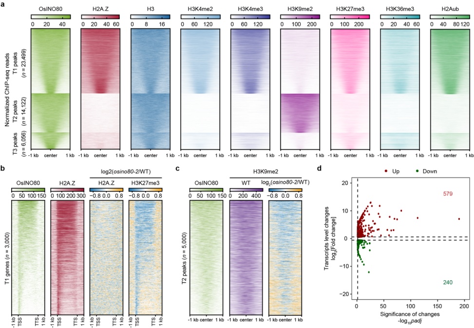
2.生命科学学院董爱武教授团队揭示染色质重塑因子OsINO80促进组蛋白H3K27me3及H3K9me2建立并维持转座子沉默的分子机制

12月30日,生命科学学院董爱武教授团队在《自然通讯》(Nature Communications)杂志在线发表了题为“The chromatin remodeling factor OsINO80 promotes H3K27me3 and H3K9me2 deposition and maintains TE silencing in rice”的研究成果。该研究阐明了水稻染色质重塑因子OsINO80在常染色质促进H3K27me3修饰建立、在异染色质促进H3K9me2修饰建立并抑制转座子激活与转座的分子机制。
新闻链接:
https://life.fudan.edu.cn/d2/47/c28140a709191/page.htm
原文链接:
https://www.nature.com/articles/s41467-024-55387-4
3.脑科学研究院/脑功能与脑疾病重点实验室高艳琴教授团队联合许智祥研究员团队揭示PTEN-mTORC1通路介导的脑外伤后长期轴突修复的新机制

12月16日,脑科学研究院/脑功能与脑疾病重点实验室高艳琴教授团队联合许智祥研究员团队,在Advanced Science上发表题为《逆转创伤性脑损伤后的持续性PTEN激活可通过Akt/mTORC1信号级联促进长期轴突再生》(“Reversing Persistent PTEN Activation After Traumatic Brain Injury Fuels Long-Term Axonal Regeneration via Akt/mTORC1 Signaling Cascade”)研究成果。该研究发现PTEN在创伤性脑损伤(TBI)后持续激活,而神经元PTEN缺失能够持续激活Akt-mTORC1通路,促进长期的神经再生和神经回路重塑。通过这一机制,PTEN缺失有助于改善神经功能,促进轴突修复和功能恢复。这些发现揭示了PTEN/Akt/mTORC1轴在TBI后神经回路重塑和皮层重塑中的重要作用,为进一步了解TBI的病理生理机制提供了新的视角,并提出了以mTORC1为靶点的潜在治疗策略,为TBI的临床治疗提供了新的理论依据和方向。
新闻链接:
https://shmc.fudan.edu.cn/news/2024/1223/c1892a143746/page.htm
论文链接:
http://doi.org/10.1002/advs.202410136
4.脑科学研究院/脑功能与脑疾病全国重点实验室张玉秋教授团队合作揭示中枢来源的IL-17A介导星形胶质细胞与神经元的相互作用促进骨癌痛的机制

脊髓星形胶质细胞释放IL-17A增强脊髓伤害性信息传递促进骨癌痛的示意图
12月17日,脑科学研究院/脑功能与脑疾病全国重点实验室张玉秋教授团队与复旦大学复旦大学附属华山医院徐文东教授合作,在Acta Pharm Sin B杂志上发表题为《脊髓星形细胞来源的白细胞介素-17A促进骨癌小鼠的痛觉敏化》(“Spinal astrocyte-derived interleukin-17A promotes pain hypersensitivity in bone cancer mice”)的研究论文,揭示抑制脊髓星形胶质细胞活化能够降低骨癌引起的脊髓IL-17A水平上调,缓解骨癌痛,该效应对不同性别小鼠具有普适性。本研究通过在小鼠股骨骨髓腔内接种Lewis肺癌细胞构建小鼠骨癌模型。模型小鼠受累骨骨髓质和骨皮质逐步破坏,荷瘤侧后肢出现明显的热痛过敏和触诱发痛,持续整个实验过程(28天);与此同时,脊髓背角星形胶质细胞持续激活,并伴有促炎性细胞因子白细胞介素17A(IL-17A)表达水平上调;但在骨癌发生和发展过程中(肿瘤接种后1-28天)未见小胶质细胞发生明显改变(在炎症痛和神经病理性痛条件下,均伴有脊髓背角小胶质细胞的大量激活)。该项研究表明,IL-17A作为胶质细胞与神经元相互作用的重要信号分子,可能成为骨癌痛治疗的新靶点。该研究对于揭示骨癌痛的中枢敏化机制和探索具有普适意义的治疗骨癌痛的新靶点都具有重要意义。
新闻链接:
https://shmc.fudan.edu.cn/news/2024/1223/c1892a143745/page.htm
论文链接:
https://doi.org/10.1016/j.apsb.2024.09.016
5.复旦大学附属肿瘤医院邵志敏教授团队发布三阴性乳腺癌新辅助治疗“中国方案”,治疗有效率提升12.1%!

12月19日,为了进一步探索卡瑞利珠单抗是否能增强中国人群,尤其是淋巴结转移较多的高危三阴性乳腺癌的新辅助化疗疗效,复旦大学附属肿瘤医院邵志敏教授作为首席研究者领衔国内共40家临床中心,开展了一项名为“CamRelief”的临床研究,该研究在常规蒽环、紫杉、铂类、环磷酰胺化疗基础上,联用中国原创免疫治疗新药卡瑞利珠单抗(一种PD-1单克隆抗体)。研究显示,经过中位14.4个月的随访,在标准化疗方案上加用卡瑞利珠单抗的患者,其病理学完全缓解率为56.8%,显著优于对照组的44.7%,绝对获益高达12.1%,达到预设的统计学检验标准。值得注意的是,该研究入组患者均为中国人群,并且淋巴结阳性患者占70.5%,III期患者比例占35.8%,远高于既往的大型研究研究(IMpassion031研究为21.2%,KEYNOTE-522研究为24.9%),对此类临床高危人群具有重要意义。
在2024年圣安东尼奥乳腺癌会议上,邵志敏教授团队发布改变三阴性乳腺癌新辅助治疗模式的临床III期关键研究成果,成为大会关注热点。《美国医学会杂志》(JAMA)也以“Camrelizumab vs Placebo in Combination With Chemotherapy as Neoadjuvant Treatment in Patients With Early or Locally Advanced Triple-Negative Breast Cancer”为题同期发表了该研究。这也是JAMA创刊141年以来,首次发表基于中国人群的乳腺癌原创新药研究,为三阴性乳腺癌的新辅助免疫治疗“中国方案”提供有力证据。
新闻链接:
https://shmc.fudan.edu.cn/news/2024/1219/c1892a143674/page.htm
论文链接:
https://doi.org/10.1001/jama.2024.23560
来 源
科学技术研究院
组 稿
校融媒体中心
责 编
殷梦昊
编 辑
蒋乐妍
▼更多复旦新闻,敬请留意复旦大学官方网站。