

上海电机学院是一所面向先进制造业及现代服务业,以工学为主,经济学、管理学、文学、艺术学、理学等学科协调发展的普通高等院校。
学校拥有临港、闵行两大校区,校园面积1147亩,现有全日制硕、本、专科在校生13400余名。现有控制科学与工程、机械工程2个一级学科硕士学位授权点,能源动力、国际商务、电子信息、机械、材料与化工、工程管理、数字经济、会计、国际中文教育、设计10个专业学位类别硕士学位授权点;有44个本科专业,其中国家级一流本科专业建设点2个,全国高校特色专业建设点2个,教育部“卓越工程师教育培养计划”专业3个,上海市级一流本科专业建设点17个,上海市应用型本科试点专业11个,上海市示范性全英语专业1个,6个专业通过工程教育专业认证,3个专业通过新文科教育专业认证。学校建有各级各类重点学科11个,“材料科学与工程”为上海市Ⅳ类高峰学科,“机械工程”为上海市Ⅱ类高原学科,“电气工程”为上海市一流学科监测建设学科,“电力电子与电力传动”“机械制造及其自动化”为上海市教委重点建设学科。
学校充分发挥行业优势,与上海电气、上海临港集团、东方航空、上海振华重工、积塔半导体等行业头部企业在人才培养、科学研究、基地建设等方面密切合作。
近年来,学校通过引进与培养并举的方式打造技术应用型师资队伍,拥有国家杰青、百千万工程国家级人选、享受国务院政府特殊津贴专家、上海领军人才等一批高层次人才。学校科研实力不断提升,获国家重大科技攻关项目、国家自然科学基金重点项目、上海市科技创新行动计划等项目立项支持。
现因学校发展需要,根据《上海市事业单位公开招聘人员办法》(沪人社规〔2019〕15号),按照公开、平等、竞争、择优的原则,面向全球招聘以下人员:
招聘时间
专任教师岗位招聘时间为即日起至2025年12月31日,额满为止。辅导员岗位即日起至2025年2月5日。
招聘岗位和数量
(一)专任教师
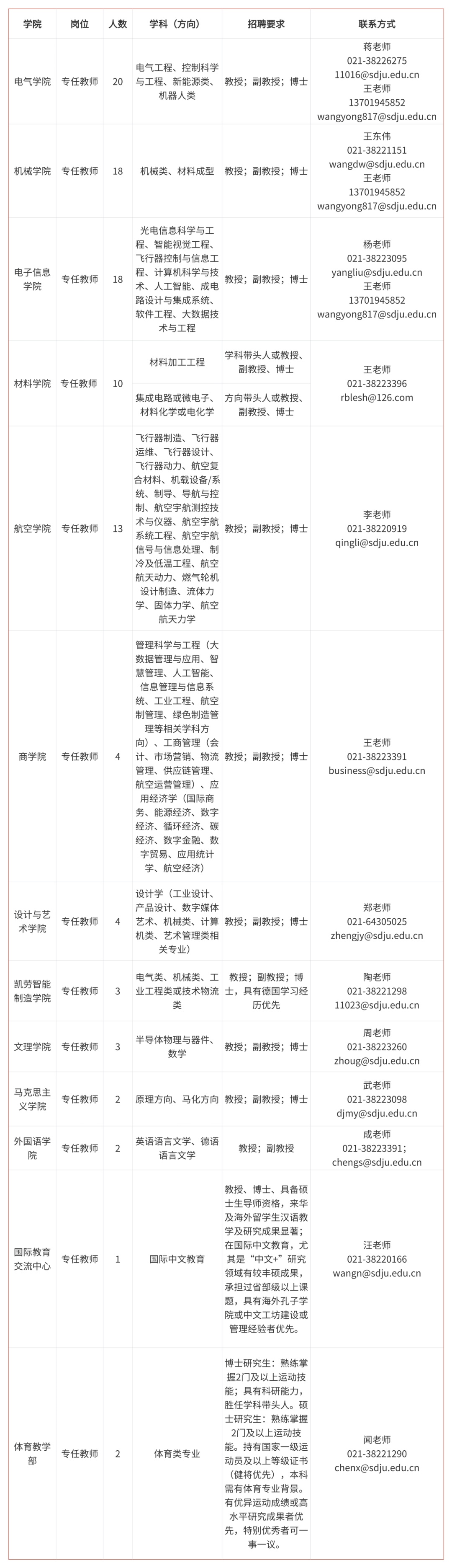
招聘专任教师100人(博士学位或副高以上专业技术职务可给予事业编制)。

点击原图查看详情
(二)辅导员
招聘辅导员9人(事业编制,其中1人为少数民族专职辅导员)。
招聘条件
1.具有良好的思想政治素质,政治立场坚定,身心健康,品德良好;
2.专任教师岗位原则上需有博士研究生学位,专业及研究方向符合学校定位及学科建设发展需要,在教学科研上有发展潜力;
3.辅导员岗位需为中共党员,硕士研究生及以上学历学位,了解学生工作事务和大学生教育及管理工作的一般规律、方法及基本知识,热爱学生工作,电气工程、机械工程、航空航天、计算机科学与技术、心理学专业等与学校学科专业相关者优先。少数民族专职辅导员,需熟悉少数民族文化和少数民族语言,能够熟练使用维吾尔语和国家通用语言文字。
4.外省市社会人员,须持有上海市居住证一年以上(在有效期内),专任教师岗位计算截止时间为2025年12月31日,辅导员岗位计算截止时间为2025年2月5日。对于从外省市引进的高级专业技术人员、紧缺急需的专业人才,可不受本市居住证满一年的限制。
引进待遇
1.高层次人才:待遇一人一议。
2.高级专业技术职务、博士:提供有竞争力的薪酬待遇和人才引进补贴。
3.学校主校区位于中国(上海)自由贸易试验区临港新片区,享有临港地区人才配套政策。符合条件的教师在临港购房、公租房、落户等方面享有区域特殊政策,具体以政府政策为准。
应聘办法和流程
1.个人应聘
应聘者登录招聘网站(https://zhaopin.sdju.edu.cn)注册并按要求填写个人信息,进行岗位申请。
2.资格审核
学校将会同二级学院和有关部门对收到的应聘材料进行审查,符合招聘要求的应聘人员进入选拔考核环节。
3.选拔考试
专任教师由二级单位在审查资格后,组织相关的专业面试、试讲与考察;在学院推荐的基础上,由相关校级会议审批。
辅导员由学校统一组织笔试、面试,进入面试的合格分数线为本次笔试的平均成绩,按照招聘人数1:5比例开展面试,应聘人员最终成绩构成为笔试成绩占40%,面试成绩占60%。
4.政审与体检
校级会议审批同意后,对拟录用人员组织阅档、政审。参照《国家公务员通用体检标准(试行)》,自行到本市二级甲等以上医疗机构进行体检(费用自理)。
5.拟聘人员的确定和公示
根据阅档、政审结果,对拟录用人员进行公示,公示时间为7天。事业编制人员公示无异议,报上海市教委审核通过后,再报上海市人力资源和社会保障局核准备案。公示如有异议、影响聘用的,根据查实结果确定是否录用。
6.其他事项
应聘者一经录用,其工资、福利和社会保险等按有关规定执行。
联系人:人力资源处 方老师
联系电话:021-38223002
邮箱:zhaopin@sdju.edu.cn
上海电机学院
2025年01月16日
点击阅读原文查看