自然界是一个多物种共存的生态系统,其中,跨物种共生是一种典型的生物学现象,不同种类的生物体在同一生态系统中互利共存。例如,绿藻与斑点蝾螈之间的互利过程,早期蝾螈胚胎受益于藻类光合产氧,藻类则有效获取胚胎释放的含氮废物。跨物种共生现象为我们提供灵感,探索在不同细胞或物种间的相互作用,建立互利共生关系以实现新的功能和应用。3D生物打印技术结合共生,通过精准控制尺寸和分布,可以塑造出具有复杂功能性的跨物种活体材料,模拟多细胞组织的复杂结构,改善微环境并增强细胞相互作用,从而实现组织修复和功能恢复,有望解决现阶段组织工程及再生领域的难题。
近日,中国科学院上海硅酸盐研究所吴成铁研究员带领研究团队在3D生物打印跨物种细胞共生支架用于肌腱-骨重建领域取得新进展。受到海洋藻类为各类生物和周围环境提供充足氧气及营养物质的启发,该研究团队提出通过跨物种共生实现海洋硅藻活体驯化哺乳动物细胞的理念。硅藻是一种特殊的近海藻类,具有功能性的硅质细胞壁和自发荧光的光合色素,能够持续释放活性硅离子,并通过光合作用产生氧气,为调节微环境、改善组织再生中细胞功能障碍提供了新思路。基于此,研究团队将硅藻与哺乳动物组织细胞结合,采用3D生物打印技术,设计了一种硅藻活体衍生的跨物种构建体,改善肌腱细胞微环境,促进肌腱-骨界面损伤修复(图1)。该研究成果以“Diatomaceous Cross-Species Constructs for Tendon-to-Bone Regeneration”为题,近日发表于国际知名期刊Materials Today(https://doi.org/10.1016/j.mattod.2024.12.010),并申请发明专利一项。论文第一作者为上海硅酸盐所博士生韩雅卉,通讯作者为吴成铁研究员。
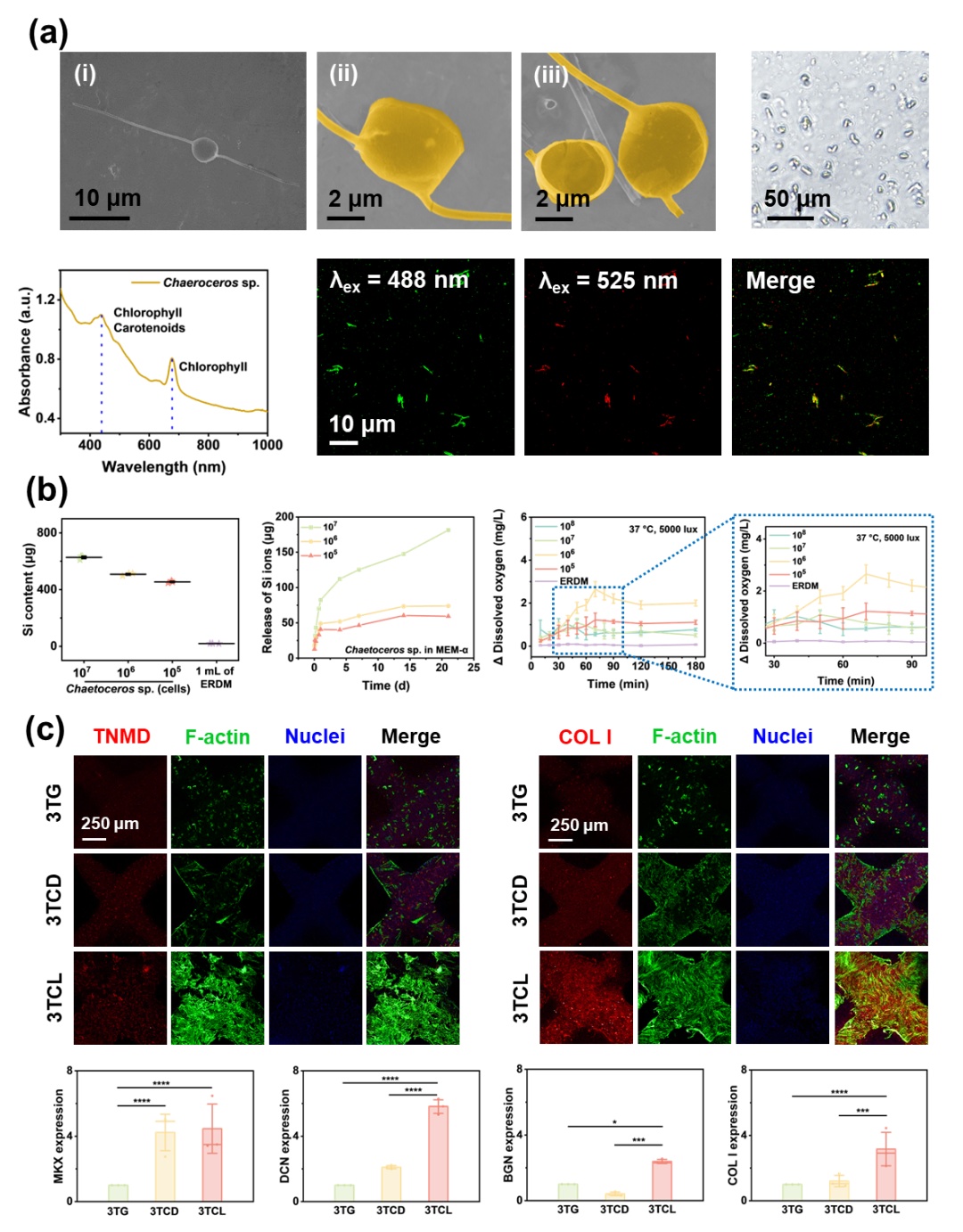
研究团队通过3D生物打印构建跨物种共生支架,其中,角毛藻(硅藻纲)和肌腱干/祖细胞以分层方式分布于甲基丙烯酰化明胶生物墨水中。跨物种支架具有独特的优势,自发荧光便于观察,自主光合可持续供氧,硅藻可降解的硅质细胞壁利于硅离子释放,通过MAPK/cAMP/昼夜节律信号通路激发肌腱干/祖细胞的成肌腱分化,为促进肌腱-骨界面组织再生提供条件(图2)。硅藻活体对大鼠皮下模型无急性不良反应和毒、副作用(图3a)。在大鼠肩袖撕裂模型中,跨物种支架在节律光照下,能够缓解损伤部位乏氧,促进大鼠运动功能恢复(图3b)。在兔肩袖撕裂模型中,由硅藻支架预培养分化后的肌腱支架展示出良好的肌腱-骨界面修复效果(图3c)。这种可时空控制的跨物种构建体得益于海洋硅藻固有的光合作用和硅离子释放,有望用于人体工程化组织修复与再生。
相关研究获国家重点研发计划、国家自然科学基金、上海市科委等资助支持。

图1. 3D生物打印载角毛藻和肌腱干/祖细胞生物墨水以构建跨物种共生支架用于肩袖撕裂修复和运动功能恢复。

图2. 角毛藻的表征和跨物种支架的成腱分化。(a)角毛藻的SEM图像、伪彩图像、明场图像、UV-vis光谱和自发荧光;(b)硅质壳中硅含量测量、硅离子释放和光合作用产生溶解氧含量;(c)跨物种支架的体外生物活性。

图3. 跨物种支架的体内安全性和修复效果。(a)角毛藻支架植入大鼠皮下的安全性;(b)跨物种支架缓解大鼠肩袖撕裂缺氧并促进运动功能恢复;(c)经角毛藻支架驯化后的肌腱支架促进兔肩袖撕裂修复。
来源:中国科学院上海硅酸盐研究所
编辑:拾
↓分享
↓点赞
↓在看