
2025年上海市稳岗留工送温暖暨乐业杨浦春季促进就业专项行动来了!活动旨在全力稳就业、保用工、促发展,持续优化本市就业创业环境,深化东西部劳务协作,巩固拓展“乐业上海优+”行动成效。50家企业提供近160个就业岗位,计划招聘近千人,1月11日不见不散!
活动主题
稳岗留工送温暖 促进就业助发展
活动时间
2025年1月11日(周六)上午9:30~11:30
活动地点
杨浦区互联宝地D1楼会议中心
(黄兴路221号)
活动组织
指导单位:上海市人力资源和社会保障局、上海市总工会、上海市妇女联合会、上海市残疾人联合会、上海市杨浦区人民政府。
主办单位:上海市就业促进中心,上海市总工会职工服务中心,杨浦区人力资源和社会保障局,杨浦区人民政府合作交流办公室,杨浦区总工会,杨浦区妇女联合会,杨浦区残疾人联合会,杨浦区大桥街道党工委、办事处。
招聘会特色
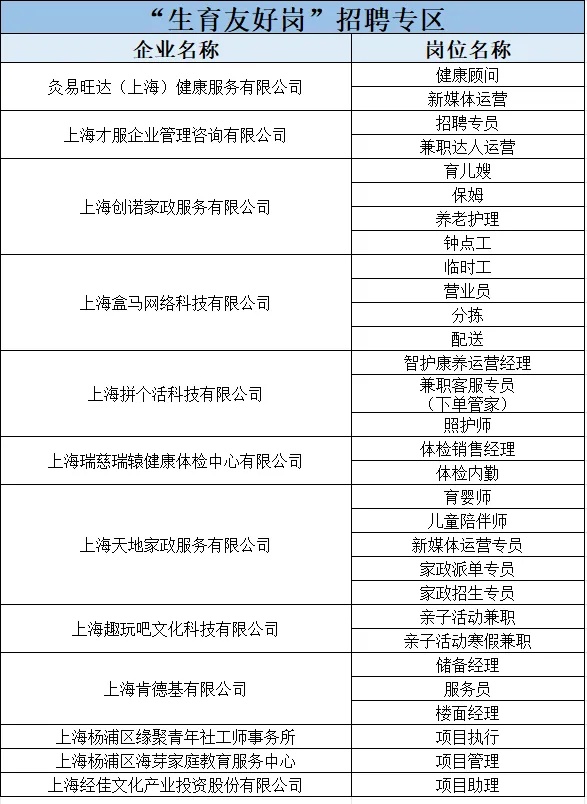
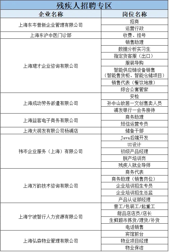
定向招聘专区:为求职者提供“生育友好岗”、残疾人岗位等招聘专区。
线上同频共振:依托“上海公共就业招聘新平台”同步开启线上招聘专区。

技能展示站点:结合时下热点技能,构建“技能助就业”通道,如收纳师、咖啡师、手工编织等。
活动内容
企业招聘:50家企业提供近160个就业岗位,计划招近千人,覆盖领域广泛,满足各类求职者的需求。
就业集市:特设政策咨询及职业指导、技能展示、智慧就业、劳务品牌展示等专区,全方位助力求职者了解各类政策、增强面试信心、提升职业技能、拓宽求职视野,提高就业成功率。
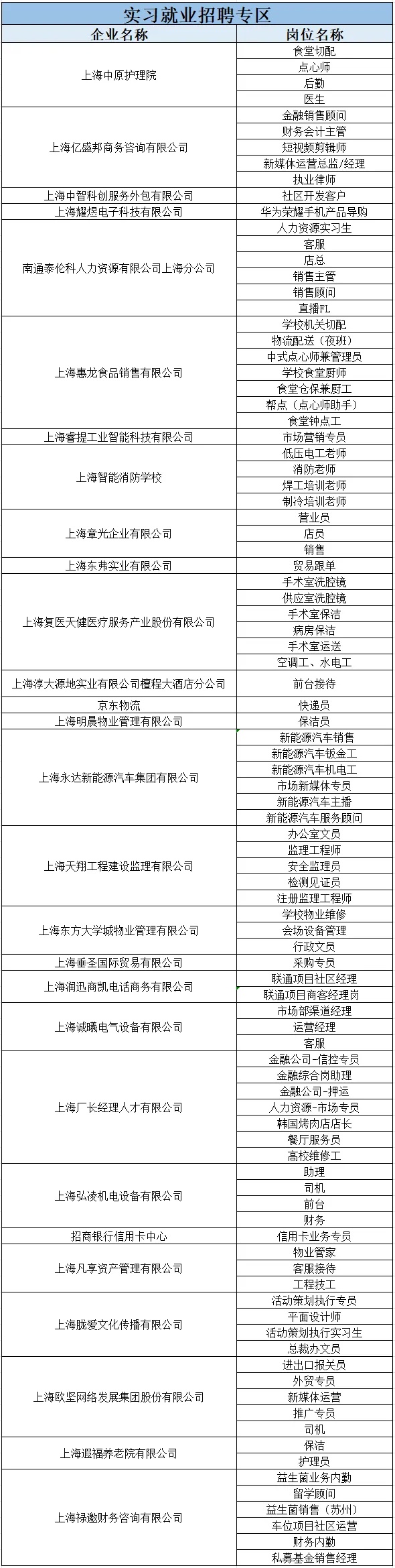
招聘会岗位一览



来源:上海人力资源和社会保障