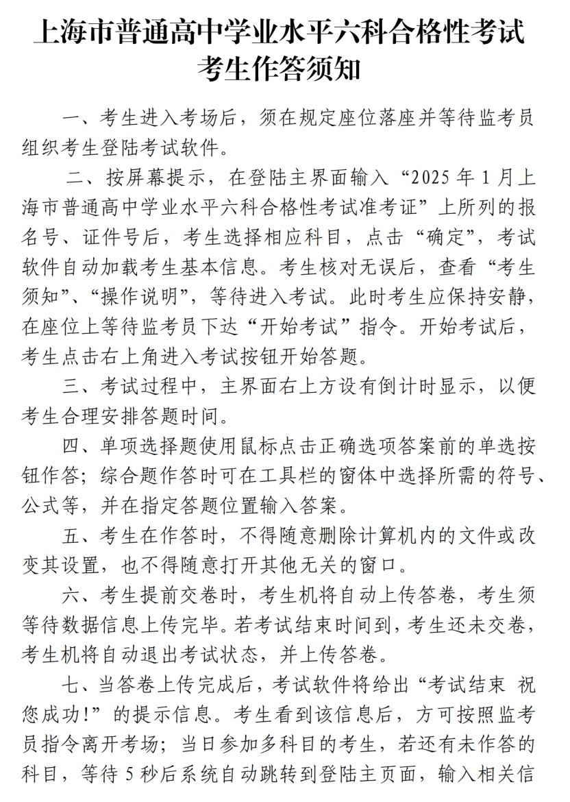
2025年1月上海市普通高中学业水平六科合格性考试将于1月11日至12日举行。本次考试采用上机考试的形式,考试科目、时间安排及注意事项详见↓ 注:具体考试时间以准考证为准。 为确保考生顺利参加考试,上海市教育考试院提醒以下注意事项: 一、做好考试准备 1.考生须携带本人当天考试科目准考证和有效身份证件原件(含居民身份证、有照片的社保卡、驾驶证、护照、军人证),严格按照准考证上的规定时间和考点参加考试,请仔细阅读准考证上的说明和要求,妥善保管好准考证,准考证正、反两面在考前与考试期间均不得涂改或书写。 2.请广大考生和家长充分考虑考试期间的交通、天气等因素,合理规划赴考时间,考前45分钟开始有序进入考点,配合考试工作人员完成考点入口处的安检工作。 考试从考生进入准备室开始,未能准时进入准备室的视为迟到,不再安排考试,记为缺考。 二、遵守考试规则 3.本次考试实行考点和准备室“二次安检”,为方便快速通过安全检查,请考生事先准备透明文具袋、透明资料袋,仅携带考试必需的文具等考试用品。 进入考点和准备室时,禁止携带手机、智能手表、智能手环、智能眼镜、蓝牙耳机等具有发送和接收信息功能的工具,以及电子计时器、有数字显示屏的手表、涂改液、修正带、翻译笔等物品。建议将手机等上述物品放于家中或交由送考家长或老师保管。 申请合理便利的残疾考生所携带的助听器、人工耳蜗、拐杖、轮椅等可经检查后正常通过安检。 请考生听从考点工作人员管理,共同维护考点工作秩序和安全。 4.请考生仔细阅读《上海市普通高中学业水平六科合格性考试考场规则》(详见文末)和《上海市普通高中学业水平六科合格性考试考生作答须知》(详见文末),严格按照考场规则参加考试。考试期间若有违规、违法行为,将参照《国家教育考试违规处理办法》(教育部令第33号)(摘要)、《中华人民共和国刑法修正案(九)》(摘要)严肃处理。 三、放松心态应考 5.考前及考试期间,做好健康防护;保持正常饮食和作息习惯,注意食品卫生;注意天气变化,调整心态,放松心情。 6.考试结束,考生应听从考点指挥,带好随身物品,有序快速离场,切勿滞留考点。 7.送考家长在考点周边应避免聚集,服从考点工作人员和警务人员指挥,考试期间应确保手机畅通。 点击“阅读原文”查看详情↓





