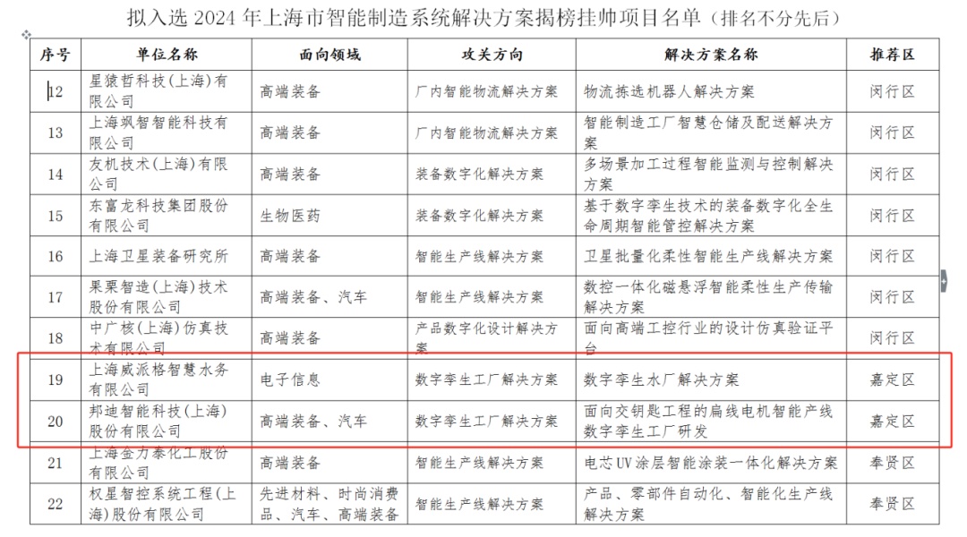
近日,位于外冈镇的上海威派格智慧水务股份有限公司和位于南翔镇的邦迪智能科技(上海)股份有限公司,分别凭借“数字孪生水厂解决方案”和“面向交钥匙工程的扁线电机智能产线数字孪生工厂研发”,成功入选2024年上海市智能制造系统解决方案揭榜挂帅项目名单。

“数字孪生水厂解决方案”的设计和实施旨在应对现代制造业所面临的挑战,包括生产效率提升、质量控制优化、资源利用效率提高等方面。通过整合先进的技术和创新的理念,数字孪生水厂系统能够实现生产过程的数字化、智能化和可视化,从而为企业提供更高水平的产品和服务。

据悉,“数字孪生水厂解决方案”采用现场无人值班、中控少人值守的运行管理模式将成为水厂运营管理的重要创新。在这种模式下,水厂运行管理人员只需配备少量的调度、巡检和维护人员,大部分工作可以通过智能化系统实现,有效降低人力成本支出。这将极大地提高水厂的运营效率和管理水平,使其能够更加精细化地管理运营过程,从而实现节能降耗、提质增效的目标。

上海威派格智慧水务股份有限公司成立于2011年,是国内以工业互联网为核心理念的水务行业集成型科技公司,是业内集“智能硬件+专业软件+水务平台+行业物联网+全面服务”五位一体的优质供水解决方案供应商。
面向交钥匙工程的扁线电机
智能产线数字孪生工厂研发
在新能源汽车扁线电机生产制造工序复杂、精度要求高、生产要求不断变化、生产节奏不断加快的背景下,“面向交钥匙工程的扁线电机智能产线数字孪生工厂研发”方案可以解决电机生产时大数据驱动缺乏和智能自适应能力不足的问题。

针对扁线电机智能产线的快速研发和交付需求,通过研发在线监控技术、智能控制技术、数字孪生技术及应用验证技术,显著缩短研制和交付周期,提升生产效率,降低不良率和运营成本,优化资源利用率、实现扁线电机产线的模块化和交钥匙工程。据介绍,通过扁线电机智能产线数字孪生工厂的交钥匙工程攻关,预计可将扁线电机智能产线研制、交付周期缩短10%、生产效率提升10%、产品不良率下降10%、运营成本下降10%、资源综合利用率提升15%。

邦迪智能科技(上海)股份有限公司成立于2018年,园区占地面积近40000平方米。公司专注于新能源汽车驱动电机生产设备的研发与制造,是国内领先的新能源电机设备生产商。
喜欢就点个“赞”和“在看”吧~↓↓↓↓