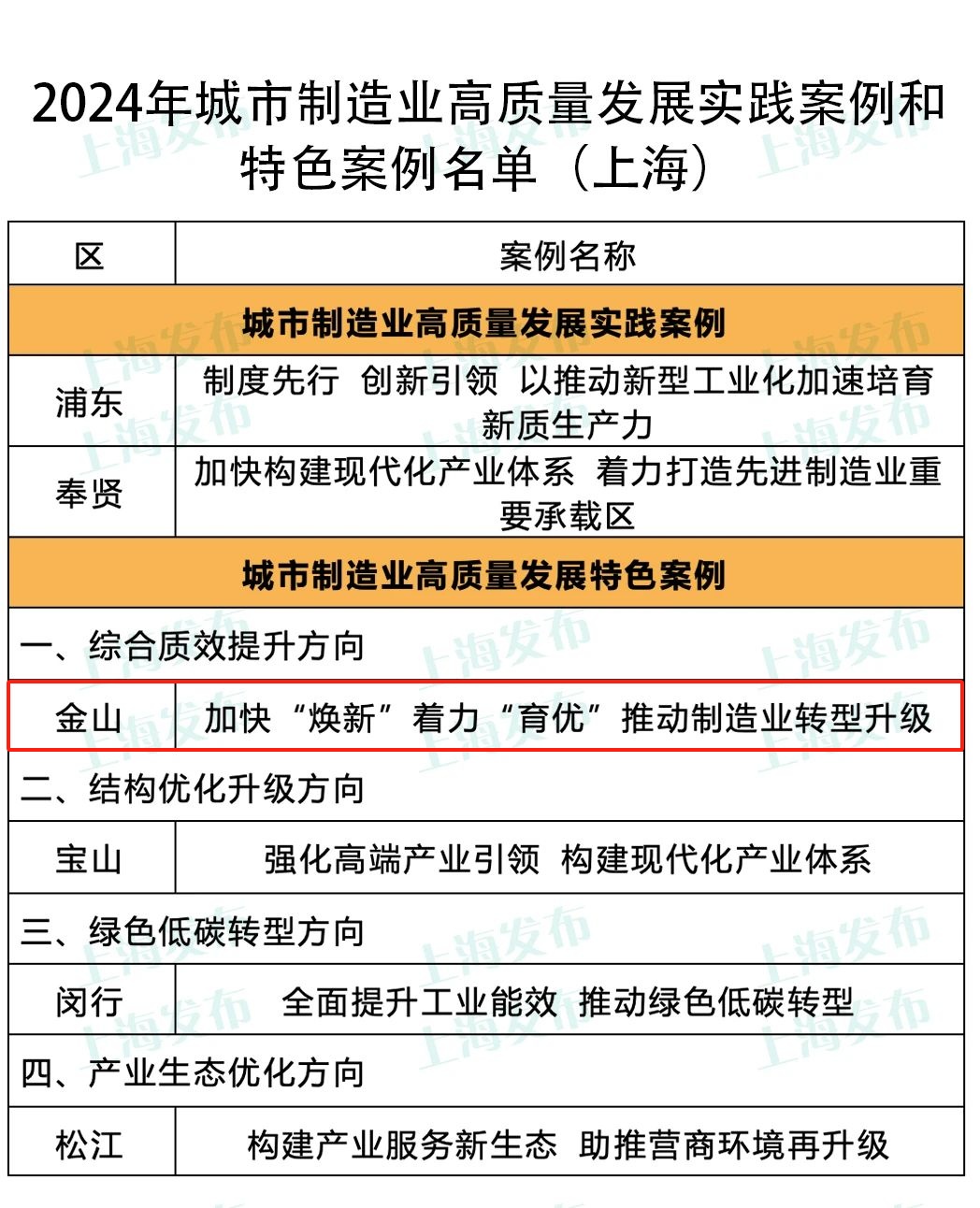
近日,2024年城市制造业高质量发展实践案例和特色案例名单公布,全国共评选20个实践案例和70个特色案例,上海共有6个典型案例入选,获评数量居全国前列,其中金山入选1例,详见↓金山区金山区构建“1+4+X+Y”新型产业体系深耕“赛道”、完善招商引资及服务保障机制争夺“赛手”、实施绩效评价及探索制度性举措提高“赛技”、构建产业生态圈及深化企业服务优化“赛场”,重塑区域发展动力结构。更多详情点击“阅读原文”查看资料来源:“上海经信委”微信公众号编辑/责编:俞岚婷审核:陈建军、林堃
近日,2024年城市制造业高质量发展实践案例和特色案例名单公布,全国共评选20个实践案例和70个特色案例,上海共有6个典型案例入选,获评数量居全国前列,其中金山入选1例,详见↓
资料来源:“上海经信委”微信公众号
编辑/责编:俞岚婷
审核:陈建军、林堃