
闵行疫苗接种
预约通道变更
闵行区疫苗预约通道从即日起变更,HPV和流感疫苗接种专场通道关闭,快来看看新的预约流程吧!
居民疫苗接种预约流程
(一)打开“闵行捷医”APP/小程序
点击“新预防接种”模块

(二)点击“预防接种模块”
如无受种者信息,则需先添加受种者信息

(三)选择接种门诊及需接种疫苗
选择完成后点击“下一步”


特
别
提
醒

免疫规划与非免疫规划疫苗预约流程一致,请注意疫苗名称前“免规”和“非免规”标识(如下图所示)。
注:“免规”疫苗即免疫规划疫苗(免费疫苗),“非免规”疫苗即非免疫规划疫苗(自费疫苗)。

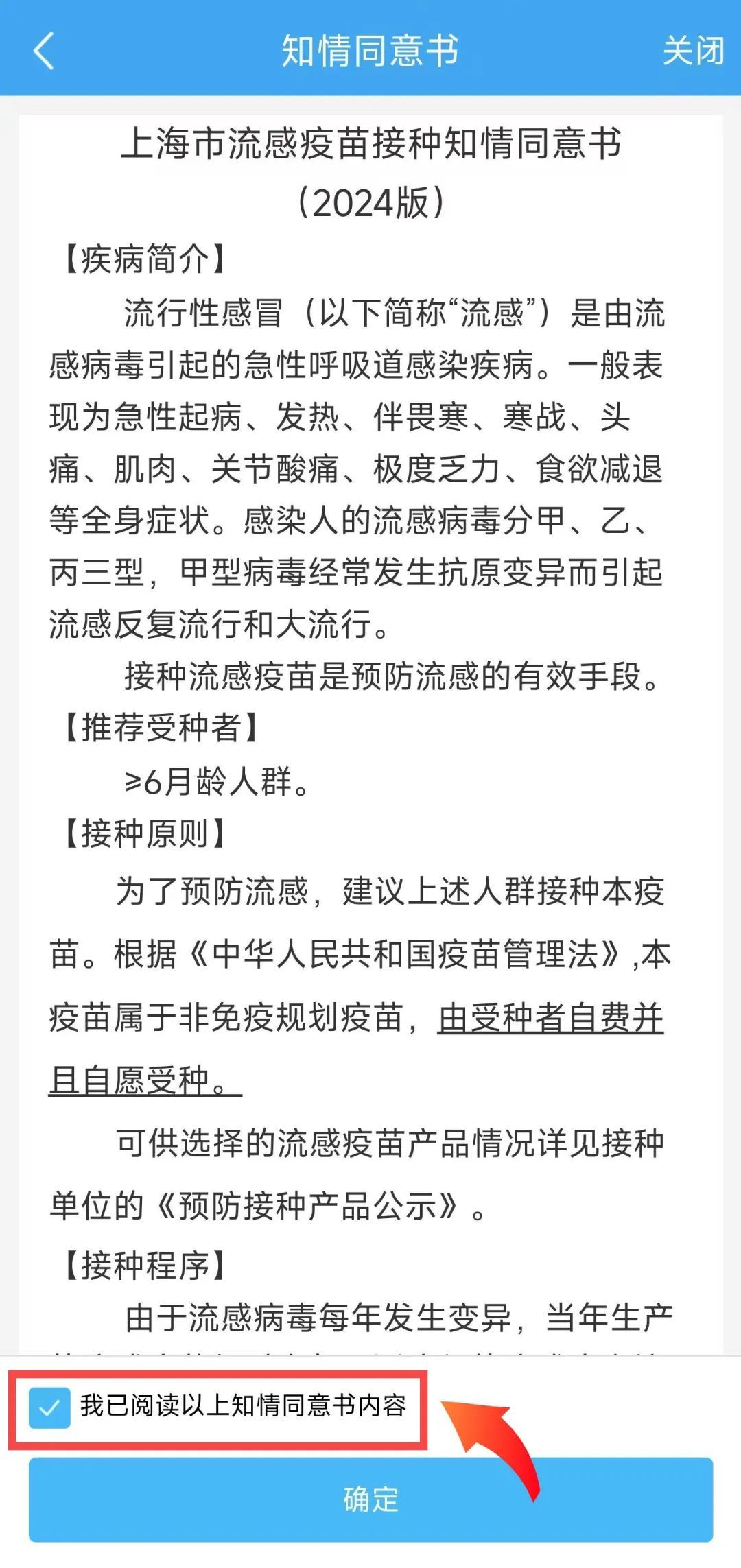
(四)阅读知情同意书
完成后点击“确定”

(五)选择接种日期及时间段
完成后点击“选好了”

(六)确认预约信息

(七)完成预约
自费疫苗需完成付费才可完成预约

(八)进行疫苗费用支付

(九)完成疫苗费用支付

(十)主页显示预约提醒

注意事项
一、医嘱预约
可预约疫苗中会显示接种者下一针应接种疫苗的预约接种信息,请注意查看预约时间。
注:如未显示医嘱预约,可电话联系所属接种门诊处理。(接种门诊信息详见文末)

二、一键迁档
如需将档案从外区迁入闵行区或更换所属社区,可进行“一键变更”。




转载请注明来自今日闵行官方微信