为进一步聚焦重点查隐患,强化企业主体责任,提升监管能效,我局编制了《上海市核技术利用分类分级监督管理办法(试行)》(征求意见稿),现公开征求意见。
各机关团体、行业协会、企事业单位和个人均可提出意见和建议。有关意见请书面反馈我局,电子版材料请同步发至联系人邮箱,征求意见截止时间为2025年1月17日。
联系人:上海市生态环境局辐射处 贺佳婕
电话:(021)23115618
邮箱:jjhe@sthj.shanghai.gov.cn
地址:上海市黄浦区大沽路100号生态环境局辐射处
邮编:200003
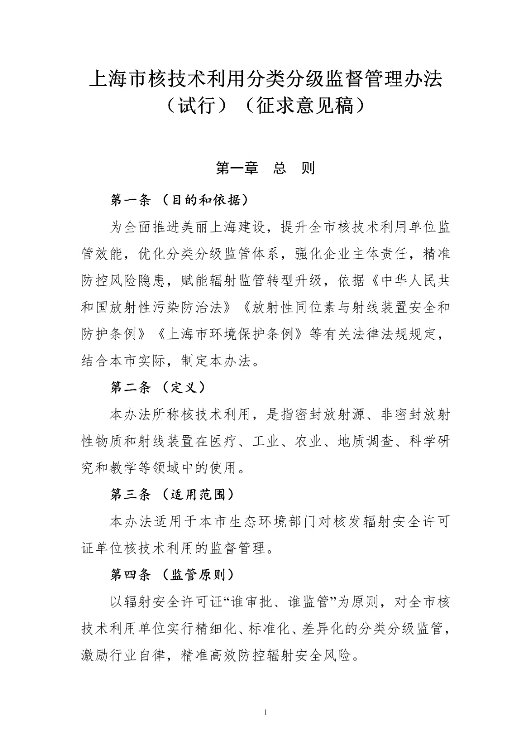
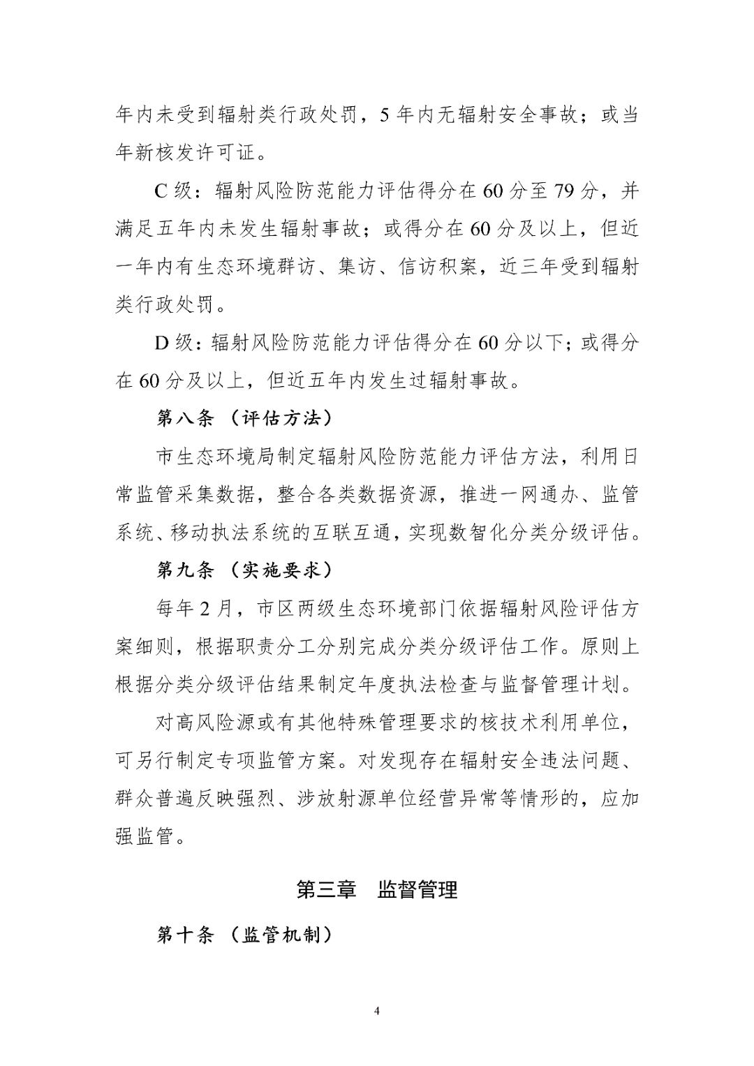
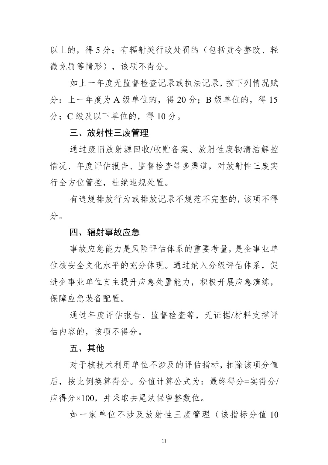
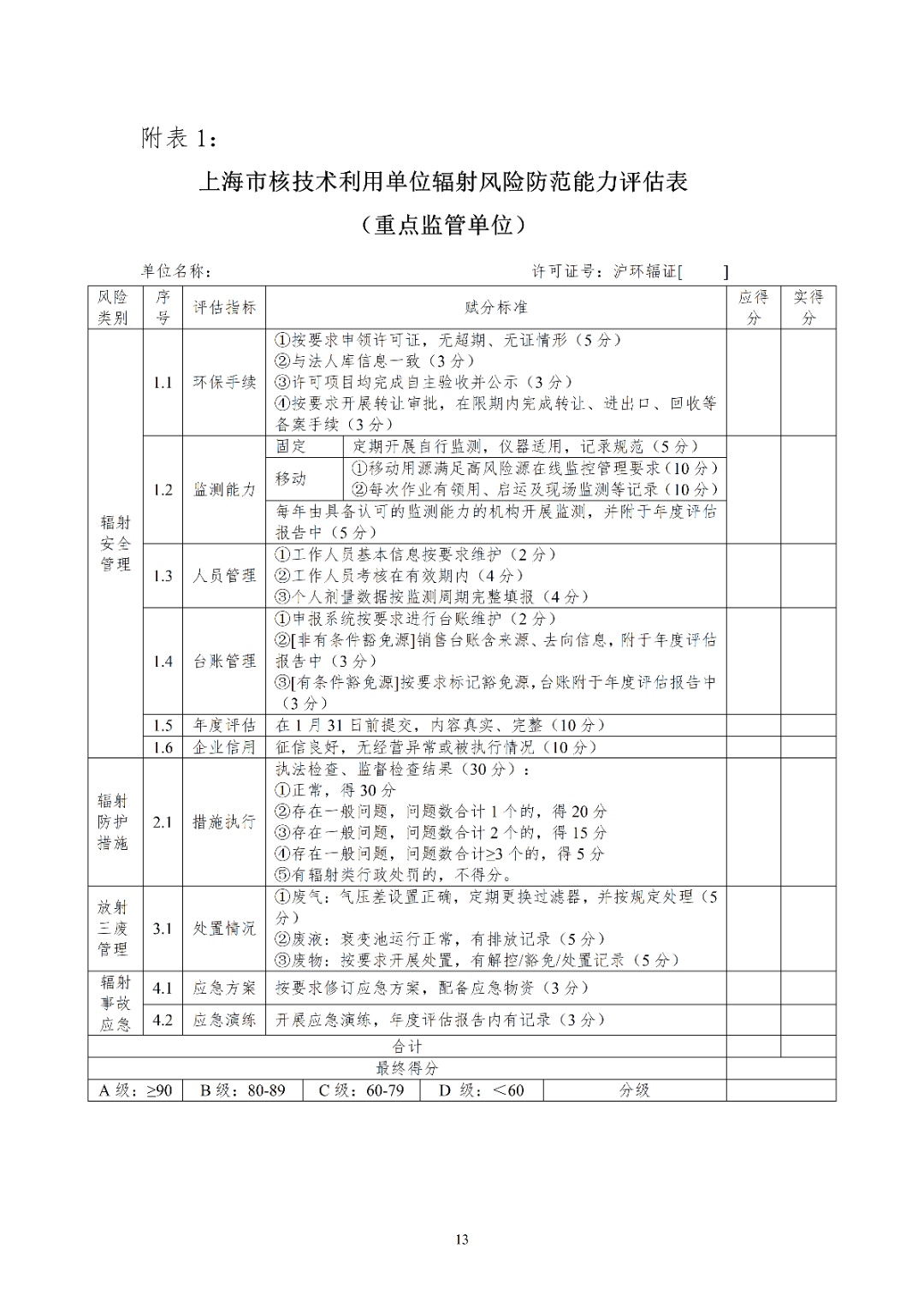
1. 上海市核技术利用分类分级监督管理办法(试行)(征求意见稿)
2. 上海市核技术利用分类分级监督管理办法(试行)(征求意见稿)编制说明
上海市生态环境局
2024年12月18日
上海市核技术利用分类分级监督管理办法(试行)(征求意见稿)














上下滑动查看更多
上海市核技术利用分类分级监督管理办法(试行)(征求意见稿)编制说明



上下滑动查看更多
点击阅读原文,查看《关于公开征求〈上海市核技术利用分类分级监督管理办法(试行)〉(征求意见稿)意见的通知》
编辑:张玉洁