强国先强教,强教先强师。为深入贯彻落实《中共中央 国务院关于弘扬教育家精神加强新时代高素质专业化教师队伍建设的意见》,实施人才强区、人才强教战略的关键举措,培养教育家型教师,引领宝山教育高质量发展,12月16日下午,2024年宝山区“三江教育英才”高端人才培养工作推进会顺利召开。
国家督学、市教育学会会长尹后庆,副区长丁力,区有关单位领导,“三江教育英才”高端人才培养计划导师团成员及学员等共同参与活动。

会上对导师团及学员提出殷切嘱托,希望导师团从宝山教育未来发展和教育强区建设的高度出发,为学员们问诊把脉,使学员们不断提升办学治校和教育教学能力;希望学员们抓住结对带教的契机,紧密联系导师,将导师的悉心指导转化为实现理想的“加速器”,在宝山这片沃土赓续行知精神,形成独特的教学风格、办学特色和育人文化。
尹后庆表示,“三江教育英才”是宝山区委、区政府实施“三江英才计划”着力打造的“教育品牌”,其战略属性、政治使命和时代意蕴重大,宝山“三江教育英才”要积极投身“数字化转型”战略布局,探索人工智能助推教师管理优化、教师教育改革、教育教学方法创新、教育精准帮扶的新路径和新模式。要不断总结经验,提炼创新模式,为缩小城乡教育差距、促进教育公平、助力宝山教育在新时代实现新跨越作出新贡献。









为结对导师与学员颁发结对带教证书
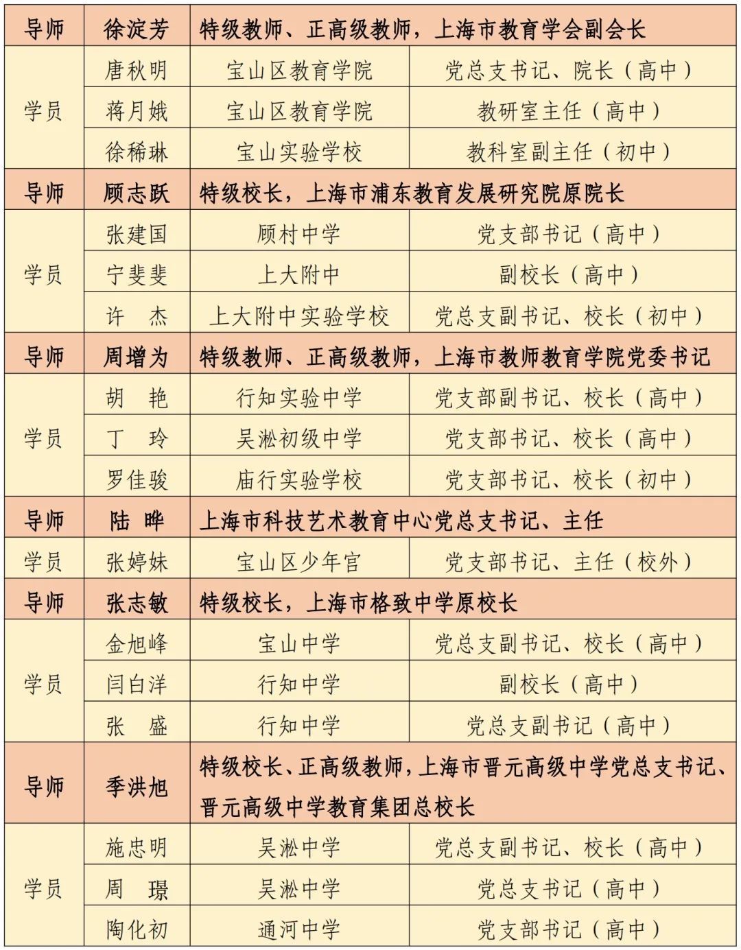
宝山区“三江教育英才”计划以实施强才、强校、强教工程为目标,通过市级名家名师结对带教的方式,实施三年一周期的培养计划,通过打造“三个一批”教育英才、聘请“三江教育英才”导师团、强化考核评估体系,加快培养特级校长、特级教师、正高级教师的步伐,培养一批教育综合改革的探路者和宝山教育改革的推动者。以“三江”促“三强”,实现人才成长发展、学校办学水平提升、教育教学改革提质增效三者共生共荣的良好局面,以教育人才提质引领宝山教育改革提效。
记者:李桃 张清宇
通讯员:陈勇
编辑:潘乔雨
资料:宝山教育
*转载请注明来自上海宝山官方微信