
赤龙牛杂,位于淡水路上的一家具有高人气的沿街网红店。每到饭点,总能看到周边白领人群坐在门外的小板凳上排着长队。然而隐隐发黑的墙面、多处破损的墙纸,总是显得有些美中不足。

今年,区市场监管局将该店铺列入黄浦区小餐饮标准化建设名单,会同相关部门针对硬件设施、环境卫生、油污排放等方面的不足,一对一提出了整改方案。既改善了店铺的经营设施和环境,也保留了原有的品位和格调。
店主刘老板表示:一开始我还是比较忐忑的,因为改造要闭店,我担心对我的生意会有影响。但在区市场监管局的支持关心下,明确了时间进度,门店很快完成了改造。最让我意外的是,更干净整洁的用餐区域及环境吸引了更多市民游客来打卡。

事实上,为解决小餐饮店“脏、乱、差”顽疾,留住老百姓最爱的烟火气,早在2017年,黄浦区就率先探索推进小餐饮标准化管理建设工作。2024年,已是推行小餐饮标准化管理建设的第8个年头,全区小餐饮业管理效能逐步提高,食品安全水平和公众消费体验均得到较明显提升。
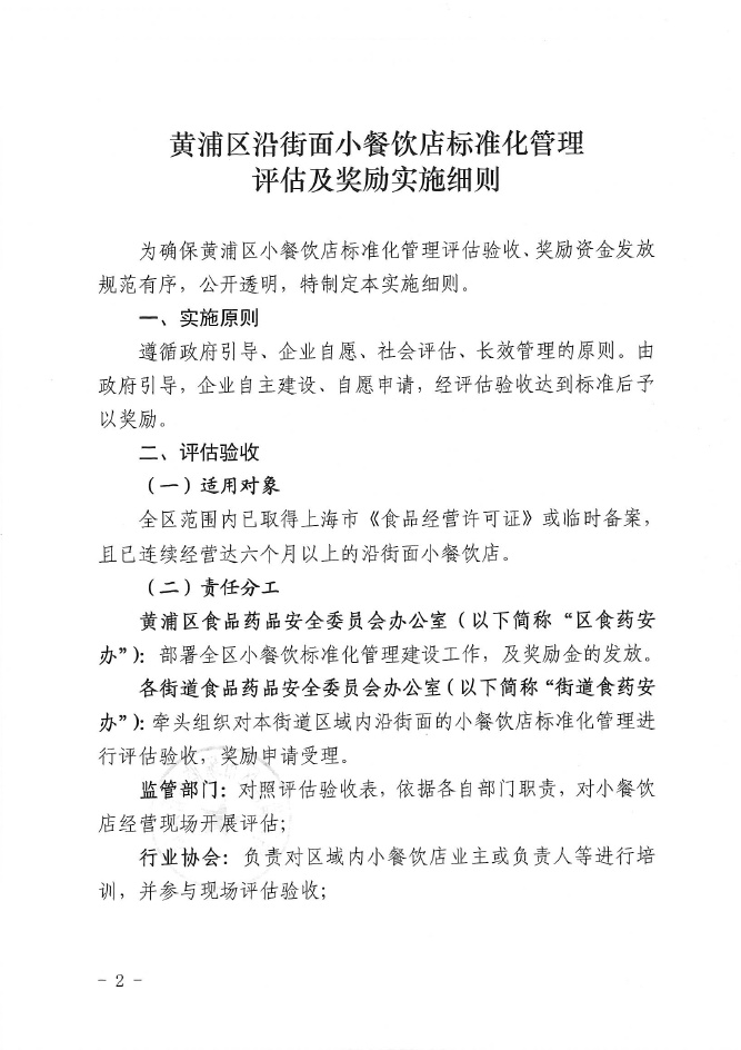
2023年底,黄浦区《小餐饮店管理规范》3.0版应运而生,系全市首个小餐饮业领域集成食品安全与城市管理的标准化指导性技术文件。自2017年起,黄浦区聚焦小餐饮店管理痛点难点,探索形成小餐饮店自律的团体标准。2018年,融合食品安全管理要求,1.0版区级标准及配套政策制定出台,黄浦区成为全市首批区级标准试点区。2019年,结合垃圾分类、文明城区、生态治理等新要求,升级区级标准为2.0版,将仅以食品安全作为主要内容,扩容为餐饮业多维度要求的综合性标准。
2023年,为迎合“大安全”理念,呼应反餐饮浪费等新法实施,黄浦区再次启动修订,增加了燃气安全管理、反餐饮浪费、环保限塑和突发公共安全事件预案等内容,修改了废水处理相关内容,进一步明确主体责任,让小餐饮经营者“看得懂、可执行”“跳一跳,够得着”。同时修订配套政策,发布《黄浦区沿街面小餐饮店标准化管理评估及奖励实施细则》,优化评估及奖励流程。


黄浦以群众关心的小餐饮管理为切入点,动态排摸辖区在营小餐饮单位底数,于年初敲定200家小餐饮单位标准化管理创建目标,创建工作以网格为单位,全面推进。
同时,组织开展小餐饮单位标准化建设培训动员会,上海市餐饮烹饪行业协会、区生态环境局、区绿化市容局等为小餐饮单位解读3.0版《小餐饮店管理规范》主要要点,引导各单位增强主体责任意识。


此外,由街道食药安办牵头联合相关部门按照小餐饮标准化管理评估要求开展现场验收评估,指导小餐饮单位实施清单式、差异化改造与标准化管理。全区200家小餐饮店经评估已达标,全年目标顺利完成。按照“自愿申请”的原则,对申请奖励的86户达标创建单位发放奖励金86万元。


秀寿司,一家在瞿溪路上经营了11年的“老”店,今年迎来了它的“焕新”。
“在区市场监管局的支持关心下,我们对店铺进行了全面升级,包括门头店招、后厨的环境及设施设备都做了升级、用餐区域的布局、墙面等等,就像换了一家新店一样,现在我自己都觉得很干净整洁。”刘店长很支持这次改造。

刘店长表示因为店里做的是日料,对于食材和加工过程有更严格的要求。在此次标准化建设中,区市场监管局的干部多次上门培训和指导,帮助细化加工流程,让餐品更安全放心。这次改造,为顾客创造了更舒适的用餐环境和更舒心的用餐体验,受到了广泛好评和欢迎。

此外,刘店长表示改造完成后他还顺利申请到了小餐饮标准化奖励。这次改造过程让他体会到了监管部门的“温度”。
“每一个人都是食品安全的受益者和参与者。”食品安全不仅仅是政府和企业的责任,更需要全社会的共同参与。2023年以来,累计发放3.0版《小餐饮店管理规范》1000余册,提高3.0版的知晓度。为进一步扩大宣传范围,以“漫画+图说”的形式,将3.0版《小餐饮店管理规范》设计成宣传册,更加通俗易懂地呈现规范要点。此外,结合“诚信尚俭,共治共享食品安全”食品安全宣传周,依托微信公众号等载体,开展系列科普宣传活动,提升公众的食品安全素养,多形式汇聚食品安全社会共治的力量,提振食品消费信心,营造良好社会氛围。



街边餐饮小店的“百花齐放”是烟火气的象征,是街区活力的彰显。为进一步助力小餐饮店持续发展,优化小餐饮店经营体验,区市场监管局深入探索餐饮服务单位“一体化”综合监管,依托“互联网+监管”平台,以“检查码”为载体,推进跨部门联合检查“一次告知、一次反馈、码上体检、码上测评”,提高监管效能,减轻企业负担,推动黄浦小餐饮业提质升级。
记者 / 范煜昊
编辑 / 樊陆佳
图片 / 区市场监管局
转载请注明来自上海黄浦官方微信
1. 2024民生答卷丨向“新”而兴!今年黄浦“两旧改造”受益居民已达3000户以上
2. 经典滑稽戏《三毛学生意》升级亮相,即将献演兰心大戏院