
职称是对专业技术人才
职业道德、专业能力、技术水平、
学术影响力、创新成效等的评价
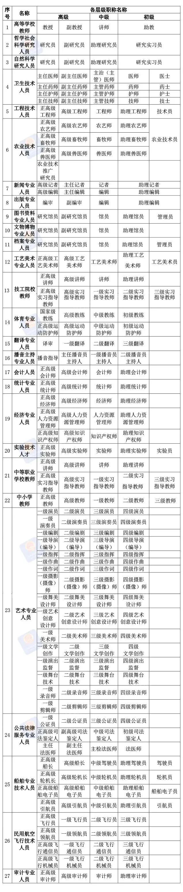
职称有哪些?
27个职称系列(专业)各层级名称
一张表了解!


职称评审信息哪里查?

人力资源社会保障部开通了全国职称评审信息查询平台,面向各地人力资源社会保障部门、用人单位及个人提供跨地区职称信息核验查询服务。

用户可通过
www.12333.gov.cn网页、
手机12333客户端、
人力资源社会保障部门户网站、
“人力资源和社会保障部”微信公众号等
多种渠道登录使用
例如
在人力资源社会保障部微信公众号,可通过访问菜单栏“证书查询”—“职称查询”进入职称查询平台


正规的职称申报渠道是什么?

国有企事业单位
专业技术人才
一般情况下,由用人单位对其业绩情况进行审核、公示、推荐申报,按规定程序逐级报送相应评审机构。

民营企业
专业技术人才
一般在劳动关系所在地自愿参加职称评审,具体来说可在创业孵化基地、高新技术开发区、科技园区等地设立的职称申报受理服务点,或通过人才中介服务机构、工商联、行业协会商会、学会等社会组织进行职称申报。
经批准离岗创业或到民营企业兼职的高校、科研院所、医疗机构等企事业单位专业技术人才,3年内可在原单位按规定申报职称,其创业和兼职期间工作业绩作为职称评审的依据。
被派驻外地连续工作一年以上的,可按有关规定在派驻地申报职称评审。

自由职业者
符合条件的自由职业者也可根据属地原则,申报参加当地人力资源社会保障部门组织的职称评审。
来源:人力资源和社会保障部
编辑:沈逸清