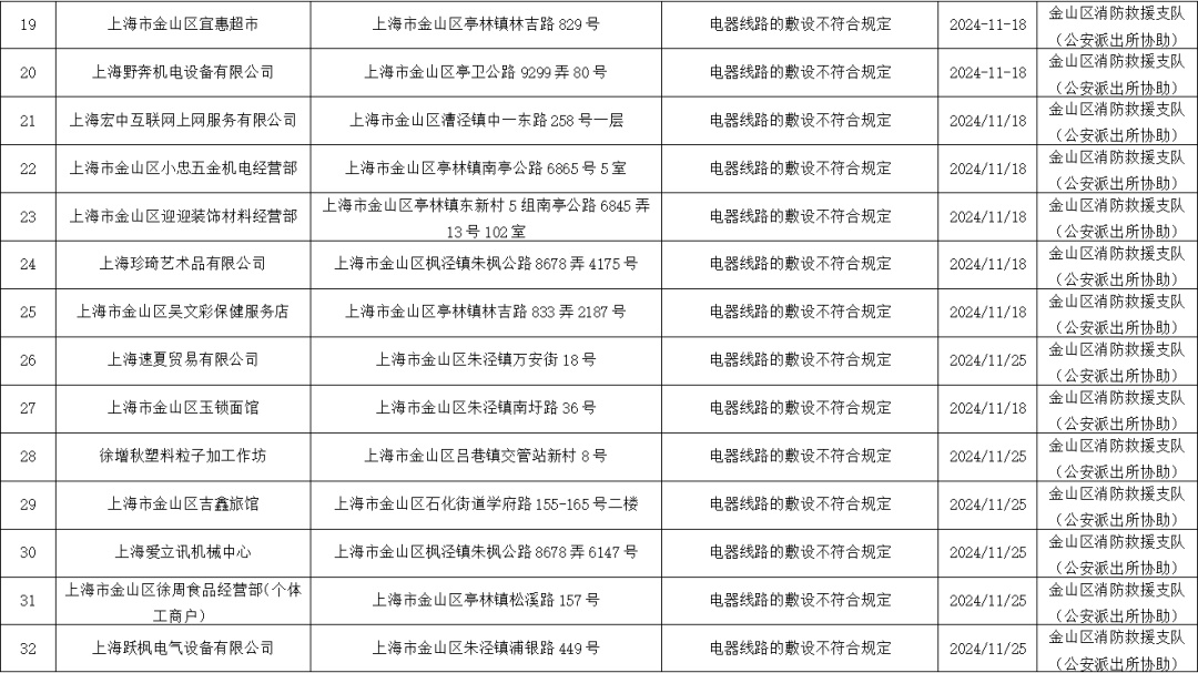
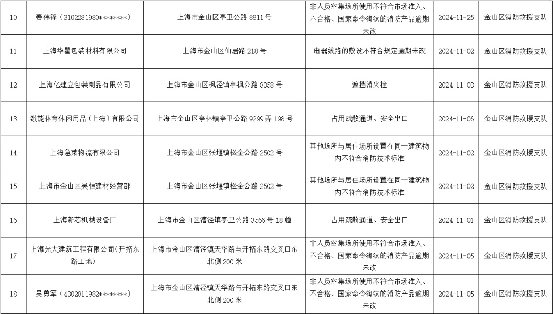
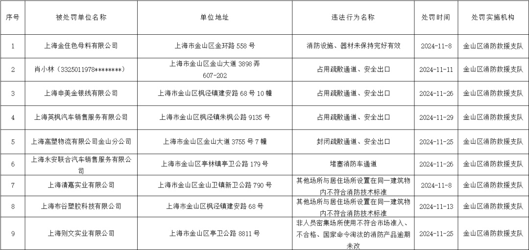
根据《上海市行政处罚案件信息主动公开办法》内容要求,现将金山区消防救援局11月1日至11月31日行政处罚信息公开,详细名单如下:机关、团体、企业、事业等单位是消防安全的责任主体,法定代表人、主要负责人或实际控制人是本单位、本场所消防安全责任人,对本单位、本场所消防安全全面负责。其中,消防安全重点单位应当确定消防安全管理人,组织实施本单位消防安全工作。坚持安全自查、隐患自除、责任自负。资料来源:“金山消防”微信公众号编辑/责编:程佳域审核:陈建军、林堃
根据《上海市行政处罚案件信息主动公开办法》内容要求,现将金山区消防救援局11月1日至11月31日行政处罚信息公开,详细名单如下:
资料来源:“金山消防”微信公众号
编辑/责编:程佳域
审核:陈建军、林堃