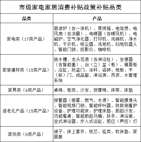
为进一步推动绿色消费,上海市积极响应国家政策,推出系列补贴措施,在原有国家补贴的8大类家电产品的基础上,新增59类产品进行补贴。截至11月27日,闵行区已有50家企业参与了上海市家电家居消费补贴活动,线下门店共达到81家。

消费者购买本市补贴范围内产品时,可通过支付服务机构(银联云闪付、支付宝、微信支付)各享受一次补贴。此次补贴采用消费立减的形式,无需领券。活动期间,如企业开展让利促销活动,消费者将先使用企业叠加优惠,再按照剔除所有折扣优惠后的成交价格享受立减补贴。消费者购物后如发生退货,当天撤销订单则会恢复补贴资格,次日后退货不退补贴资格。

转载请注明来自今日闵行官方微信