我的位置: 上观号 > 徐汇通 > 文章详情

沪2025年4月高等教育自学考试各专业课程考试日程安排表公布

转自:徐汇通 2024-11-30 13:15:33

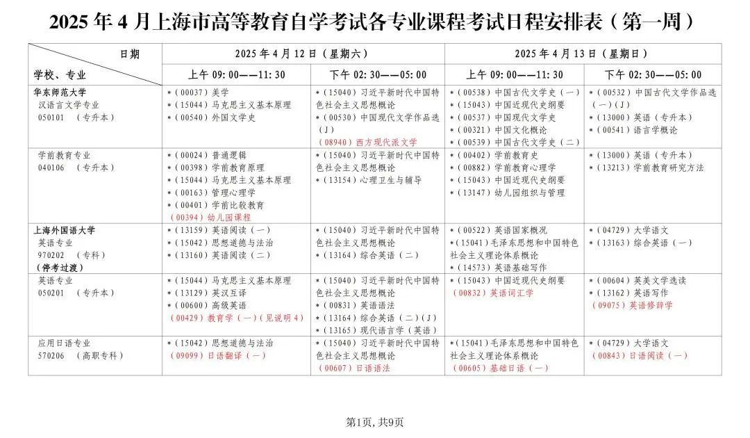
据市教育考试院介绍,根据全国考委高等教育自学考试专业课程开考工作安排,《2025年4月上海市高等教育自学考试各专业课程考试日程安排表》日前印发。同时结合本市工作实际,自2025年4月起,我市各专业所涉思想政治理论课课程设置进行调整。具体详见↓

考试日程安排表

点击查看大图

点击查看大图

点击查看大图

思想政治课程调整对应表

点击查看大图

详情点击“阅读原文”了解

编辑:宁平英

转载请注明来自上海徐汇官方账号