我的位置: 上观号 > 上海静安 > 文章详情

静安区人民法院精心绘就“国际静安、卓越城区”的“法治”营商底色丨静宝话营商

转自:上海静安 2024-11-03 01:50:51

近年来,锚定“国际静安、卓越城区”发展定位,静安区人民法院牢固树立“案案都是营商环境的试金石,人人都是营商环境的责任人”的理念,坚持对标国际最高标准、最好水平,在服务保障市场化、法治化、国际化一流营商环境上主动作为、持续发力。

从知识产权的全方位保护到多元解纷的广泛实践,该院通过多管齐下、多元共治、多措并举,高效化解纠纷,创新探索多元解纷路径,强力提升案件审判质效,加快构筑全方位、多层次的法治体系,为静安营商环境提供强劲的“法治保障”,为经济社会高质量发展贡献“法治力量”。

多管齐下

高效化解知识产权纠纷

积极回应知识产权保护需求。静安区“新业态”企业云集,既有现代高能的“商贸圈”,也有数智引领的“智慧圈”,又有潮流消费的“时尚圈”,兼有创意融合的“文化圈”。立足上海知识产权工作改革与创新的前沿阵地,该院紧贴辖区地域特色,积极回应辖区企业知识产权高质量保护的需求,切实提升法院知识产权审判质效和提高知识产权保护能力,真正把市场主体的“需求清单”转化为法院的“履职清单”

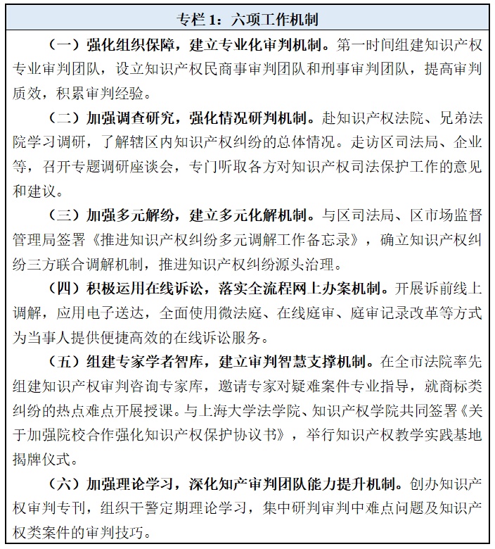
加快构建知识产权保护体系。自2022年7月受理知识产权案件以来,该院积极开拓创新,建立健全“六项工作机制”,即建立专业化审判机制、强化情况研判机制、建立多元化解机制、落实全流程网上办案机制、建立审判智慧支撑机制、深化知产审判团队能力提升机制,着力推动知识产权审判有序开展。深入推进知识产权“三合一”审判体制改革,今年以来,实现了民商事、刑事、行政案件审判的立体保护,让“优创新”快享“优保护”。上半年,该院共受理各类知识产权案件465件,其中,刑事案件60件,民商事案件405件,并发布企业知识产权保护法律风险提示。

加大知识产权宣传教育力度。该院通过典型案例、司法建议、法律风险提示、工作指引等形式,不断拓宽知识产权法治宣传的宽度和广度,营造保护知识产权的社会氛围。比如,开设“静小智说知产”和“静小智说立案”专栏,以短视频为载体,说案件、释法律、讲风险,打通普法宣传新通道。发布知识产权司法保护典型案例,以典型案例为“小切口”,预防和降低企业经营与管理过程中知识产权方面的风险。规范和引导企业正确处理经营过程中涉及知识产权的事务,在解决个案“治标”的基础上,帮助企业“治本”防范风险、合法经营。

多元共治

创新探索多元解纷路径

该院积极联合各方调解力量,深入构建长效纠纷解决机制,创新探索楼宇纠纷源头化解路径。

构建长效纠纷解决机制。该院联动区司法局、区市场监管局签署《推进知识产权纠纷多元调解工作备忘录》,构建法院委托调解、三方共同参与调解的“多元化解+司法确认”纠纷化解模式。联动区商务委、区工商联、区外资协会,签署《关于探索商会、协会参与商事和知识产权纠纷联合调解工作的备忘录》,更好地服务各类市场主体健康发展。与区检察院会签相关工作指引,完善行刑衔接、跟踪回访、社会治理等一体化协作机制。

探索楼宇纠纷源头化解。今年3月,该院恒隆广场法律工作站成立。2024年二季度,该院依托恒隆广场法律工作站成功调处纠纷195起。以南京西路街道商业楼宇现代化为切入点,通过串联楼宇-街道-法院,整合仲裁委、公证处、医调委、知识产权所等各方调解力量,推动着矛盾纠纷预防化解从过去的“单点发力”向“多方联动”的转变。通过解纷关口前移、数字平台助力、专业行业共治、审判职能延伸等途径,及时把矛盾化解在基层、化解在萌芽阶段。建立调解人才库,针对重点行业和领域,引入专家学者、商会协会等人才力量作为特约调解员,提供咨询调解服务。开展定期或不定期的主题活动,加强法治宣传,提升整体社会法治素养。

多措并举

强力提升案件审判质效

该院围绕“建立较为科学合理的案件流程管理模式和人员分类管理机制”,在商事审判庭试点实行简案快办、繁案精审。通过科学配置执法办案资源,高效运用数字化工作手段,全面发力,全域赋能,有效提升工作质效和法官专业化水平。

建立专业团队。搭建繁简分流的组织架构,确保案件分流、人员分类。于庭室内成立简易案件审判团队、合同类案件审判团队、公司类案件审判团队和知识产权案件审判团队4个专业化办案团队,明确每个团队办理案件的类型和案由,按照前三年收结案情况,预判各团队案件数量并配置相应人员。

严控筛案环节。提高案件分流的准确性,确保案件轻重分离,快慢分道。通过统计前三年90日内审结案件的数量、案由、标的、结案方式等情况,对于简易案件的比例、特征和案由分布进行了解和判断。厘清案件分流的标准,明确简易团队的任务是识别90日内审结的案件,进行较为精准的分流。

加强流程管理。以《商事庭繁简分流工作指引》为制度支撑,以专业化办案团队、严格把控的筛案环节和“分、筛、退、转”全链条流程为主要抓手,分类处理根据难易程度分流后的案件,形成“齿轮”式高效协同机制,显著提升了案件办理的精细度与效率,实现简案快办、繁案精审。

强化数智赋能。推动技术的“关键变量”转化为结案的“最大增量”,搭建系统化的数据模型,打造数据化、可视化管理,努力搭建一套系统化的数据模型,把不同审判团队的工作质效数据,在一张办案表格中统一展示、统一跟踪、统一管理,从“用数据说话”到“让数据说话”。加强数字法院建设,立足基层法院工作实际,切实了解数助治理的真需求、真问题。该院通过数字法院建设,对多类司法案件进行数字化分析抓取,输出涉税案件线索经市大数据中心实时推送至税务部门,积极助力完善税收监管体系,着力强化各类市场主体依法诚信纳税意识。市税务局目前正在积极推进相关数据线索分批核查,并已通过电话和挂号信告知等方式,成功追缴涉企业高管追索劳动报酬类线索相关税款149.6万余元。