市教育考试院介绍,上海市2024年下半年中小学教师资格考试(面试)报名公告(以下简称“面试”)发布。符合面试报考条件的考生请于2024年11月8日(星期五)10:00-11月10日(星期日)10:00期间登陆中小学教师资格考试网(http://ntce.neea.edu.cn),按照栏目指引进行网上报名。报名时间截止后,将关闭报名系统,逾期不再受理报考。2024年下半年面试日期为2024年12月7日(星期六)、8日(星期日)。
“面试”是教师资格考试的重要组成部分,主要考查应试者职业认知、心理素质、仪表仪态、思维品质等基本素养和教学设计、教学实施、教学评价等教学基本技能。教师资格考试(笔试)各科成绩合格者,方可参加面试。考试报名流程、注意事项等详见↓
(一)面试对象
1.具有中华人民共和国国籍,身体健康。
2.未达到国家法定退休年龄。
(二)遵纪守法
1.遵守宪法和法律,热爱教育事业,遵守教师职业道德,具有良好的思想品德。
2.被撤销教师资格的,5年内不得报名参加考试;受到剥夺政治权利,或故意犯罪受到有期徒刑以上刑事处罚的,不得报名参加考试。
(三)笔试成绩合格
参加中小学教师资格考试(笔试)各科成绩合格且在有效期内的考生,可报名参加本次面试。
(四)符合以下任一身份
1.本市户籍社会人员。
2.持有本市有效期内居住证的外省市户籍社会人员。
注:持有本市有效期内居住证是指2013年6月30日前办理的,在有效期内的本市人才引进类居住证(证件编号为CW9开头)或2013年7月1日后办理的、在有效期内的本市居住证,临时居住证或正在登记办理中的不得报考。
3.持有本市有效期内港澳台居民居住证的人员。
4.持有有效期内港澳居民来往内地通行证或五年有效期台湾居民来往大陆通行证。
5.本市普通高等院校全日制三年级以上学生(含三年级)、普通高等院校全日制在读专升本四年级以上学生、中高职贯通最后一学年学生、全日制在读研究生。
6.本市户籍就读于外省市的普通高等院校全日制三年级以上学生(含三年级)、普通高等院校全日制在读专升本四年级以上学生、全日制在读研究生。
注:根据《教育部关于推进师范生免试认定中小学教师资格改革的通知》(教师函〔2022〕1号),符合条件的教育类研究生、师范生,可参加学校组织的教育教学能力考核,也可自愿参加国家中小学教师资格考试。考生是否符合教育部规定的免试政策,可以向本人所在学校咨询。
(五)学历规定
应当具备《教师法》及《教育部关于开展中小学和幼儿园教师资格考试改革试点的指导意见》(教师函[2011]6号)规定的相应学历。具体如下:
1.幼儿园和小学教师资格,应当具备大学专科毕业及以上学历。
2.初中教师资格,应当具备大学本科毕业及以上学历。
3.高级中学和中等职业学校教师资格,应当具备大学本科毕业及以上学历。
4.中等职业学校实习指导教师资格,应当具备中等职业学校毕业及以上学历,并应当具有相当助理工程师以上专业技术职务或中级以上工人技术等级。
(六)符合申请认定教师资格的体检标准
请参考上海市教师资格认定体检标准。
(一)网上报名
1.网上报名时间及网址:
符合面试报考条件的考生在2024年11月8日(星期五)10:00-11月10日(星期日)10:00期间登陆中小学教师资格考试网(http://ntce.neea.edu.cn),按照栏目指引进行网上报名。报名时间截止后,将关闭报名系统,逾期不再受理报考。
2.有关事项:
(1)考区选择:社会考生选择“上海考区(面试)”、面试类别、面试科目,完成其他信息录入。
(2)考生所报类别笔试各科目均合格,且成绩在有效期内的考生,方具备面试报名资格。网上报名系统有判别考生笔试成绩是否具备报名资格的功能,笔试成绩尚不具备资格的考生将无法进行进一步的网上报名操作。
(3)报考人员须按报名页面提示的要求,如实、准确填报本人信息并对信息的准确性负责,所有报考信息审核通过后将不得做任何修改,由于填报信息差错导致的后果由考生本人承担。
(4)照片要求:本人近6个月以内的免冠白底正面彩色证件照(不允许戴帽子、头巾、发带、墨镜等);照片大小不大于200K、格式为JPG/JPEG;照片必须显示考生头部和肩的上部,照片背景必须白色背景(背景中不得带有家具、门框、风景、树木等物体)彩色照片。(建议使用Microsoft Office Picture Manager、图画、Photoshop、ACDsee等工具对照片进行剪裁压缩)。
照片样张:

此照片将用于准考证和考试合格证明,考生上传照片时慎重选用。照片审核不通过的考生无法进行报名信息确认。
(5)有关网上报名的技术问题可咨询教育部教育考试院,邮箱:ntce@mail.neea.edu.cn,电话:010-82345677,人工客服时间:8:30-16:30,智能客服时间:全天。
(二)报名信息审核
本次面试的考生报名信息实行全程网上审核,无需预约现场受理,时间为11月9日(星期六)-11月12日(星期二)。
1.11月9日(星期六)9:00起至11月10日(星期日)16:00,考生报名信息进行网上智能自动审核(考生填报信息与市大数据中心查询的户籍、居住证、学籍、学历信息等做一致性判定)。
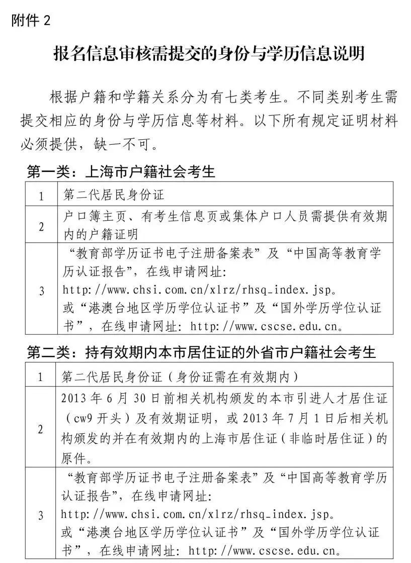
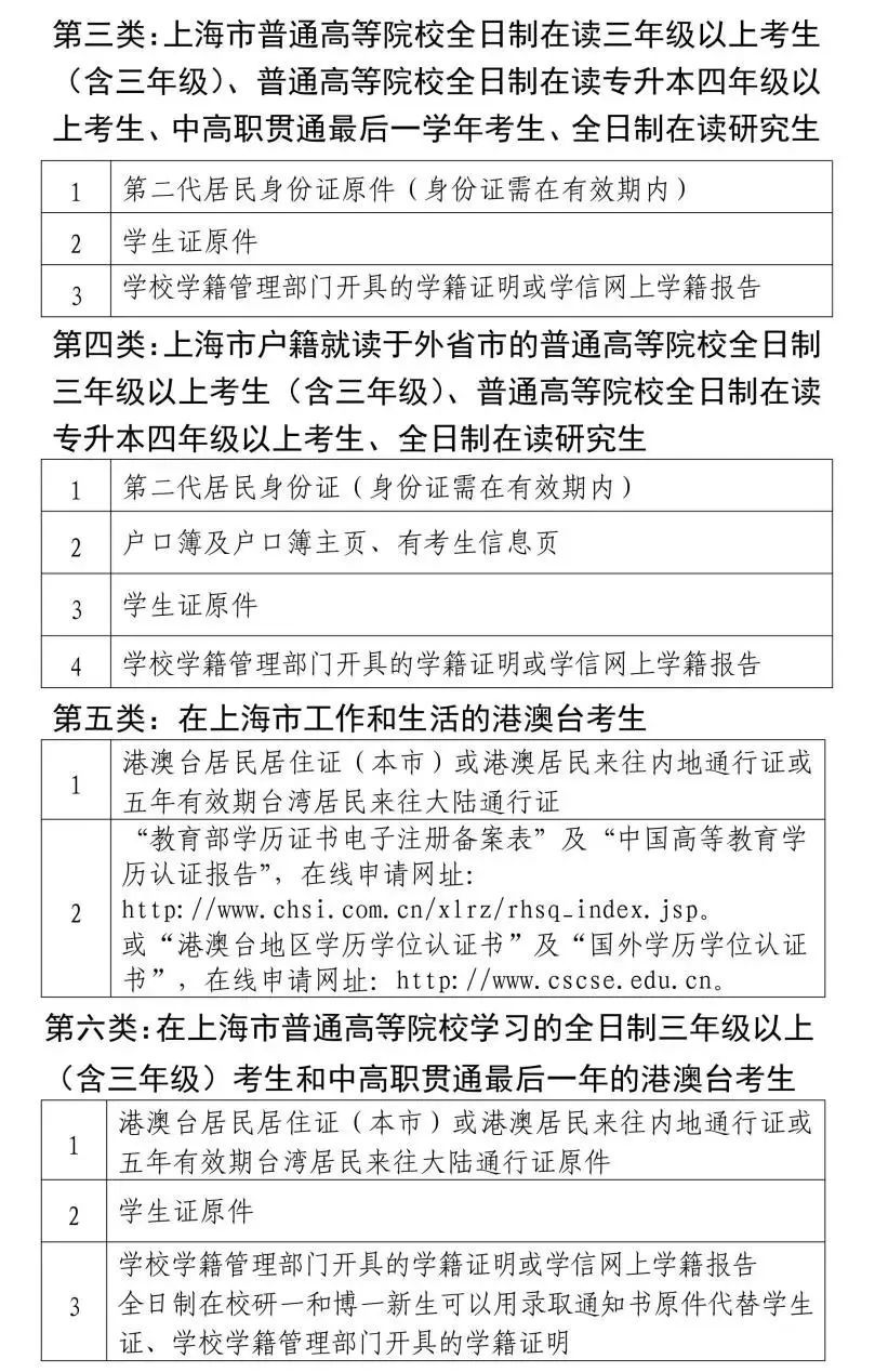
2.11月11日(星期一)9:00起考生自行登陆报名网站,若显示“审核通过”,表明考生符合报考条件通过了资格审核;若显示“审核不通过”,表明考生填报信息与市大数据中心查询的信息不一致,智能审核未通过。如果“审核不通过”的考生认为自己符合报考要求(如近期内已取得上海市居住证等),须登陆中小学教师资格考试官网:http://ntce.neea.edu.cn/再次提交报名信息后,进入待审核状态,再扫描以下二维码(或点击网址☞https://ops.hycj.jrycn.cn/f/sh202411ms)登陆“2024年下半年中小学教师资格考试(面试)报名审核资料提交系统”(系统使用手册见附件1)在线提交相关证明材料(审核需提交的身份与户籍信息、学历信息说明见附件2),提交截止时间为11月11日(星期一)22:00。

3.11月11日(星期一)-11月12日(星期二)每日10:00-16:00将根据考生填报的报考信息结合上传的证明材料进行人工审核,请考生及时关注报名网站中的审核状态。如人工审核不通过,考生可重新提交材料,每位考生最多提交三次。
(三)面试费用
上海市中小学教师资格考试(面试)目前不收取费用。
(四)面试准考证下载
考生报名成功后,于2024年12月3日(星期二)-12月8日(星期日)期间登陆中小学教师资格考试网(http://ntce.neea.edu.cn)下载打印纸质面试准考证,了解面试地点、时间及相关信息。
报名流程图详见下方。

2024年下半年面试日期为:2024年12月7日(星期六)、8日(星期日)。考生面试具体时间、地点详见准考证。
注:面试日期、时间段及考点安排由教育部教育考试院考务管理系统随机分配,不可调整,请考生提前做好时间安排。
(一)面试科目
1.幼儿园教师资格考试的面试不分科目。
2.小学教师资格考试的面试科目为:语文、数学、英语、道德与法治、科学、体育、音乐、美术、心理健康教育、信息技术,共10个学科。
3.初级中学教师资格考试的面试科目为:语文、数学、英语、道德与法治、历史、地理、物理、化学、生物、音乐、体育与健康、美术、信息科技、历史与社会、科学、心理健康教育、日语、俄语,共18个学科。
高级中学教师资格考试的面试科目为:语文、数学、英语、思想政治、历史、地理、物理、化学、生物、音乐、体育与健康、美术、信息科技、通用技术、心理健康教育、日语、俄语,共17个学科。
4.中职文化课教师资格考试的面试科目同高级中学;中职职专业课和中职实习指导课教师资格考试的面试科目,根据教育部部署要求,自2024年下半年起,全部中职类别面试科目按照2021年版《职业教育专业目录(2021年)》(扫描下方二维码查看)实施,报名的考生根据考生的专业选报相应的科目。
注:本市暂不开考“小学全科”学科。

(二)面试大纲
幼儿园、小学、初中、高中及中职文化课教师资格考试面试大纲请登陆中小学教师资格考试网(ntce.neea.edu.cn)查询。中职专业课和中职实习指导课教师资格考试面试大纲(扫描下方二维码查看)。

(一)面试方法
1.面试采取结构化面试、情境模拟等方式,通过备课(或活动设计,或科目考试+教学设计)、试讲(或演示)、答辩(或陈述)等环节进行;
2.考生面试试讲过程须按照“试讲”形式进行,“说课”形式不予给分。
(二)面试程序
1.候考。考生持纸质面试准考证(手机拍照无效)、身份证原件,按时到达考点,进入候考室候考。
2.抽题。考生进入抽题室,根据安排由面试题库系统随机生成试题(其中幼儿园学段考生自行在随机生成的两道试题中选择一道试题;其他学段考生随机生成一道试题),然后由工作人员打印出试题清单并传递至备课室再发给考生。
3.备课。考生进入备课室,根据试题清单撰写教案(或活动演示方案),备课时间20分钟。
注:中职专业课和中职实习指导教师资格以及初中、高中和中职文化课教师资格中的心理健康教育、日语、俄语三门学科,在备课室时间为50分钟,先进行30分钟科目考试(考试形式为机考),然后再进行下一环节20分钟教学设计。科目考试题由通识题(20道题)和专业题(30道题)共50道题构成,题型全为单一选择题。科目考试得分按30%计入面试总成绩。
4.回答规定问题。考生由工作人员引导进入指定面试室。考官从题库中随机抽取2个规定问题,考生回答,时间不超过5分钟。
5.试讲(或演示)。考生按照准备的教案(或活动演示方案)进行试讲(或演示),时间不超过10分钟。
6.答辩。考官围绕考生试讲(或演示)内容和测试项目进行提问,考生答辩,时间不超过5分钟。
7.评分。考官依据评分标准对考生面试表现进行综合评分,同时通过面试测评软件系统提交评分。
注:中职专业课和中职实习指导课教师资格以及初中、高中、中职文化课教师资格中的心理健康教育、日语、俄语三门学科面试得分按70%计入面试总成绩。
各学段教师资格考试面试项目具体如下(中职教师面试项目同中学教师):

2025年1月7日(星期二)10:00起,考生可登陆中小学教师资格考试网(ntce.neea.edu.cn),查询面试结果。
面试结果分“合格”“不合格”“缺考”三种。
2024年下半年中小学教师资格考试(面试)成绩复核工作采用网上复核登记方式。考生如对面试成绩有疑问,可于2025年1月7日(星期二)10:00至1月20日(星期一)16:00登陆上海市教育考试院网站(http://www.shmeea.edu.cn)申请成绩复核。考生可于2025年1月23日(星期四)10:00-2月27日(星期四)16:00查询成绩复核结果,复核结果为最终结论。
考生在报名时应如实填报各项信息,如因填报虚假信息或不符合报考条件等原因造成面试、认定等后续环节不能完成,一切后果由考生承担。
参加面试考生应遵守面试各项规定,诚信考试。考生如有违纪、作弊等行为,将按照《国家教育考试违规处理办法》等规定进行处理。有作弊情形的将依据《教师资格条例》的相关规定3年内禁止参加教师资格考试。如情节严重、触犯刑法,将报送公安部门,依法处理。
(一)考试合格证明
考生通过中小学教师资格考试,笔试、面试均合格后,如有需要,可自行通过中小学教师资格考试网(ntce.neea.edu.cn)查询、打印“网页版”考试合格证明,有效期以考试合格证明上标示的时间为准。
(二)教师资格申请认定
通过中小学教师资格考试,笔试、面试均合格且在有效期内考生,请密切关注上海教育人才网(https://shehr.shec.edu.cn)中相关教师资格认定条件与申请流程公告(根据工作安排,每期次教师资格认定申请的报名时间略有微调),符合条件的考生可在每年上、下半年规定时间内登陆上海市人民政府“一网通办”申请教师资格认定。
(一)电话咨询:35367070,962066转5线(接待时间:法定工作日,9:00-11:00,13:30-16:00)。
(二)为确保考生顺利参加面试,请关注上海市教育考试院官网(上海招考热线:https://www.shmeea.edu.cn)相关信息发布。
本公告内容,仅在本次中小学教师资格考试(面试)期间适用。









详情点击“阅读原文”可查看完整报名公告及相关附件
编辑:潘乔雨
资料:上海发布
*转载请注明来自上海宝山官方微信